全新好被责令改正,董事长邹林等多名责任人被出具警示函
来源:理财周刊-财事汇
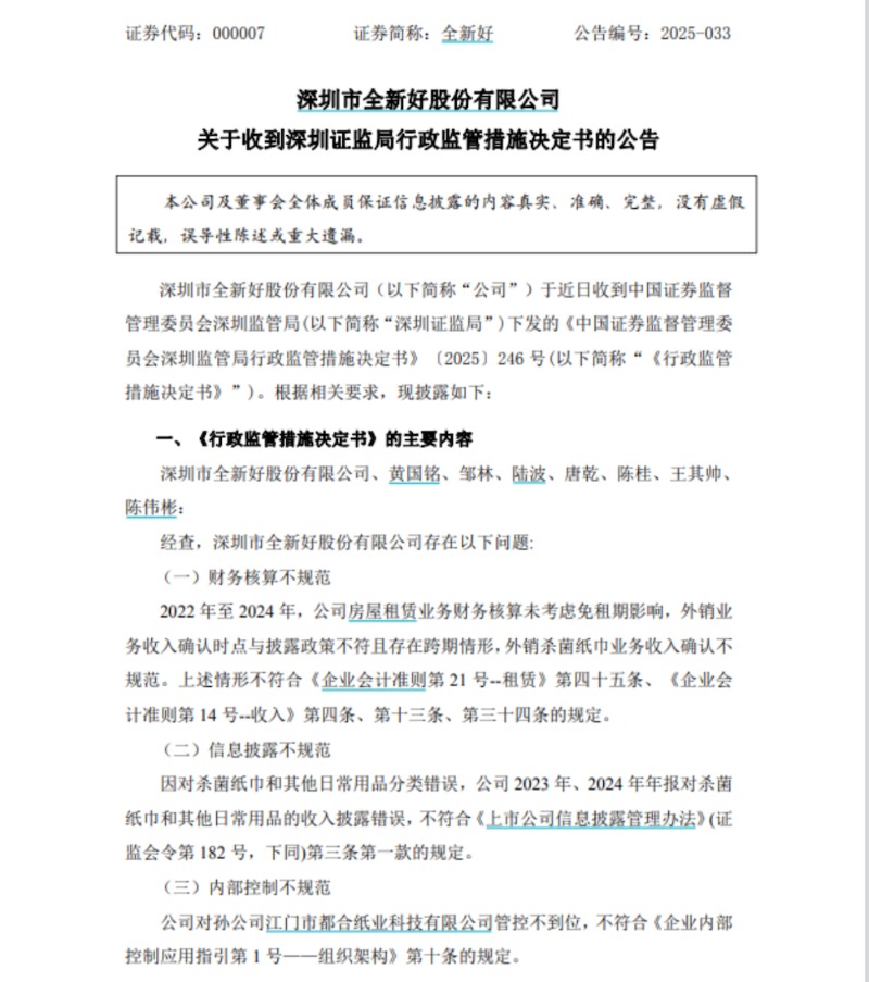
12月11日,深圳市全新好股份有限公司(000007.SZ)公告,公司因存在财务核算不规范、信息披露不规范、内部控制及公司治理问题被中国证监会深圳监管局责令改正,并对相关责任人黄国铭、邹林、陆波、唐乾、陈桂、王其帅、陈伟彬出具警示函。公司需在30日内提交书面整改报告。

公开资料显示,全新好成立于1983年03月11日,注册资本34644.8044万人民币,法定代表人唐乾,注册地址为深圳市福田区华强北街道福强社区华强北路1078号现代之窗A座25层。主营业务为自有房屋租赁、物业管理及停车场经营、日用品销售、汽车销售及相关服务、医药批发等业务。
全新好2025年三季度业绩报告显示,2025年前三季度,公司实现营收3亿元,同比增长94.42%,归属于上市公司股东的净利润341.8万元。
截至12月12日9点45分,全新好的股价10.1元/股,总市值35亿元,市盈率61.8。
郑重声明:用户在财富号/股吧/博客等社区发表的所有信息(包括但不限于文字、视频、音频、数据及图表)仅代表个人观点,与本网站立场无关,不对您构成任何投资建议,据此操作风险自担。请勿相信代客理财、免费荐股和炒股培训等宣传内容,远离非法证券活动。请勿添加发言用户的手机号码、公众号、微博、微信及QQ等信息,谨防上当受骗!
评论该主题
帖子不见了!怎么办?作者:您目前是匿名发表 登录 | 5秒注册 作者:,欢迎留言 退出发表新主题
温馨提示: 1.根据《证券法》规定,禁止编造、传播虚假信息或者误导性信息,扰乱证券市场;2.用户在本社区发表的所有资料、言论等仅代表个人观点,与本网站立场无关,不对您构成任何投资建议。用户应基于自己的独立判断,自行决定证券投资并承担相应风险。《东方财富社区管理规定》