中兴通讯最新公告:拟回购公司A股股份10亿元~12亿元
来源:每日经济新闻
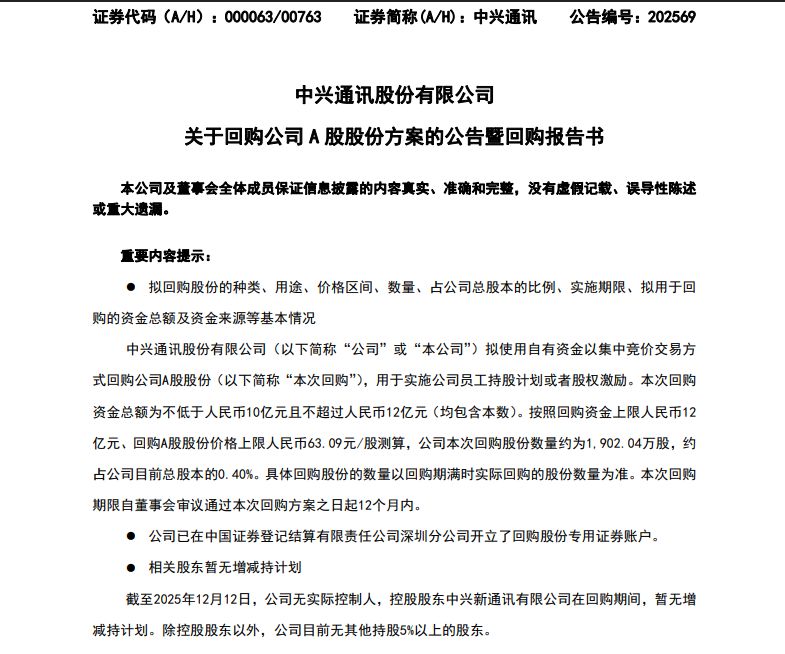
12月12日,中兴通讯(SZ000063)发布公告称,公司拟使用自有资金以集中竞价交易方式回购公司A股股份,用于实施公司员工持股计划或者股权激励。
本次回购资金总额为不低于人民币10亿元且不超过人民币12亿元(均包含本数)。按照回购资金上限人民币12亿元、回购A股股份价格上限人民币63.09元/股测算,公司本次回购股份数量约为1,902.04万股,约占公司目前总股本的0.40%。
具体回购股份的数量以回购期满时实际回购的股份数量为准。本次回购期限自董事会审议通过本次回购方案之日起12个月内。

图片来源:中兴通讯公告
12月11日,受相关消息影响,中兴通讯午后大幅杀跌。截至11日收盘,中兴通讯A股跌停。
12月11日,中兴通讯在港交所公告称,公司董事会已知悉近期新闻媒体针对公司涉及美国《反海外腐败法》合规性调查的报道。公司正与美国司法部就有关事项进行沟通,并将通过法律等手段坚决维护自身权益。
中兴通讯强调,公司始终坚持全面强化合规体系建设,致力于建设行业领先的合规体系。公司反对一切形式的腐败行为,对任何可能相关的个人持零容忍态度。同时,中兴通讯表示,公司目前生产经营一切正常。

图片来源:中兴通讯公告
截至12月12日午盘,中兴通讯A股报37.70元,跌幅0.32%,市值1803亿元。
每日经济新闻综合中兴通讯公告、市场公开消息
郑重声明:用户在财富号/股吧/博客等社区发表的所有信息(包括但不限于文字、视频、音频、数据及图表)仅代表个人观点,与本网站立场无关,不对您构成任何投资建议,据此操作风险自担。请勿相信代客理财、免费荐股和炒股培训等宣传内容,远离非法证券活动。请勿添加发言用户的手机号码、公众号、微博、微信及QQ等信息,谨防上当受骗!
评论该主题
帖子不见了!怎么办?作者:您目前是匿名发表 登录 | 5秒注册 作者:,欢迎留言 退出发表新主题
温馨提示: 1.根据《证券法》规定,禁止编造、传播虚假信息或者误导性信息,扰乱证券市场;2.用户在本社区发表的所有资料、言论等仅代表个人观点,与本网站立场无关,不对您构成任何投资建议。用户应基于自己的独立判断,自行决定证券投资并承担相应风险。《东方财富社区管理规定》