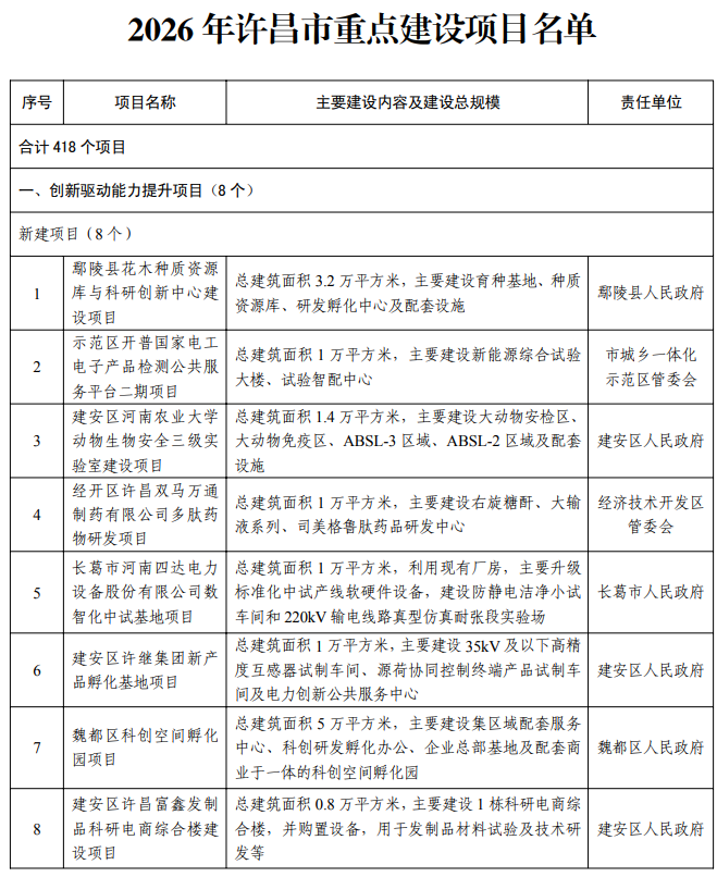
许昌公布418个市重点建设项目 | 清单
来源:大河财立方
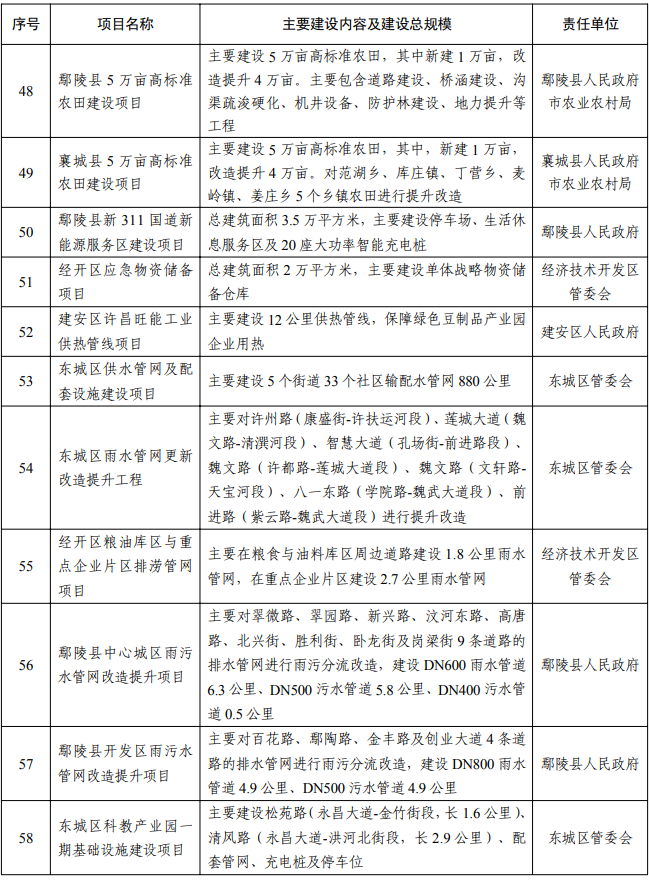
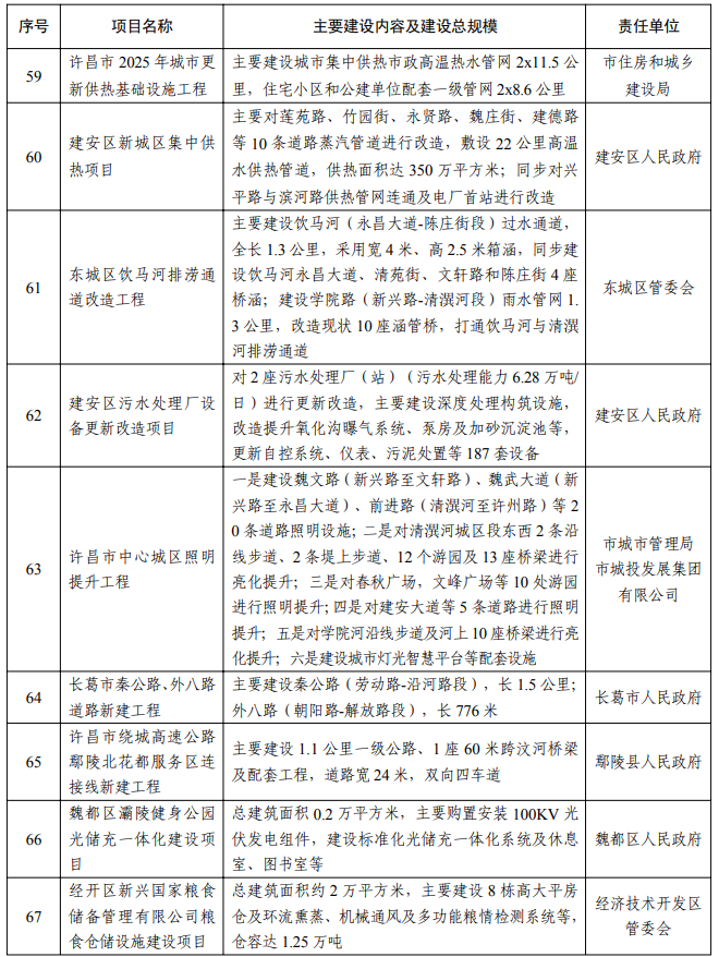
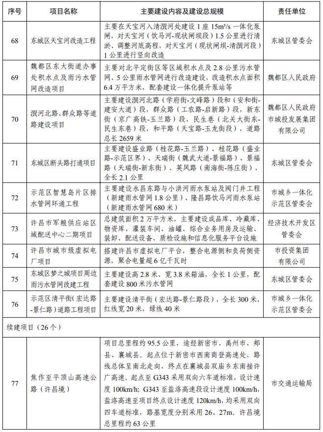
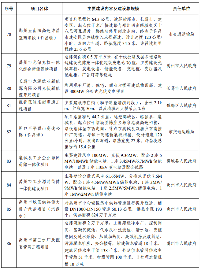
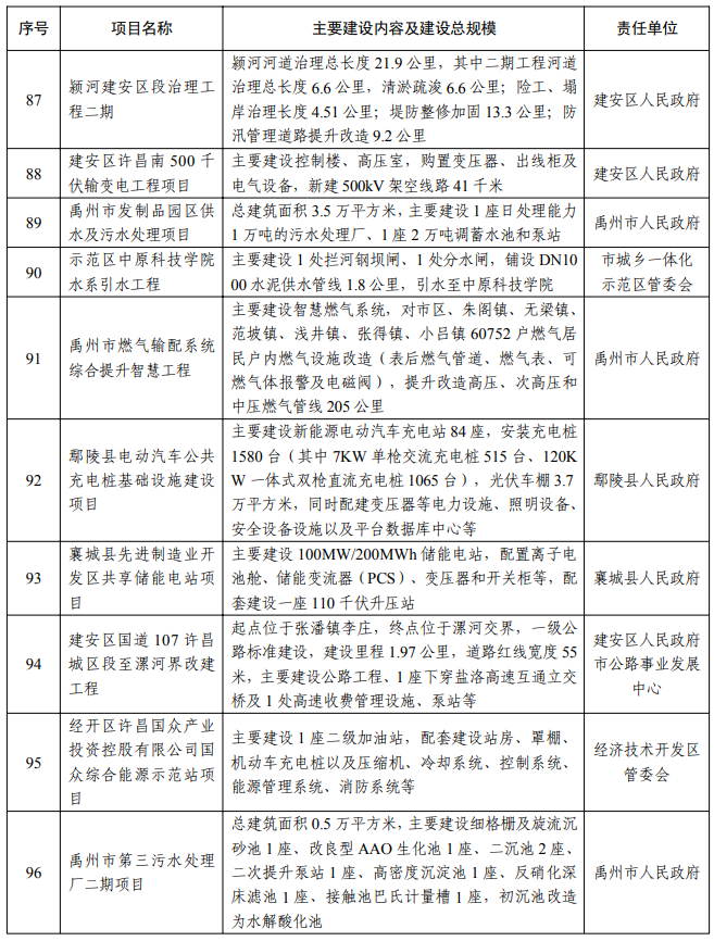
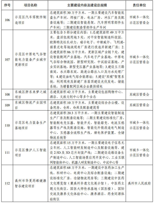
【大河财立方消息】2月5日消息,许昌市人民政府办公室日前印发2026年许昌市重点建设项目名单, 418个项目入选。
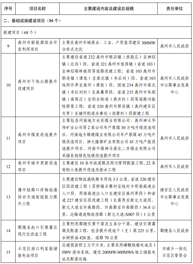
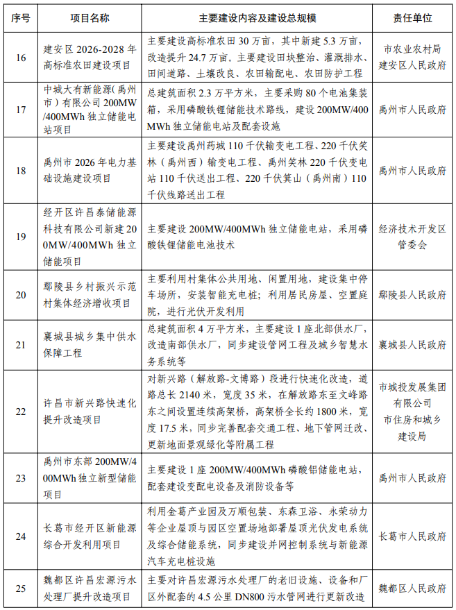
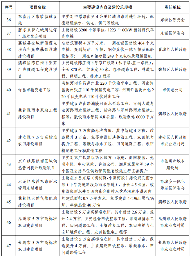
其中,包括8个创新驱动能力提升项目、94个基础设施建设项目、273个产业转型发展项目、19个绿色低碳转型项目,以及24个民生和社会事业改善项目。
值得关注的是,示范区开普国家电工电子产品检测公共服务平台二期项目、建安区许继集团新产品孵化基地项目、示范区许继电气智能低压电气产业建设项目、东城区胖东来梦之城项目、许昌市胖东来高新技术产业园项目等多个新建项目入选。
许昌市人民政府办公室要求,全市各级各部门要坚决贯彻市委、市政府决策部署,持续强化“项目为王”导向,将重点项目建设作为培育壮大新质生产力的关键抓手,坚持一切围绕项目转、一切聚焦项目干,进一步健全协同推进机制,在审批服务、要素保障、进度调度、问题协调等方面主动作为、精准施策,着力优化项目建设环境,确保每个市重点项目扎实推进,为全面完成年度各项目标任务奠定坚实基础。












郑重声明:用户在财富号/股吧/博客等社区发表的所有信息(包括但不限于文字、视频、音频、数据及图表)仅代表个人观点,与本网站立场无关,不对您构成任何投资建议,据此操作风险自担。请勿相信代客理财、免费荐股和炒股培训等宣传内容,远离非法证券活动。请勿添加发言用户的手机号码、公众号、微博、微信及QQ等信息,谨防上当受骗!
评论该主题
帖子不见了!怎么办?作者:您目前是匿名发表 登录 | 5秒注册 作者:,欢迎留言 退出发表新主题
温馨提示: 1.根据《证券法》规定,禁止编造、传播虚假信息或者误导性信息,扰乱证券市场;2.用户在本社区发表的所有资料、言论等仅代表个人观点,与本网站立场无关,不对您构成任何投资建议。用户应基于自己的独立判断,自行决定证券投资并承担相应风险。《东方财富社区管理规定》