突发公告,终止筹划重大资产重组。
*ST生物(000504)1月22日晚间公告,公司于2025年8月12日披露了《关于筹划重大资产重组暨签署股权收购意向协议的提示性公告》,拟收购程泽能、易木林、长沙君合致远企业管理咨询合伙企业(有限合伙)、长沙市履方医药信息咨询合伙企业(有限合伙)合计持有的湖南慧泽生物医药科技有限公司51%股权。本次筹划重组事项尚未进入正式实施阶段,交易各方未达成实质性协议,2026年1月22日公司与交易各方签署了《股权收购意向协议之终止协议》。

公告称,自筹划重大资产重组事项以来,公司按照相关法律法规要求,积极推进本次重大资产重组的各项工作。交易各方对本次重大资产重组交易方案进行了多次协商和谈判,未能最终达成一致。为切实维护公司及全体股东利益,经公司审慎研究,并与交易各方友好协商,交易各方一致同意终止筹划本次交易。
*ST生物称,终止本次交易系公司与相关各方经充分沟通、审慎分析及友好协商后作出的决定,各方就本次交易终止无需承担任何违约责任。本次重大资产重组的终止,不会对公司现有生产经营活动、财务状况产生重大不利影响。目前公司生产经营秩序正常,本次交易的终止不存在损害公司及全体股东尤其是中小股东利益的情形。
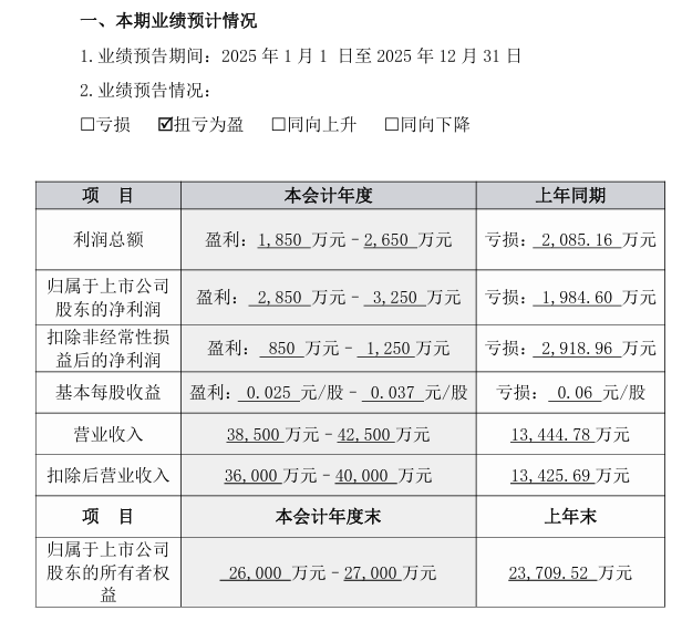
同日,*ST生物发布了2025年业绩预告,报告期内,公司归属于上市公司股东的净利润为2850万—3250万元,实现扭亏为盈。

对于业绩变动的原因,公司表示,报告期公司并购并控股了娄底金弘新材料有限公司,进一步丰富了再生资源业务内容,废旧动力电池、废钢等资源再生利用回收业务大幅度提升了公司收入水平。同时,公司大力拓展主营业务相关衍生产品的销售,包括生物医药业务相关的美妆产品和保健品销售、环保业务相关的产品销售等,带动了收入和利润的增长。公司还通过组织架构精简、人员优化、费用管控等降本增效措施,提升了盈利能力。此外,报告期收到的政府补助比上年同期增加。
综合自:公司公告