上市公司公告:拟出售75套房产
来源:财联社
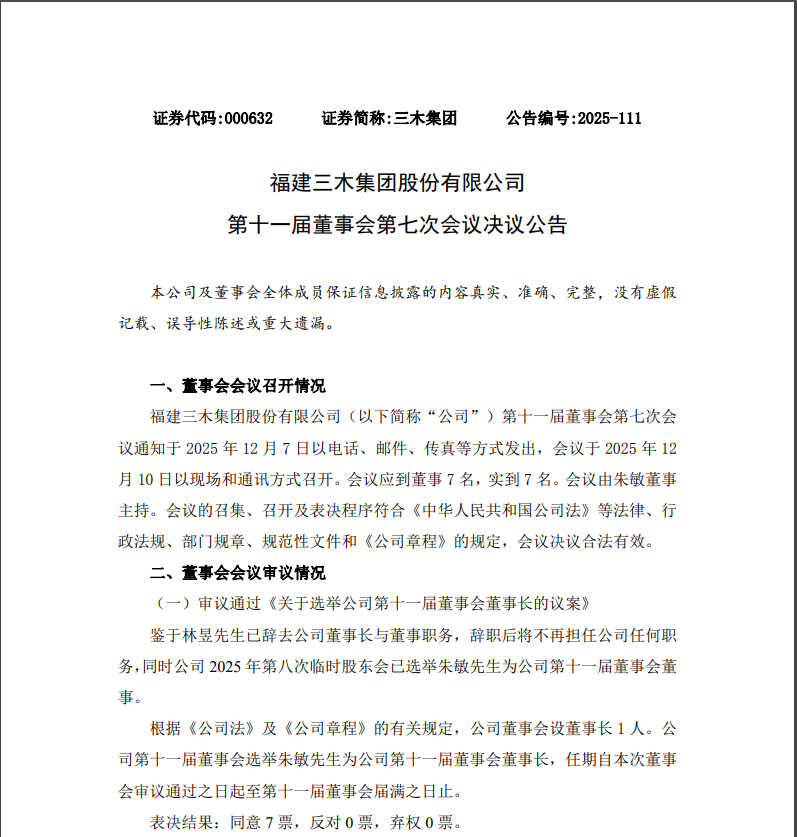
12月10日晚间,三木集团接连披露两项重要公告,涉及资产处置、管理层人事调整。
拟出售75套办公房地产给国利集团交易价格2410.68万元
公司宣布全资子公司三木滨江拟将名下75套办公房地产出售给国利集团,交易价格2410.68万元,标的位于福州市马尾区三木誉海大厦,建筑面积合计3765.17平方米。
公司公告称,全资子公司三木滨江拟将名下位于福州市马尾区罗星街道济安支路1号的三木誉海大厦(三木中心)共计75套办公房地产出售给国利集团,交易价格为2410.68万元。预计交易将为公司带来现金流入2376.40万元,并影响当期损益约-1929.66万元。
对于为何宁愿亏损也要出售资产,三木集团在公告表示:为了进一步盘活公司现有资产,改善公司财务状况,增强资产流动性。

选举朱敏为董事长
另一则公告表示,公司第十一届董事会第七次会议于2025年12月10日召开,会议选举朱敏为公司第十一届董事会董事长。

年底股价“过山车” 2024年业绩亏损扩大
公开资料显示,三木集团是一家综合性企业集团,主营业务涵盖进出口贸易、城市产业发展、经营性物业运营管理及创业投资。其中商品贸易为核心业务,2024年该板块营收占比达94.27%,贸易品类包括建筑材料、金属材料等。
业绩方面,三木集团2024年表现承压,全年营业收入104.8亿元,同比下降24.7%;归母净利润亏损5.31亿元,亏损额较上年有所扩大。

股价方面,三木集团11月至今股价呈剧烈震荡态势,11月上旬连续涨停,7个交易日涨幅达94.88%,股价几近翻倍。11月17日触及8.75元阶段性高点后快速回调,多日出现跌停。
郑重声明:用户在财富号/股吧/博客等社区发表的所有信息(包括但不限于文字、视频、音频、数据及图表)仅代表个人观点,与本网站立场无关,不对您构成任何投资建议,据此操作风险自担。请勿相信代客理财、免费荐股和炒股培训等宣传内容,远离非法证券活动。请勿添加发言用户的手机号码、公众号、微博、微信及QQ等信息,谨防上当受骗!
评论该主题
帖子不见了!怎么办?作者:您目前是匿名发表 登录 | 5秒注册 作者:,欢迎留言 退出发表新主题
温馨提示: 1.根据《证券法》规定,禁止编造、传播虚假信息或者误导性信息,扰乱证券市场;2.用户在本社区发表的所有资料、言论等仅代表个人观点,与本网站立场无关,不对您构成任何投资建议。用户应基于自己的独立判断,自行决定证券投资并承担相应风险。《东方财富社区管理规定》