国元证券被出具警示函,涉财务顾问报告存在不实记载
来源:蓝鲸新闻
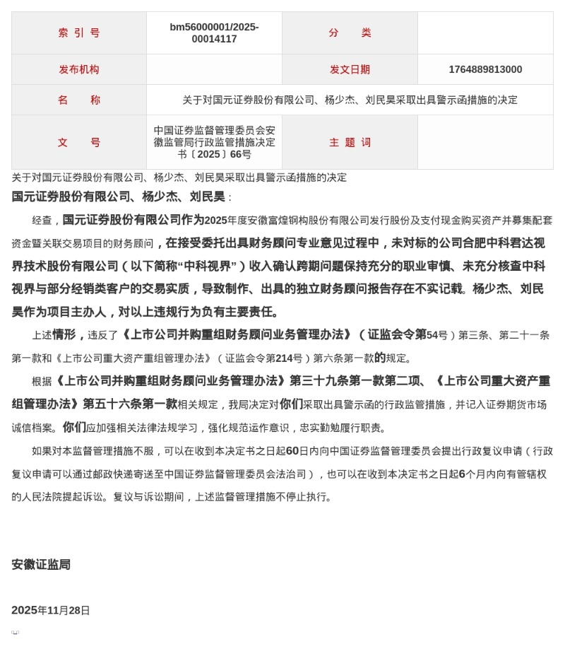
蓝鲸新闻12月7日讯,近日,安徽证监局发布了一则行政监管措施决定书,剑指国元证券股份有限公司、杨少杰、刘民昊。
决定书指出,国元证券股份有限公司作为2025年度安徽富煌钢构股份有限公司发行股份及支付现金购买资产并募集配套资金暨关联交易项目的财务顾问,在接受委托出具财务顾问专业意见过程中,未对标的公司合肥中科君达视界技术股份有限公司(以下简称“中科视界”)收入确认跨期问题保持充分的职业审慎、未充分核查中科视界与部分经销类客户的交易实质,导致制作、出具的独立财务顾问报告存在不实记载。杨少杰、刘民昊作为项目主办人,对以上违规行为负有主要责任。
上述情形违反了《上市公司并购重组财务顾问业务管理办法》《上市公司重大资产重组管理办法》的相关规定。
针对以上问题,安徽证监局决定对国元证券股份有限公司、杨少杰、刘民昊采取出具警示函的行政监管措施,并记入证券期货市场诚信档案。

郑重声明:用户在财富号/股吧/博客等社区发表的所有信息(包括但不限于文字、视频、音频、数据及图表)仅代表个人观点,与本网站立场无关,不对您构成任何投资建议,据此操作风险自担。请勿相信代客理财、免费荐股和炒股培训等宣传内容,远离非法证券活动。请勿添加发言用户的手机号码、公众号、微博、微信及QQ等信息,谨防上当受骗!
评论该主题
帖子不见了!怎么办?作者:您目前是匿名发表 登录 | 5秒注册 作者:,欢迎留言 退出发表新主题
温馨提示: 1.根据《证券法》规定,禁止编造、传播虚假信息或者误导性信息,扰乱证券市场;2.用户在本社区发表的所有资料、言论等仅代表个人观点,与本网站立场无关,不对您构成任何投资建议。用户应基于自己的独立判断,自行决定证券投资并承担相应风险。《东方财富社区管理规定》