
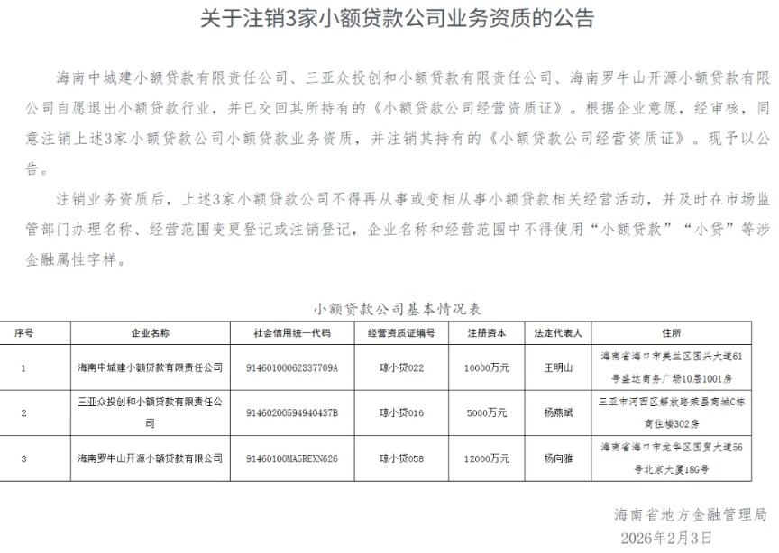
2月3日,据海南省地方金融管理局官网,海南中城建小额贷款有限责任公司、三亚众投创和小额贷款有限责任公司和海南罗牛山开源小额贷款有限公司(以下简称“罗牛山小贷”)自愿退出小额贷款行业,并已交回其所持有的《小额贷款公司经营资质证》。
官网显示,罗牛山小贷由上市公司罗牛山股份有限公司(下称“罗牛山”,SZ:000735)发起成立,是由海南省第一家开业的小贷公司——海口罗牛山小额贷款股份有限公司重组转置而来。公司注册资本金1.2亿元,经营范围为全海南省范围内从事小额贷款业务。罗牛山小贷开发了“融易贷”、“成长贷”、“及时贷”、“质押贷”和“园区贷”等业务品种,从开业至今累计对外发放贷款近15亿元,累计收回贷款近13亿元,累计向政府缴纳税费超过3500万元,先后对海南省约350家中小企业和商户提供了融资服务,间接帮助解决了近五千人的社会就业问题。由于公司信誉良好、管理规范、被海南省政府信用管理办公室评为海南省首届诚信示范企业,每年均被海南省政府金融工作办公室评为“优秀”小额贷款公司,每年均获得人民银行海口中心支行和海南省财政厅的优良考核评级,连续多年被评为罗牛山系统先进单位。

罗牛山小贷曾欲打造中国金融一流品牌。

据罗牛山官网,罗牛山小贷也是罗牛山金融产业布局的核心公司。
罗牛山还通过子公司海南罗牛山食品集团有限公司入股了另一家小贷公司海南信禾小额贷款有限公司(下称“信禾小贷”),注册资本3000万元,罗牛山占股15%。据信禾小贷公布的2024年报,总资产4611万元,营业收入307.75万元,净利润51.83万元。
助贷平台中仅有宜信和狮桥的网络小贷牌照在海南。前者主体为海南宜信普惠小额贷款有限公司,注册资本高达15亿,为网络小贷牌照;后者刚控股海南众享金服小额贷款公司,也系从宜信手中买来。
成立于1987年的罗牛山,于1997年登陆A股市场,系中国首家“菜篮子”上市企业;2006年,罗牛山实施产业升级。公司进行股权分置改革,进行战略升级,完成畜牧体系、产业链条建设;2007年,罗牛山被正式列为中国第一家实现生物质能沼气发电并联上网的企业。公司还进军地产、教育、金融等多个领域。2009年,罗牛山锦地翰城50万平米教育复合性地产项目开盘。
1月31日,罗牛山发布全年业绩预告显示,预计2025年1-12月业绩预降,归属于上市公司股东的净利润为1.4亿至1.8亿,净利润同比下降42.09%至25.54%。此前2025年10月,罗牛山披露2025年三季度报告显示,第三季度实现营业收入5.44亿元,同比下降13.99%;归母净利润951.64万元,同比下降86.2%。前三季度实现营业收入16.29亿元,同比下降36.82%;归母净利润279.93万元,同比下降高达99.14%。