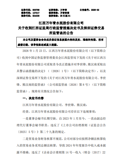
万年青因未依法履行其他职责等违规行为被深圳证券交易所采取监管措施
来源:理财周刊-财事汇
1月23日,万年青(000789.SZ)公告,公司于2026年1月23日收到中国证券监督管理委员会江西监管局及深圳证券交易所的监管文件,指出公司存在董事会秘书长期空缺、贸易业务财务核算不规范、主要客户情况披露不准确、货币资金权利受限信息披露不完整及现金流量表披露不准确等问题。

因此,公司及其高管李世锋、熊汉南因信息披露违规被采取行政监管措施。公司承诺将认真整改,加强规范运作和财务管理,确保信息披露质量。
公开资料显示,万年青成立于1997年09月05日,注册资本79740.2592万人民币,法定代表人陈文胜,注册地址为江西省上饶市万年县。主营业务为硅酸盐水泥、商品混凝土、骨料及新型墙材的生产及销售。
万年青2025年三季度业绩报告显示,2025年前三季度,公司营业收入营收33.28亿元,同比下降17.18%;归母净利润为749万元,同比增长7.27%。
截至1月26日10点15分,万年青的股价5.46元/股,总市值44亿元,市盈率319。
郑重声明:用户在财富号/股吧/博客等社区发表的所有信息(包括但不限于文字、视频、音频、数据及图表)仅代表个人观点,与本网站立场无关,不对您构成任何投资建议,据此操作风险自担。请勿相信代客理财、免费荐股和炒股培训等宣传内容,远离非法证券活动。请勿添加发言用户的手机号码、公众号、微博、微信及QQ等信息,谨防上当受骗!
评论该主题
帖子不见了!怎么办?作者:您目前是匿名发表 登录 | 5秒注册 作者:,欢迎留言 退出发表新主题
温馨提示: 1.根据《证券法》规定,禁止编造、传播虚假信息或者误导性信息,扰乱证券市场;2.用户在本社区发表的所有资料、言论等仅代表个人观点,与本网站立场无关,不对您构成任何投资建议。用户应基于自己的独立判断,自行决定证券投资并承担相应风险。《东方财富社区管理规定》