11月24日晚,威领股份和高乐股份分别披露控制权拟发生变更的公告,两公司股票将于11月25日开市起停牌。
巧合的是,两家公司的股票均在11月24日涨停。其中,高乐股份24日开盘后迅速冲上涨停;威领股份大幅高开后,也在午盘封住涨停。

从经营情况来看,两家公司现主营业务情况均不太理想,近两年业绩均处于亏损状态。此番易主能否为两公司带来转机,备受市场瞩目。
威领股份实控人拟转让7.76%股份
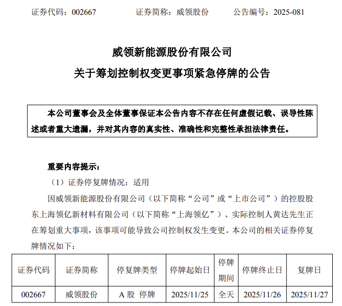
威领股份公告,公司控股股东上海领亿新材料有限公司和实际控制人黄达正筹划股份转让事项,拟以协议转让方式转让2023.38万股上市公司股份,占总股本的7.7646%。

公告显示,股份转让完成后,受让方将成为上市公司第一大股东,可能导致公司控制权发生变更或出现无实际控制人情形。经公司向深圳证券交易所申请,公司股票将于2025年11月25日(星期二)开市起停牌。
威领股份主要以新能源锂电材料产业链为主体,主要包括锂矿选矿、基础性锂电原料锂盐加工及冶炼业务;钨锡铅锌矿的开采为新增业务。2025年前三季度实现营业总收入2.13亿元,同比下降53.88%;归属母公司股东净利润-1304.79万元,较上年同期亏损减少9978.09万元。
记者注意到,因部分股份质押违约,威领股份控股股东上海领亿持有的上市公司部分股权曾在2024年被司法拍卖,并于2024年12月完成过户登记,过户后持股比例由18.52%变为13.01%。
高乐股份大股东拟转让控制权
高乐股份11月24日晚间公告称,公司第一大股东华统集团有限公司正在筹划转让其持有的公司股份或委托表决权,可能导致公司控制权变更。鉴于事项尚不确定,公司股票自2025年11月25日起停牌,预计停牌时间不超过2个交易日。停牌期间,公司将根据进展履行信息披露义务。

高乐股份业务主要包括玩具和互联网教育两大业务板块。玩具业务方面,公司拥有独立自主的“GOLDLOK”品牌和涵盖研发、设计、模具制造、生产、销售的完整产业体系,主要产品包括盲盒潮玩系列、电动火车、互动对打机器人等。公司的互联网教育业务,主要致力于推动教育信息化、智慧校园的建设,为区域及学校的教育信息化建设提供整体规划及实施服务。
据高乐股份三季报,公司2025年前三季度实现营业总收入2.26亿元,同比增长10.06%;归属母公司股东净利润-1167.24万元,较上年同期亏损减少2256.94万元。
值得一提的是,高乐股份此前有多位高管主动请辞,其中包括9月辞职的财务总监兼副总经理易炳民、8月底辞职的非独立董事黄强、林涛、赖贵盛、独立董事刘哲、叶茜,以及6月辞职的副总经理杨其新。其中,非独立董事黄强、林涛、赖贵盛是鉴于公司调整董事会成员并结合个人原因申请辞去公司第八届董事会董事职务,同时一并辞去董事会专门委员会委员等有关职务。