近期,前湖北首富兰世立公开“宣战”粮油巨头金龙鱼引发舆论热议。
11月25日晚间,事件迎来关键回应,金龙鱼母公司益海嘉里食品营销有限公司通过官方公众号发布声明,对兰世立提出的“未收到退款”“账户被全面冻结”等核心指控作出澄清。

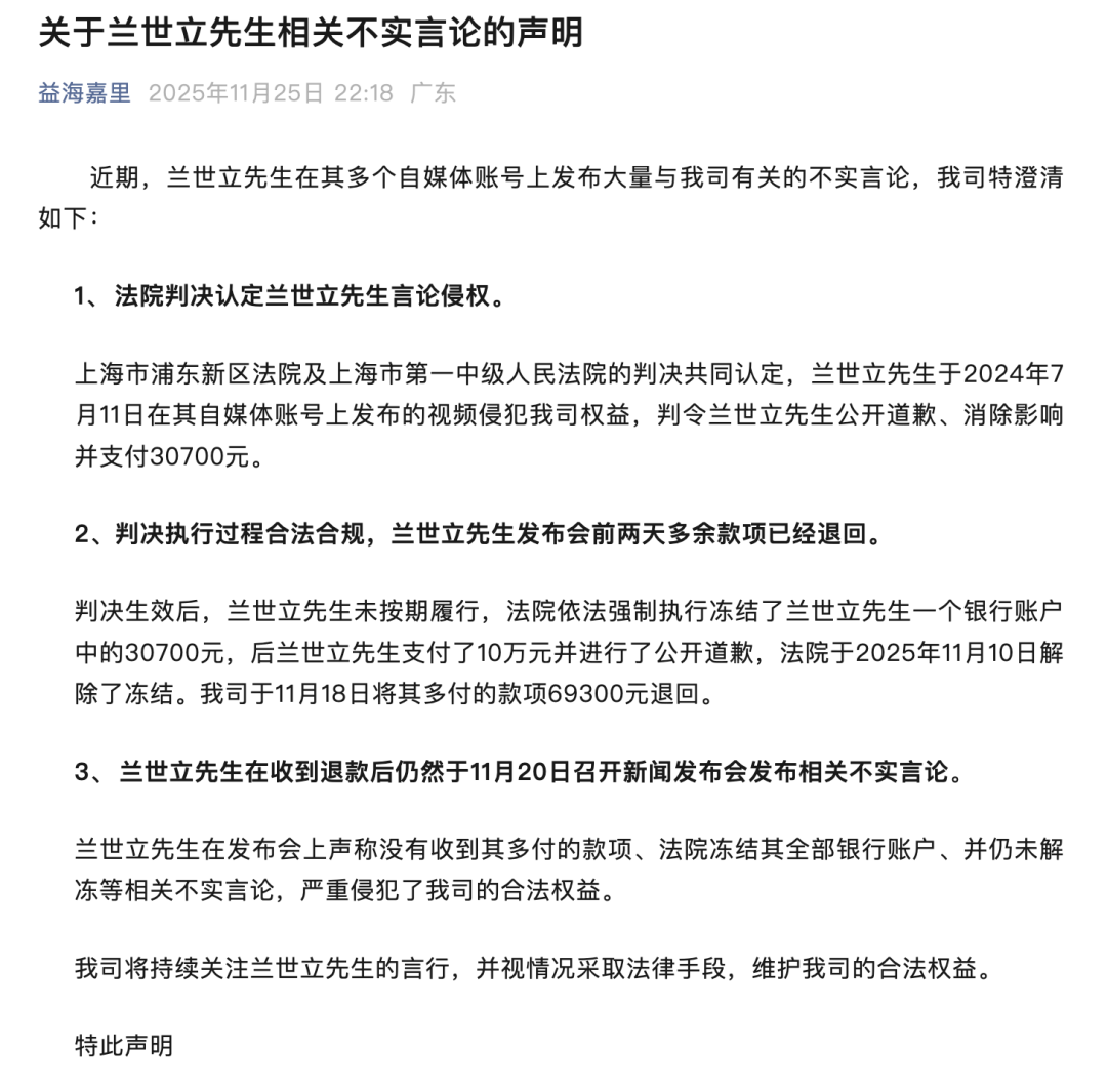
益海嘉里表示,法院认定兰世立言论侵权、判决执行合法合规;公司已于11月18日退回兰世立方面因财务操作失误产生的多余款项,兰世立在收到退款后仍召开发布会称“没有收到其多付的款项”“至今银行账户还未解冻”。
双方的纠纷可追溯至2024年7月“油罐车事件”引发的食品安全舆论风波。
当时,兰世立在其自媒体账号发布视频,称“该油罐车进入金龙鱼工厂”“金龙鱼两天跌6500亿”等,相关言论迅速发酵。
随后,益海嘉里以名誉权纠纷为由将兰世立诉至法院,上海市浦东新区法院及上海市第一中级法院经两审审理,认定兰世立的相关言论构成侵权,判令其公开道歉、消除影响并支付30700元。
11月11日,兰世立在个人账号向益海嘉里发布《道歉声明》,但两周后就召开发布会,高调“炮轰”金龙鱼。记者注意到,兰世立近5天已发布6条关于金龙鱼的视频。
此次“宣战”的直接导火索,源于判决执行阶段的款项支付争议。
根据兰世立的说法,按照判决书,其只需支付1万元的赔偿款,但由于财务操作失误,最后打款金额变成了10万元。益海嘉里在收到10倍的执行款后,仍向法庭申请强制执行冻结其账户,且表示“至今账户还未解冻”。
针对上述指控,益海嘉里在昨晚的声明中回应,兰世立未按期履行判决,法院依法强制执行冻结了其一个银行账户中的30700元,兰世立在支付款项并道歉后,法院已于11月10日解除了冻结;至于兰世立方面操作失误多付的69300元,公司已于11月18日退回,并附上了银行退款凭证。
益海嘉里表示,兰世立在收到退款后仍然于11月20日召开新闻发布会发表相关不实言论。公司将持续关注相关言行,并视情况采取法律手段,维护合法权益。

图源:益海嘉里