瑞茂通供应链管理被出具警示函,涉信息披露不及时
来源:蓝鲸新闻
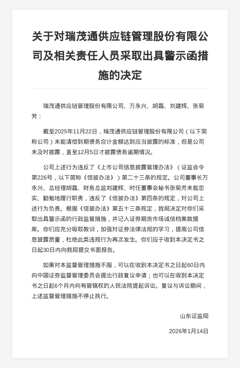
蓝鲸新闻1月15日讯,近日,山东证监局发布行政监管措施决定书,剑指瑞茂通供应链管理股份有限公司及其相关责任人万永兴、胡磊、刘建辉、张菊芳。
决定书指出,截至2025年11月22日,瑞茂通供应链管理股份有限公司未能清偿到期债务合计金额达到应当披露的标准,但是公司未及时披露,直至12月5日才披露债务逾期情况。
上述行为违反了《上市公司信息披露管理办法》的规定。公司董事长万永兴、总经理胡磊、财务总监刘建辉、时任董事会秘书张菊芳未能忠实、勤勉地履行职责,对公司上述行为负责。
对此,山东证监局决定对瑞茂通供应链管理股份有限公司、万永兴、胡磊、刘建辉、张菊芳采取出具警示函的行政监管措施,并记入证券期货市场诚信档案数据库。

郑重声明:用户在财富号/股吧/博客等社区发表的所有信息(包括但不限于文字、视频、音频、数据及图表)仅代表个人观点,与本网站立场无关,不对您构成任何投资建议,据此操作风险自担。请勿相信代客理财、免费荐股和炒股培训等宣传内容,远离非法证券活动。请勿添加发言用户的手机号码、公众号、微博、微信及QQ等信息,谨防上当受骗!
评论该主题
帖子不见了!怎么办?作者:您目前是匿名发表 登录 | 5秒注册 作者:,欢迎留言 退出发表新主题
温馨提示: 1.根据《证券法》规定,禁止编造、传播虚假信息或者误导性信息,扰乱证券市场;2.用户在本社区发表的所有资料、言论等仅代表个人观点,与本网站立场无关,不对您构成任何投资建议。用户应基于自己的独立判断,自行决定证券投资并承担相应风险。《东方财富社区管理规定》