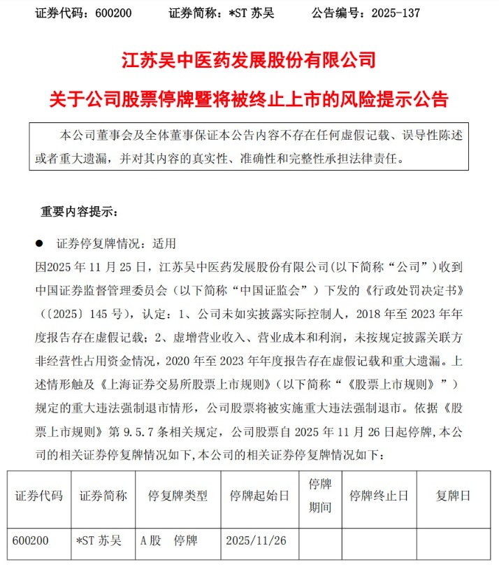
上证报中国证券网讯(记者胡嘉树)11月25日晚,*ST苏吴公告,公司收到中国证监会《行政处罚决定书》,认定公司未如实披露实际控制人,2018年至2023年年度报告存在虚假记载;虚增营业收入、营业成本和利润,未按规定披露关联方非经营性占用资金情况,2020年至2023年年度报告存在虚假记载和重大遗漏。
因上述情形触及《股票上市规则》规定的重大违法强制退市情形,*ST苏吴将被实施重大违法强制退市。公司股票自2025年11月26日起停牌。

具体来看,2018年2月,*ST苏吴控股股东苏州吴中投资控股有限公司发生股权变更,变更后,钱群山实际支配*ST苏吴行为,成为*ST苏吴实际控制人。而*ST苏吴2018年至2023年年度报告披露钱群英为实际控制人,中国证监会认定公司存在虚假记载。
此外,经中国证监会查明,*ST苏吴子公司江苏吴中进出口有限公司、中吴贸易发展(杭州)有限公司、江苏吴中海利国际贸易有限公司通过与浙江优诺德贸易有限公司等多家关联公司开展无商业实质的贸易业务,虚增营业收入、营业成本和利润。
上述行为导致*ST苏吴在2020年至2023年年度报告中分别虚增营业收入4.95亿元、4.69亿元、4.31亿元、3.77亿元,占当期披露营业收入的26.46%、26.39%、21.26%、16.82%;分别虚增营业成本4.81亿元、4.48亿元、4.11亿元、3.55亿元,占当期披露营业成本的37.08%、35.47%、28.40%、20.95%;分别虚增利润总额1458.27万元、2027.12万元、1992.42万元、2121.94万元,占当期披露利润总额的2.89%、51.65%、26.42%、29.81%。
*ST苏吴还存在未按规定披露关联方非经营性占用资金情况,其2020年至2023年年度报告存在重大遗漏。公司通过支付无商业实质的贸易业务采购款等形式向关联方提供资金,形成关联方非经营性占用资金,但未在2020年至2023年年度报告中披露上述关联方非经营性占用资金情况。截至2020年年末、2021年年末、2022年年末、2023年年末,*ST苏吴关联方非经营性占用资金余额分别为1.27亿元、13.93亿元、15.43亿元、16.93亿元,占当期披露净资产的6.88%、74.20%、84.60%、96.09%。
中国证监会由此对*ST苏吴责令改正,给予警告,并处以1000万元罚款;并对公司相关责任人钱群山、孙曦、骆啸、钱群英、陈颐给予警告并处以罚款。此外,*ST苏吴实际控制人、董事长钱群山被采取10年证券市场禁入措施。

*ST苏吴主营业务分为医药、医美生物科技两大板块。公司医药板块主营业务涉及药品研发、生产和销售,目前主要产品涵盖“抗病毒/抗感染、免疫调节、抗肿瘤、消化系统、心血管类”等领域;医美生物科技板块主要聚焦高端医美注射类产品及相关生物材料的研发、生产和销售。
2025年前三季度,*ST苏吴实现营业收入7.84亿元,同比下降38.85%;实现归母净利润-8746.80万元,同比下降294.03%。公司表示,业绩变动系年初至报告期公司医药商业业务收入较上年同期下降较大,以及报告期医美生科业务毛利较上年同期下降所致。
2025年4月30日,*ST苏吴公告,因中兴财光华会计师事务所(特殊普通合伙)对公司2024年度财务报告出具了无法表示意见的审计报告,公司股票将被实施退市风险警示;因中兴财光华会计师事务所(特殊普通合伙)对公司2024年度出具了无法表示意见的内部控制审计报告,公司股票将被实施其他风险警示。2025年5月6日起,公司股票简称由“江苏吴中”变更为“*ST苏吴”。
截至11月25日收盘,*ST苏吴已录得5天5板,收盘价报1.24元,总市值8.81亿元,当日成交额494.4万元,换手率0.56%。
