• 最近访问:
发表于 2025-12-17 21:13:30 股吧网页版
L3级自动驾驶批量“持证上路”,商业化落地还有多远?
来源:21世纪经济报道

  中国高阶自动驾驶正式跨过“产品准入”这一关键门槛。

  12月15日至16日,行业密集迎来标志性进展:工信部批准首批L3级自动驾驶车辆量产准入,随后多家车企相继宣布获得L3级路测牌照,自动驾驶赛道从技术研发全面转向合规化落地新阶段。

  准入与测试并行,L3道路验证开启双轨模式

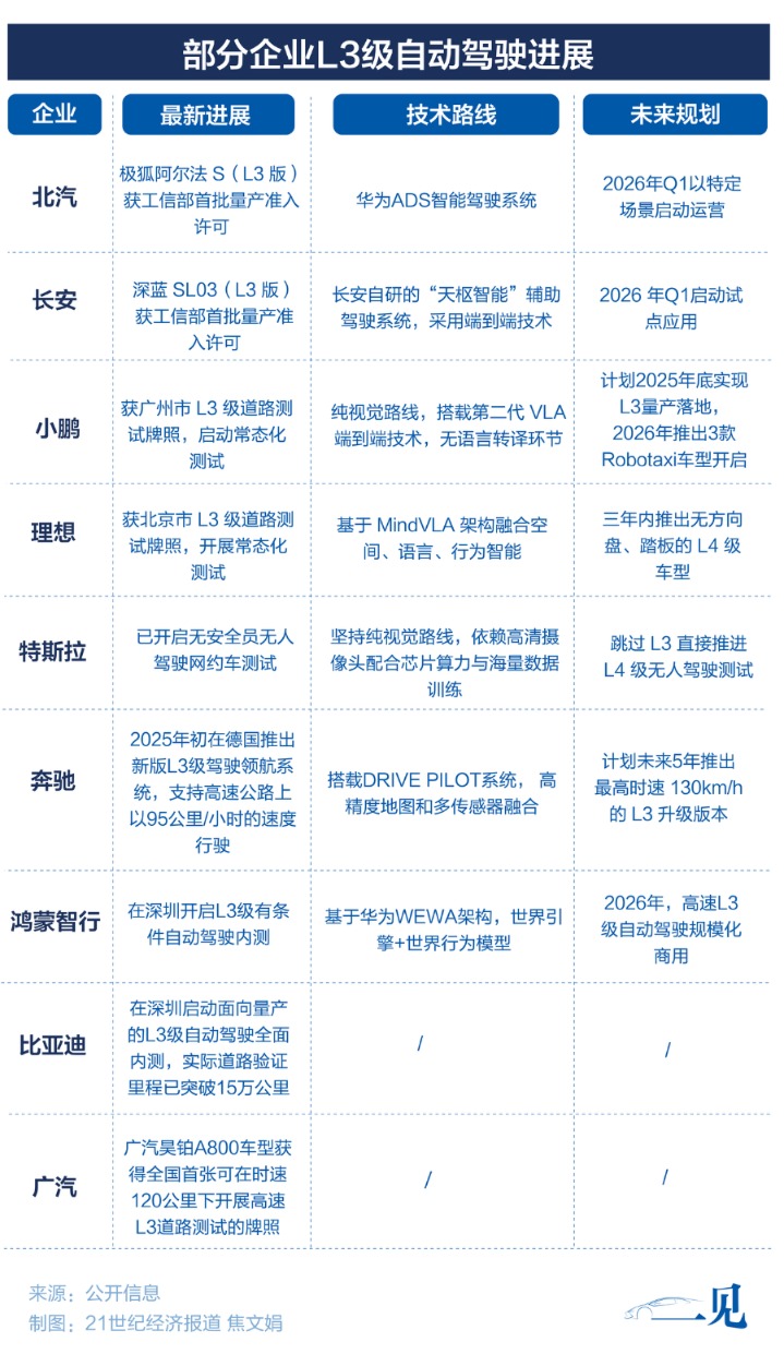
  12月15日,工业和信息化部在第 401 批《道路机动车辆生产企业及产品公告》中,首次给予 L3 级有条件自动驾驶车型附条件准入许可。公开信息显示,北汽极狐阿尔法S(L3版,新款车型已更名为阿尔法S6)与长安深蓝SL03(L3版)成为首批获准车型,将分别在北京、重庆的指定高速与快速路段开展上路试点。这标志着中国自动驾驶正式从测试示范,进入搭载于量产车、在公开道路进行有条件商业应用的新阶段。

  紧随其后,12月16日小鹏汽车宣布已在广州市获得L3级自动驾驶道路测试牌照,并启动常态化测试;理想汽车已在北京市获得L3级自动驾驶道路测试牌照,并持续开展了常态化L3级道路测试。

  21世纪经济报道从比亚迪获悉,比亚迪已联合深圳市交通局等部门,在深圳开启面向量产的L3级自动驾驶全面内测,目前已完成超过15万公里的L3级自动驾驶实际道路验证。另有消息表示,鸿蒙智行近期已联合深圳市交通局等相关部门,在深圳开启L3级有条件自动驾驶内测。

  不过,北汽、长安的“产品准入”与小鹏、理想的“测试牌照”属两类许可,前者聚焦量产车试点应用,后者侧重特定路段技术验证,但均指向高阶自动驾驶的落地推进。

  首批获准商业试点的车型,其“有条件”体现在极其具体的限制上。北汽极狐的试点路段为北京京台高速、机场北线高速等,功能为高速路单车道自动驾驶,最高车速80公里/小时;长安深蓝则在重庆内环快速路等路段试点,主要针对交通拥堵场景,最高车速被限定在50公里/小时。

  两者的共同点是均被限定于封闭结构化道路的单向单车道内,划定了一个风险相对可控的初始“考场”。

  运营模式上,目前试点车辆暂不面向普通消费者销售。

  有接近北汽的知情人士告诉21世纪经济报道记者,试点车辆由指定的使用主体在监控下组织运营,且车内均配备安全员。北汽集团称,由北汽集团牵头组建的联合体已率先进入国家四部门开展的智能网联汽车上路通行试点,计划于2026年一季度,将以特定场景启动运营。

  长安汽车则明确表示,预计2026年一季度与使用主体长安车联科技进行上路通行试点应用;在国家相关法规及政策正式发布实施后,长安汽车将开始面向C端用户的产品准入和市场投放。

  与此同时,国际车企也在加速布局。特斯拉全球副总裁陶琳12月15日通过微博发文称,“在美国得州奥斯汀,取消了安全员的特斯拉无人驾驶网约车正进行测试”。

  首批L3上路,责任主体转移成焦点

  L3级自动驾驶之所以成为法规与商业化的焦点,核心在于它触发了驾驶责任主体从“人”到“车”的根本性转移,而这也是其商业化落地的核心症结。

  在L2级辅助驾驶阶段,驾驶员是全程唯一责任主体,系统仅为辅助工具。

  而在另一端的L4级自动驾驶,尽管《北京市自动驾驶汽车条例(征求意见稿)》等文件已指明,车内无人时,可追溯车辆所有人和管理人责任,但一位头部自动驾驶公司的算法工程师告诉21世纪经济报道记者,“目前全国性的L4产品准入法规仍是空白,在各地的测试示范中,车内安全员仍是无法绕开的法律兜底角色。”

  L3级有条件自动驾驶的特殊之处在于,当系统在其设计运行域内激活时,驾驶员被允许脱手脱眼,车辆成为驾驶主体,一旦发生事故,责任该归驾驶员、车企还是系统供应商,成为行业亟待厘清的关键问题。

  地方法规已率先破冰。2025年4月实施的《北京市自动驾驶汽车条例》要求,L3车辆强制安装数据记录装置(DSSAD,即“黑匣子”),记录事故前至少90秒数据,作为责任认定的核心依据;深圳2022年就已经明确,依据《深圳经济特区智能网联汽车管理条例》第五十四条,若事故由车辆系统缺陷导致,驾驶员赔偿后可向车企追偿。

  然而,规则试图划清界限,现实的复杂性却可能让个案处理充满变数。

  有长期关注自动驾驶的律师告诉21世纪经济报道记者:“L3设定了一个有条件的自动驾驶区间。在这个区间内发生事故,鉴定将异常关键,需要首先判断事故是发生在系统正常工作的设计运行域内,还是由于驾驶员未能及时响应接管请求。” 他进一步指出,责任很可能在驾驶员、汽车制造商、甚至特定系统的供应商之间分配。

  安全与责任边界的模糊性,也直接映射在两家首发车企不同的选择上。

  北汽极狐的方案配备了包括激光雷达在内的多传感器冗余系统,比如极狐阿尔法 S(L3 版)搭载了包含 3 颗激光雷达在内的 34 颗高性能传感器,更侧重于车辆自身的感知决策能力,即强化“单车智能”的可靠性;有观点认为,长安深蓝的方案,除了依托自研的辅助驾驶方案,则融入了重庆本地部署的“车路协同”设施。

  中国汽车标准化研究院自动驾驶领域标准负责人张行指出,L3级及以上自动驾驶国家标准的陆续发布,奠定了自动驾驶产品准入安全基线。在此基础上,亟需发挥团标先试先行作用,制定L4级乘用车技术要求及测试方法标准,以有效支撑各地开展规模化、规范化的测试示范活动。

  商用化前夜,L3是迈向无人驾驶的必要阶段吗?

  对于当前严格受限的 L3 试点,行业共识是:其本身并非终极商业模式,而是通往 L4 级无人驾驶出租车(Robotaxi)的合规化阶梯。

  2024年6月,工信部等四部门公布的首批9家试点联合体名单显示,7家乘用车企中有6家(包括比亚迪、广汽、上汽、一汽、蔚来、北汽)申报材料中关联的车辆使用主体,均是自家旗下或深度绑定的出行服务公司,侧面印证了这一路径规划。

  (2024年6月,工信部等四部门公布的首批9家试点联合体名单)

  “L3是手段,不是目的。它让车企能够第一次合法地在公开道路上,以‘准入产品’而非‘测试车辆’的身份,去跑通高阶自动驾驶的完整运营流程。”一位自动驾驶的从业人员向21世纪经济报道记者分析,“你需要先证明,在有安全员兜底的情况下,你的整套系统能安全、稳定地运营,然后才有资格谈下一步。”

  这一逻辑也贯穿车企的战略布局。理想汽车认为L3级有监督智能驾驶是L4级全无人驾驶的必要步骤,预计三年内推出首款L4级自动驾驶车型,取消方向盘、踏板等传统部件。

  国际层面,将L3作为Robotaxi前站的思路亦非中国独有。通用汽车旗下的Cruise、谷歌Waymo等公司在推进完全无人化(L4)运营前,均经历了漫长的、有安全员监督的测试与试运营阶段,以积累数据并建立安全记录。

  同时,市场也在讨论:被各种规则严格限制的L3,是否只是一个过渡方案?

  业内对L3大规模落地的时间曾有乐观预期。2023年至2024年间,包括奔驰、宝马在内的多家国际车企曾规划L3落地:宝马在2023年称L3 级自动驾驶功能,全球计划于2023年底或2024年初上市,同时也做好了适配中国市场的准备;2024年12月,奔驰在德国拿下了L3自动驾驶系统上路许可,新版本在德国高速公路的速度支持达95公里/小时,并于2025年初在德国上市交付。这些规划预测基于当时感知硬件成本下降和法规逐步开放的趋势。

  华为多次表示,2026年将成为高速L3级自动驾驶规模商用的元年。小鹏汽车董事长何小鹏也在多个场合反复提及,2026年将是自动驾驶技术发展的关键拐点。根据规划,小鹏将在2025年底实现L3级自动驾驶能力的量产落地,并计划在2026年推出三款Robotaxi车型,开启正式的试运营。

  但同时,也存在不同的技术演进判断。

  元戎启行创始人兼CEO周光曾公开表示,L2与L3、L4的分水岭在于法律(责任划分)和技术(兜底范围)的区别。而参考特斯拉的发展路径,存在跳过L3直接向L4突破的可能。地平线创始人兼CEO余凯对此表示认同,他认为,L2到L4的关键取决于基础大模型的进展,但若进展未达预期,L3可能成为长期存在的过渡阶段。

  随着首批车辆驶入试点道路,中国自动驾驶的商业化探索已进入一个法规、技术与商业模式紧密互动的新阶段。2026年能否如期成为规模商用元年,既取决于全国性法规的完善进度,也依赖于技术路线的收敛和成本的下降,这场关乎未来出行的产业革命,仍在争议中加速前行。

郑重声明:用户在财富号/股吧/博客等社区发表的所有信息(包括但不限于文字、视频、音频、数据及图表)仅代表个人观点,与本网站立场无关,不对您构成任何投资建议,据此操作风险自担。请勿相信代客理财、免费荐股和炒股培训等宣传内容,远离非法证券活动。请勿添加发言用户的手机号码、公众号、微博、微信及QQ等信息,谨防上当受骗!
作者:您目前是匿名发表   登录 | 5秒注册 作者:,欢迎留言 退出发表新主题
温馨提示: 1.根据《证券法》规定,禁止编造、传播虚假信息或者误导性信息,扰乱证券市场;2.用户在本社区发表的所有资料、言论等仅代表个人观点,与本网站立场无关,不对您构成任何投资建议。用户应基于自己的独立判断,自行决定证券投资并承担相应风险。《东方财富社区管理规定》

扫一扫下载APP

扫一扫下载APP
信息网络传播视听节目许可证:0908328号 经营证券期货业务许可证编号:913101046312860336 违法和不良信息举报:021-61278686 举报邮箱:jubao@eastmoney.com
沪ICP证:沪B2-20070217 网站备案号:沪ICP备05006054号-11 沪公网安备 31010402000120号 版权所有:东方财富网 意见与建议:4000300059/952500