新华百货辟谣传闻,半导体等资产注入系谣言!今日开盘十分钟再涨停
来源:深圳商报·读创
深圳商报·读创客户端记者陈琳琳
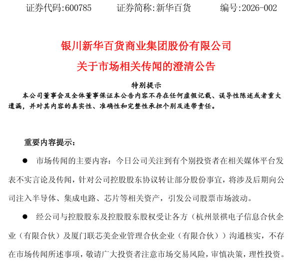
1月14日,新华百货(600785)发布公告,有投资者在相关媒体平台发布不实言论,涉及公司控股股东协议转让部分股份及后期注入半导体、集成电路、芯片等相关资产的事项,这引发了公司股票市场波动。经过与控股股东及相关方的核实,目前并不存在市场传闻所述事项。

公司强调,其当前经营主业为商业零售,经营活动正常,外部市场环境及行业政策未发生重大变化。此外,控股股东物美科技进行的股权转让旨在优化公司股权结构,提升治理水平,并引入看好公司长期价值的新投资者。公司提醒广大投资者应以公告信息为准,理性投资,注意市场风险。
银川新华百货商业集团股份有限公司的主营业务是商业零售、物流和商业物业出租业务。公司的主要产品是商品零售、商业物业出租及其他服务。
1月15日,新华百货开盘十分钟后再收涨停,报17.11元/股,总市值为38.61亿元。
2025年前三季度,新华百货实现收入47.07亿元,同比下降1.1%;归母净利润为1.08亿元,同比下降1.3%;扣非归母净利润为9078万元,同比下降8.9%;经营现金流净额为9.72亿元,同比增长59.5%;EPS(全面摊薄)为0.4765元。
其中第三季度,公司营业收入为14.5亿元,同比下降1.4%;归母净利润为2151万元,同比上升3.9%;扣非归母净利润为2238万元,同比上升34.1%;EPS为0.0953元。
截至三季度末,公司总资产84.77亿元,较上年度末增长1.8%;归母净资产为23.0亿元,较上年度末增长2.3%。
郑重声明:用户在财富号/股吧/博客等社区发表的所有信息(包括但不限于文字、视频、音频、数据及图表)仅代表个人观点,与本网站立场无关,不对您构成任何投资建议,据此操作风险自担。请勿相信代客理财、免费荐股和炒股培训等宣传内容,远离非法证券活动。请勿添加发言用户的手机号码、公众号、微博、微信及QQ等信息,谨防上当受骗!
评论该主题
帖子不见了!怎么办?作者:您目前是匿名发表 登录 | 5秒注册 作者:,欢迎留言 退出发表新主题
温馨提示: 1.根据《证券法》规定,禁止编造、传播虚假信息或者误导性信息,扰乱证券市场;2.用户在本社区发表的所有资料、言论等仅代表个人观点,与本网站立场无关,不对您构成任何投资建议。用户应基于自己的独立判断,自行决定证券投资并承担相应风险。《东方财富社区管理规定》