1月27日晚,东材科技(60108)、毅昌科技(002420)、高盟新材(300200)集体公告,公司实际控制人熊海涛被留置、立案调查。
东材科技称,公司于2026年1月27日收到高金技术产业集团有限公司(下称“高金集团”)通知,高金集团于近日收到四川省监察委员会签发的关于公司实际控制人、副董事长熊海涛被留置、立案调查的通知书。截至公告披露日,公司未被要求协助调查。

东材科技表示,公司拥有完善的组织架构和规范的治理体系,将按照《公司法》《上海证券交易所股票上市规则》《上市公司治理准则》及《公司章程》等法律法规和相关制度进行规范运作。截至公告披露日,公司其他董事和高级管理人员均正常履职,董事会运作正常,生产经营管理情况正常,上述事项不会对公司正常生产经营产生重大影响。
同日(1月27日),毅昌科技公告,公司于2026年1月27日收到四川省监察委员会签发的《立案通知书》和《留置通知书》,公司实际控制人熊海涛被立案调查并实施留置。熊海涛已于2026年1月26日辞任公司董事、副董事长、提名委员会委员职务,目前未在公司及其控股子公司担任任何职务。

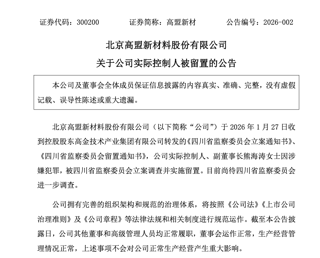
高盟新材公告,公司于2026年1月27日收到控股股东高金技术产业集团有限公司转发的《四川省监察委员会立案通知书》《四川省监察委员会留置通知书》,公司实际控制人、副董事长熊海涛因涉嫌犯罪,被四川省监察委员会立案调查并实施留置。目前尚待四川省监察委员会进一步调查。

东材科技、毅昌科技均称,截至公告披露日,公司尚未知悉上述事项的进展及结论。此外,3家公司表示,将持续关注上述事项的后续情况,并严格按照有关法律、法规和规范性文件的规定及时履行信息披露义务。
公开信息显示,东材科技是一家专业从事新材料研发、制造、销售的科技型上市公司,总部位于中国科技城-四川省绵阳市,旗下拥19家子公司。
公司以新能源材料为基础,重点发展光学膜材料、环保功能材料、先进电子材料等系列产品,服务于发电设备、特高压/智能电网、新能源、轨道交通、工业电器、家用电器、平板显示、消费电子、安全防护、低轨卫星、半导体、人工智能等诸多领域。
业绩方面,东材科技前三季度营业收入38.03亿元,同比增长17.18%;净利润2.83亿元,同比增长19.8%;基本每股收益0.31元。
广州毅昌科技股份有限公司 (曾用名:广州毅昌科技集团有限公司) ,成立于1997年,位于广东省广州市,是一家以从事电气机械和器材制造业为主的企业。企业注册资本4.09亿元,实缴资本3.38亿元,并已于2021年完成了定向增发。
北京高盟新材料股份有限公司 (曾用名:北京高盟化工有限公司) ,成立于1999年,位于北京市,是一家以从事化学原料和化学制品制造业为主的企业。企业注册资本4.31亿元,实缴资本4.31亿元,并已于2020年完成了定向增发。
高盟新材于2011年4月在深圳证券交易所创业板挂牌上市。现拥有北京高盟燕山科技有限公司等六家全资子公司,以及江苏睿浦树脂科技有限公司一家控股子公司。拥有北京、南通、武汉、清远四大生产基地和遍布全国主要区域城市的销售服务网络,公司拥有外贸经营出口权,产品出口到50多个国家和地区。
二级市场上,东材科技1月27日收涨0.6%报26.88元/股,最新市值为26.88亿元。
截至1月27日收盘,毅昌科技涨2.1%,报8.75元/股,总市值为36亿元。

1月7日,高盟新材曾涨停。截至27日收盘,高盟新材涨1.34%,报14.39元/股,总市值为62亿元。

天眼查显示,东材科技、毅昌科技、高盟新材三家上市公司的第一大股东均为高金技术产业集团有限公司。实际控制人同为熊海涛。


据披露,熊海涛出生于1964年,2011年1月任高金富恒集团有限公司执行董事,2015年1月任高金技术产业集团有限公司执行董事,并任职毅昌科技副董事长、东材科技副董事长、高盟新材董事。1997年加入金发科技,曾任公司副总经理、国家级企业技术中心副主任,1998年1月金发科技董事。
熊海涛曾任广州市十四届人大代表和黄埔区第一届人大代表,广州市九三学社黄埔区第四支社副主任,曾获2018年广东省及广州市“三八红旗手”、2019年大湾区杰出女企业家奖荣誉称号。
2023年3月23日,胡润研究院发布《2023胡润全球富豪榜》,袁志敏、熊海涛以115亿财富位列榜单第1975位。

2024年3月25日,胡润研究院发布《2024胡润全球富豪榜》,袁志敏、熊海涛以135亿财富位列榜单第1855位。

2025年3月27日,胡润研究院发布《2025胡润全球富豪榜》,袁志敏、熊海涛以140亿财富位列榜单第1981位。

根据此前公开资料,高金富恒集团成立于2005年,是一家总资产逾百亿元的综合性产业集团。总部位于广州,专注于化工新材料、生物医药、工业设计、智能制造和科技企业孵化器,并涉及酒店物业、汽车零售、房地产等多个领域。高金富恒集团拥有控股上市公司3家、全资子公司6家、参股上市公司20余家。