新华保险:前三季度净利润预计同比增长45%至65%
来源:北京商报
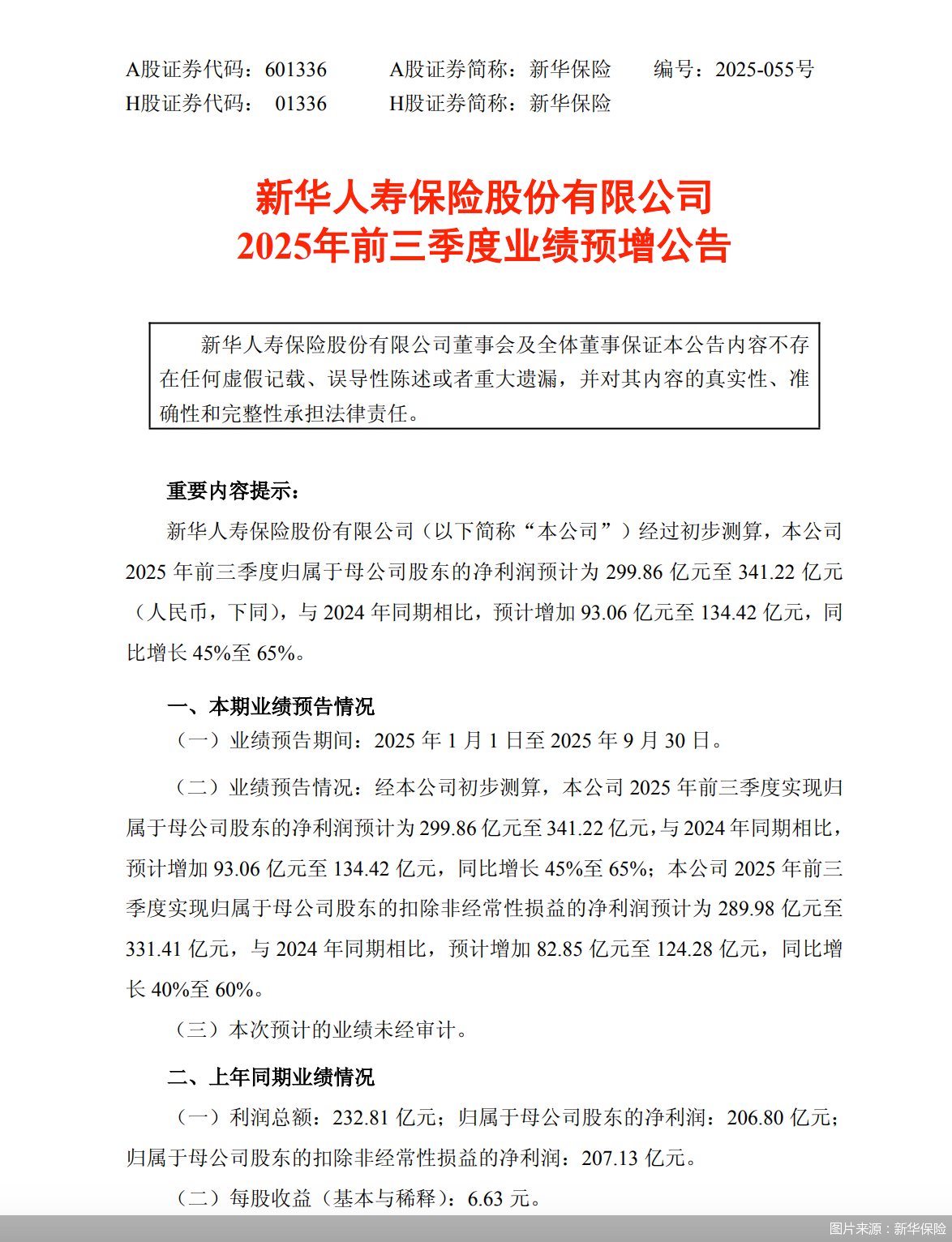
北京商报讯(记者胡永新)10月13日,新华人寿保险股份有限公司(以下简称“新华保险”)发布2025年前三季度业绩预增公告称,经公司初步测算,公司2025年前三季度实现归属于母公司股东的净利润预计为299.86亿元至341.22亿元,与2024年同期相比,预计增加93.06亿元至134.42亿元,同比增长45%至65%;公司2025年前三季度实现归属于母公司股东的扣除非经常性损益的净利润预计为289.98亿元至331.41亿元,与2024年同期相比,预计增加82.85亿元至124.28亿元,同比增长40%至60%。
新华保险表示,公司2025年前三季度业绩预计增长的主要原因是:公司深入践行金融国企使命担当,聚焦主责主业,强化“以客户为中心”的战略导向,紧密围绕提升市场竞争力的核心目标,巩固并全面深化专业化、市场化、系统化改革,扎实做好金融“五篇大文章”。公司聚焦保险业务价值增长和品质提升,升级强基工程,强化制度经营和队伍自主经营能力提升,在产品、服务、队伍、生态、科技、运营等领域全面做好保险负债端的经营管理,加快推进分红险转型,坚定走高质量、内涵式发展道路;同时坚定看好中国经济未来前景,充分发挥保险资金“长期资本、耐心资本、战略资本”优势,积极响应保险资金入市的号召,持续优化资产配置结构,增配能够抵御低利率挑战的优质底仓资产,夯实长期收益基础。前三季度中国资本市场回稳向好,使得公司2025年前三季度投资收益,在去年同期高增长基础上继续同比大幅增长,进而实现了2025年前三季度净利润同比较大增长。

郑重声明:用户在财富号/股吧/博客等社区发表的所有信息(包括但不限于文字、视频、音频、数据及图表)仅代表个人观点,与本网站立场无关,不对您构成任何投资建议,据此操作风险自担。请勿相信代客理财、免费荐股和炒股培训等宣传内容,远离非法证券活动。请勿添加发言用户的手机号码、公众号、微博、微信及QQ等信息,谨防上当受骗!
评论该主题
帖子不见了!怎么办?作者:您目前是匿名发表 登录 | 5秒注册 作者:,欢迎留言 退出发表新主题
温馨提示: 1.根据《证券法》规定,禁止编造、传播虚假信息或者误导性信息,扰乱证券市场;2.用户在本社区发表的所有资料、言论等仅代表个人观点,与本网站立场无关,不对您构成任何投资建议。用户应基于自己的独立判断,自行决定证券投资并承担相应风险。《东方财富社区管理规定》