中金公司官宣:筹划吸收合并东兴证券、信达证券
来源:中国证券报·中证金牛座
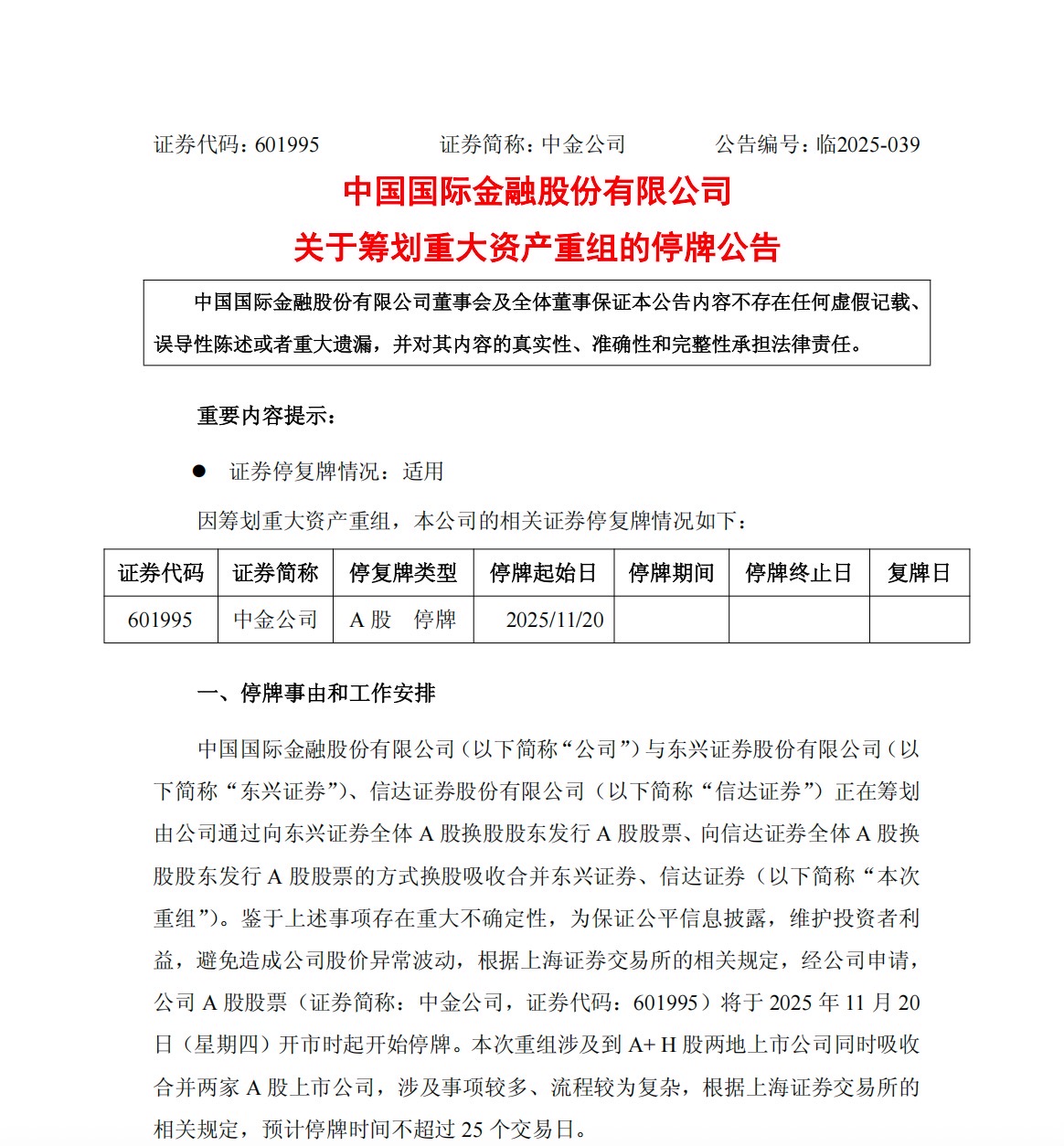
11月19日晚间,中金公司、东兴证券、信达证券发布《关于筹划重大资产重组的停牌公告》,三家公司正在筹划由中金公司通过向东兴证券全体A股换股股东发行A股股票、向信达证券全体A股换股股东发行A股股票的方式换股吸收合并东兴证券、信达证券。
中金公司公告称,此次重组有助于加快建设一流投资银行,支持金融市场改革与证券行业高质量发展。通过重组各方能力资源的有机结合、优势互补,力争在合并后实现规模经济和协同效应,提高公司服务国家战略和实体经济的质效,并提升股东回报水平。

图片来源:公司公告
合并后,中金公司的业务优势和特色与另两家证券公司将形成天然互补。东兴证券和信达证券在网络、客户及资本金资源的深厚积累将与中金公司的综合投行、专业投资、跨境交易服务、财富管理等专业能力发挥互补优势,有助于合并后中金公司加强客户资源的综合服务转化,为更广泛的客户提供全方位的优质综合金融服务,实现多维度协同价值。此外,换股后借助两家资管公司股东在不良资产处置领域的专业能力,中金公司可进一步深化债务重组、风险化解、产业投行等方面的服务能力,拓展投行新型业务的协同增量空间。
中金公司表示,三家券商合并后将提升资本实力,实现客户资源整合,在证券行业竞争格局中进一步巩固头部优势,迎来“规模效应+业务协同”的多重业绩增长动力,推动营收结构持续优化、盈利能力稳步提升,进一步提升国家战略服务能力。
郑重声明:用户在财富号/股吧/博客等社区发表的所有信息(包括但不限于文字、视频、音频、数据及图表)仅代表个人观点,与本网站立场无关,不对您构成任何投资建议,据此操作风险自担。请勿相信代客理财、免费荐股和炒股培训等宣传内容,远离非法证券活动。请勿添加发言用户的手机号码、公众号、微博、微信及QQ等信息,谨防上当受骗!
评论该主题
帖子不见了!怎么办?作者:您目前是匿名发表 登录 | 5秒注册 作者:,欢迎留言 退出发表新主题
温馨提示: 1.根据《证券法》规定,禁止编造、传播虚假信息或者误导性信息,扰乱证券市场;2.用户在本社区发表的所有资料、言论等仅代表个人观点,与本网站立场无关,不对您构成任何投资建议。用户应基于自己的独立判断,自行决定证券投资并承担相应风险。《东方财富社区管理规定》