鼎信通讯董事、副总袁志双被罚12万,涉短线交易公司股票
来源:理财周刊-财事汇
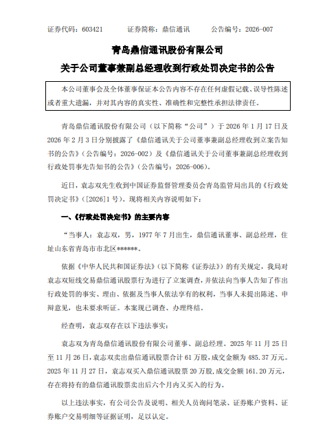
2月9日,因短线交易公司股票,青岛鼎信通讯股份有限公司(603421.SH)董事兼副总经理袁志双被罚12万元。

《行政处罚决定书》显示,依据《中华人民共和国证券法》(以下简称《证券法》)的有关规定,青岛证监局对袁志双短线交易鼎信通讯股票行为进行了立案调查。经查明,袁志双存在以下违法事实:
袁志双为鼎信通讯董事、副总经理。2025年11月25日至11月26日,袁志双卖出鼎信通讯股票合计61万股,成交金额为485.37万元。2025年11月27日,袁志双买入鼎信通讯股票20万股,成交金额161.20万元,存在将持有的鼎信通讯股票卖出后六个月内又买入的行为。
青岛证监局认为,袁志双上述行为违反了《证券法》第四十四条第一款之规定,构成《证券法》第一百八十九条所述的违法行为。
根据当事人违法行为的事实、性质、情节与社会危害程度,依据《证券法》第一百八十九条规定,青岛证监局决定,对袁志双给予警告,并处以12万元罚款。
公开资料显示,公司创立于2008年,2016年10月在上海证交所挂牌上市,总部位于青岛,拥有上海芯片、西安算法、青岛研发三大基地,是以自主研发平台、自主IC设计、自主嵌入式软件、自主工程设计和自主自动化生产为基础的集团化企业。
鼎信通讯2025年三季度业绩报告显示,2025年前三季度,公司营业收入营收10.66亿元;归属于上市公司股东的净利润为3.36亿元。
截至2月10日10点22分,鼎信通讯的股价8.18元/股,总市值53亿元。
郑重声明:用户在财富号/股吧/博客等社区发表的所有信息(包括但不限于文字、视频、音频、数据及图表)仅代表个人观点,与本网站立场无关,不对您构成任何投资建议,据此操作风险自担。请勿相信代客理财、免费荐股和炒股培训等宣传内容,远离非法证券活动。请勿添加发言用户的手机号码、公众号、微博、微信及QQ等信息,谨防上当受骗!
评论该主题
帖子不见了!怎么办?作者:您目前是匿名发表 登录 | 5秒注册 作者:,欢迎留言 退出发表新主题
温馨提示: 1.根据《证券法》规定,禁止编造、传播虚假信息或者误导性信息,扰乱证券市场;2.用户在本社区发表的所有资料、言论等仅代表个人观点,与本网站立场无关,不对您构成任何投资建议。用户应基于自己的独立判断,自行决定证券投资并承担相应风险。《东方财富社区管理规定》