国盾量子董事长吕品不幸逝世,终年46岁
来源:21世纪经济报道
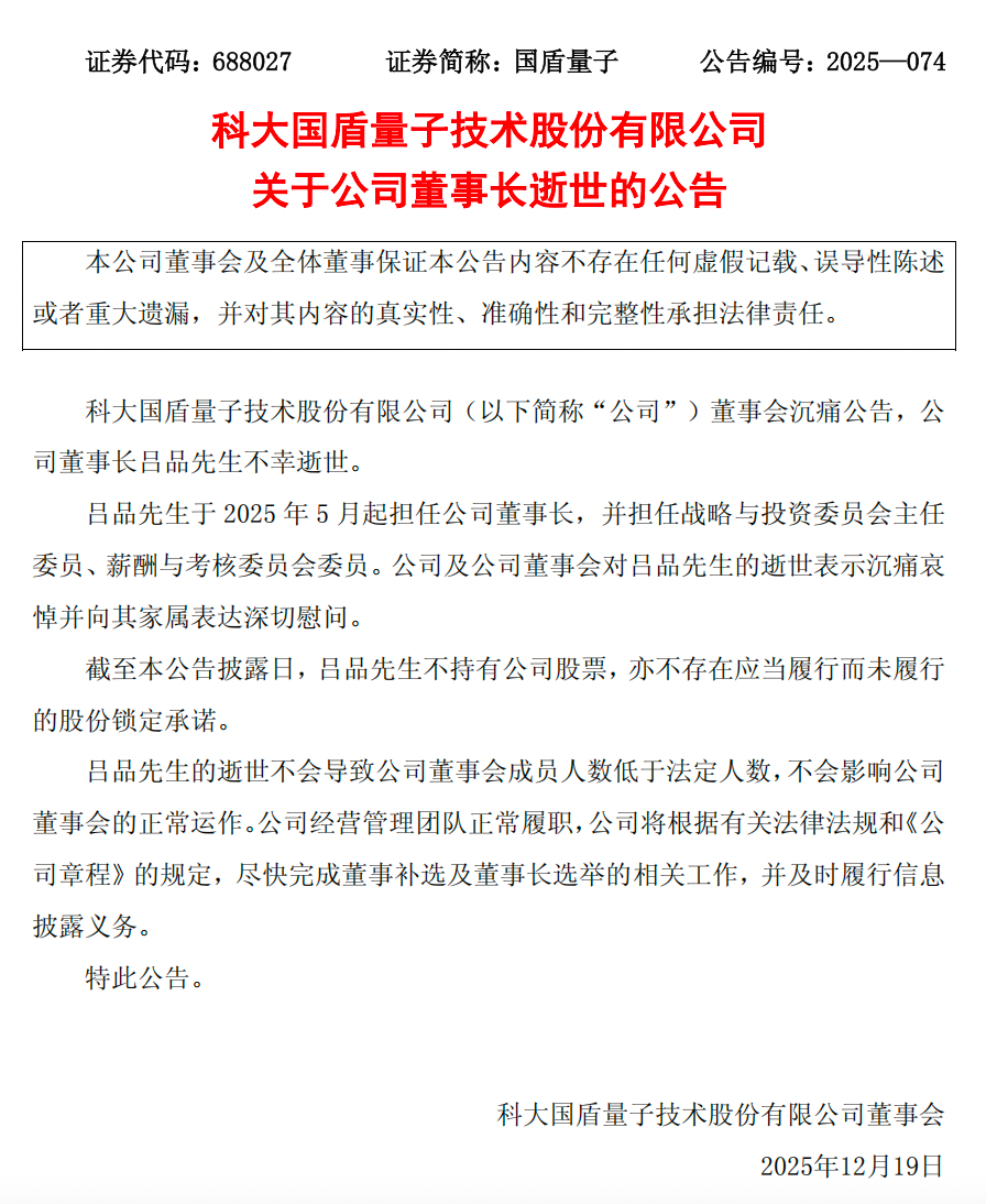
12月18日晚间,国盾量子发布公告称,公司董事长吕品不幸逝世。公司及公司董事会对吕品先生的逝世表示沉痛哀悼并向其家属表达深切慰问。
公告称,截至本公告披露日,吕品不持有公司股票,亦不存在应当履行而未履行的股份锁定承诺。吕品的逝世不会导致公司董事会成员人数低于法定人数,不会影响公司董事会的正常运作。公司会尽快完成董事补选及董事长选举的相关工作,并及时履行信息披露义务。

2024年3月,中国电信通过旗下中电信量子集团斥资17.75亿元入主国盾量子。
据悉,吕品生于1979年7月,历任中国电信集团有限公司市场部副总经理,中国电信股份有限公司市场部副总经理,中国电信股份有限公司安徽分公司副总经理、党委委员,中国电信集团有限公司安徽分公司副总经理;现任中电信量子信息科技集团有限公司董事长、党委书记,中电信量子科技有限公司董事长。
合肥市高新公安分局发布的警情通报显示,2025年12月18日13时许,我局接报警称,吕某(男,46岁)在望江西路与孔雀台路交口某公司一办公室内失去意识。接警后,民警立即到场处置。经120现场确认,吕某已无生命体征。经公安机关勘查调查,已排除案件。

郑重声明:用户在财富号/股吧/博客等社区发表的所有信息(包括但不限于文字、视频、音频、数据及图表)仅代表个人观点,与本网站立场无关,不对您构成任何投资建议,据此操作风险自担。请勿相信代客理财、免费荐股和炒股培训等宣传内容,远离非法证券活动。请勿添加发言用户的手机号码、公众号、微博、微信及QQ等信息,谨防上当受骗!
评论该主题
帖子不见了!怎么办?作者:您目前是匿名发表 登录 | 5秒注册 作者:,欢迎留言 退出发表新主题
温馨提示: 1.根据《证券法》规定,禁止编造、传播虚假信息或者误导性信息,扰乱证券市场;2.用户在本社区发表的所有资料、言论等仅代表个人观点,与本网站立场无关,不对您构成任何投资建议。用户应基于自己的独立判断,自行决定证券投资并承担相应风险。《东方财富社区管理规定》