创耀科技副总经理王万里拟减持不超1443股 占总股本0.0013%
来源:理财周刊-财事汇
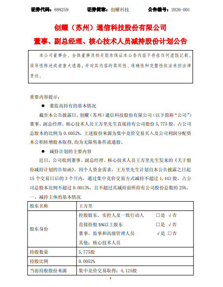
创耀科技(688259.SH)1月11日晚间发布公告称,截至本公告披露日,创耀(苏州)通信科技股份有限公司董事、副总经理、核心技术人员王万里先生直接持有公司股份5775股,占公司总股本的比例为0.0052%,相关股份来源为集中竞价交易买入及公司利润分配资本公积转增股本取得均为无限售条件流通股。

近日,公司收到董事、副总经理、核心技术人员王万里先生发来的《关于股份减持计划的告知函》,因个人资金需求,王万里先生计划自本公告披露之日起15个交易日后的3个月内,通过集中竞价交易方式减持不超过1443股,占公司总股本比例不超过0.0013%,且不超过其减持前所持有公司股份总数的25%。
公开资料显示,公司是一家专业的集成电路设计企业,主要专注于通信核心芯片的研发、设计和销售业务,并提供应用解决方案与技术支持服务。公司致力于结合市场需求,将持续积累的物理层通信算法及软件、模拟电路设计、数模混合大规模SoC芯片设计和版图设计等平台性技术应用在不同业务领域,发展了通信芯片与解决方案业务、芯片版图设计服务及其他技术服务,其中,通信芯片包括接入网网络通信芯片、电力线载波通信芯片、新一代短距无线星闪芯片、工业通信芯片等。
创耀科技2025年三季度业绩报告显示,2025年前三季度,公司营业收入2.90亿元,同比下滑32.10%;归母净利润达6,873万元,同比增长46.58%。
截至1月12日10点23分,创耀科技的股价45.32元/股,总市值50亿元。
郑重声明:用户在财富号/股吧/博客等社区发表的所有信息(包括但不限于文字、视频、音频、数据及图表)仅代表个人观点,与本网站立场无关,不对您构成任何投资建议,据此操作风险自担。请勿相信代客理财、免费荐股和炒股培训等宣传内容,远离非法证券活动。请勿添加发言用户的手机号码、公众号、微博、微信及QQ等信息,谨防上当受骗!
评论该主题
帖子不见了!怎么办?作者:您目前是匿名发表 登录 | 5秒注册 作者:,欢迎留言 退出发表新主题
温馨提示: 1.根据《证券法》规定,禁止编造、传播虚假信息或者误导性信息,扰乱证券市场;2.用户在本社区发表的所有资料、言论等仅代表个人观点,与本网站立场无关,不对您构成任何投资建议。用户应基于自己的独立判断,自行决定证券投资并承担相应风险。《东方财富社区管理规定》