多家公司表示,其脑机接口产品尚处早期培育阶段,且技术路线与国际主流有明显区别。
近期,脑机接口等概念股持续飙涨。截至1月6日,已有多只概念股连续三个交易日收盘价涨幅偏离值累计达到30%。对此,多家上市公司1月6日晚发布股票交易异常波动公告,称在脑机接口领域的新产品仍处于市场培育初期,且与国际主流存在显著技术路径差异。
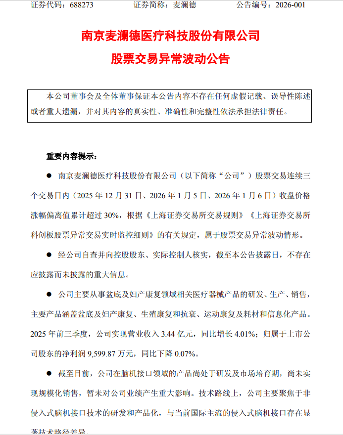
其中,麦澜德在公告中称,截至目前,公司在脑机接口领域的产品尚处于研发及市场培育期,尚未实现规模化销售,暂未对公司业绩产生重大影响。技术路线上,公司主要聚焦于非侵入式脑机接口技术的研发和产品化,与当前国际主流的侵入式脑机接口存在显著技术路径差异。

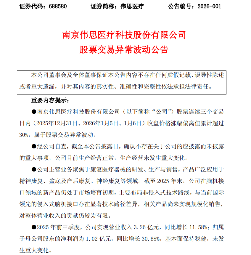
伟思医疗在公告中也表示,公司主营业务聚焦于康复医疗器械的研发、生产与销售,产品广泛应用于精神康复、盆底及产后康复、神经康复等领域。截至2025年末,公司在脑机接口领域的新产品仍处于市场培育初期,主要布局非侵入式技术路线,与当前国际领先的侵入式脑机接口存在显著技术路径差异,相关产品尚未实现规模化销售, 对整体营业收入的贡献仍较为有限。

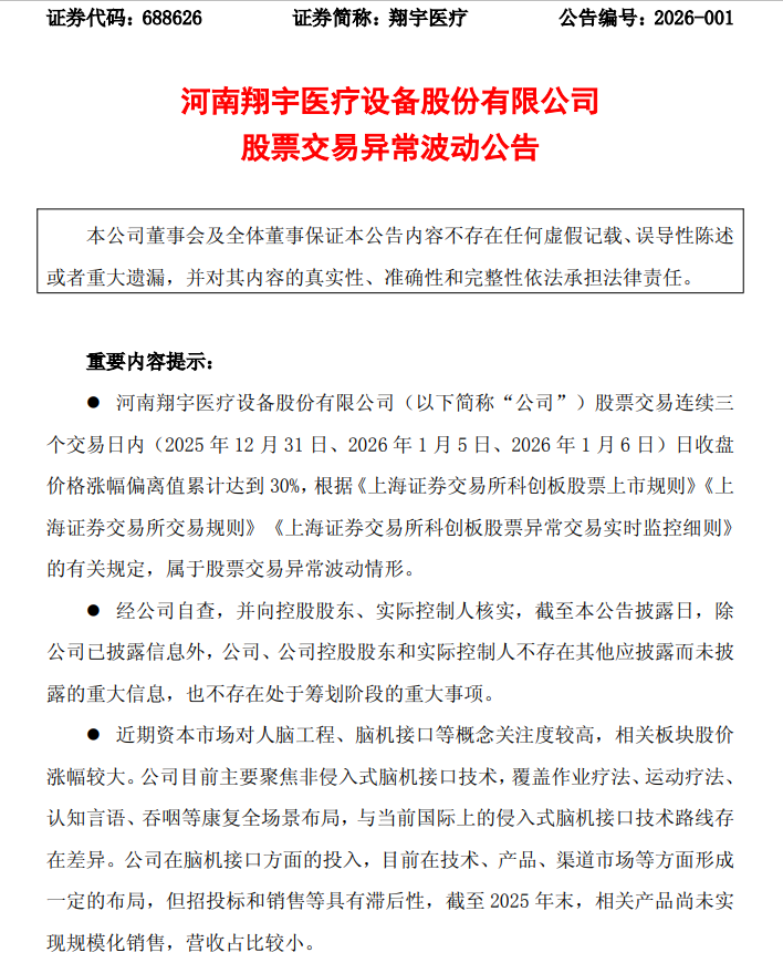
翔宇医疗在公告中也透露,公司目前主要聚焦非侵入式脑机接口技术,覆盖作业疗法、运动疗法、认知言语、吞咽等康复全场景布局,与当前国际上的侵入式脑机接口技术路线存在差异。公司在脑机接口方面的投入,目前在技术、产品、渠道市场等方面形成一定的布局,但招投标和销售等具有滞后性,截至2025年末,相关产品尚未实现规模化销售,营收占比较小。

与此同时,上交所也出手,1月6日向亚辉龙发出问询函,要求公司就披露的战略合作框架协议补充披露。此前1月5日晚,亚辉龙公告透露,公司与深圳脑机星链科技有限公司(以下简称“脑机星链”)签订《战略合作框架协议》,双方将在产品研发、市场推广以及股权投资等方面进行合作。目前,公司间接持有脑机星链4%的股权。上交所在问询函中要求亚辉龙补充披露脑机星链主要技术路线、主要产品类型、应用领域、产品所处研发或商业化状态,其自身是否具备推进后续研发或商业化的各类资源,公司未来拟对脑机星链进行股权投资或资金支持的具体安排和形式等。

对此,1月6日晚,亚辉龙发布补充公告称,脑机星链成立时间短,规模较小,目前在睡眠产品方向主要开发产品有脑电采集分析仪、脑机接口助眠仪、脑机接口睡眠监测仪、迷走神经刺激仪,相关产品尚未进入注册申报阶段,其中,迷走神经刺激仪处于二类医疗器械证书注册检验准备阶段;在阿尔茨海默症、孤独症、脑卒中诊断领域相关产品目前尚处于早期研发阶段或临床前阶段。公告还透露,脑机星链目前在研产品的技术路线为非侵入式技术路径,与马斯克创建的脑机接口公司 Neuralink 在技术路线上存在本质区别,目前也尚无侵入式技术布局。
亚辉龙同时强调,本次签署的协议为战略合作意向的框架性协议,尚无实质性合作内容,后续业务合作的具体实施内容和进度将以另行签订的实际业务合同为准,目前脑机星链在研产品的研发进度及未来商业化程度,以及本协议的执行情况尚存在较大的不确定性。公司将根据协议履行情况及后续合作进展,及时履行信息披露义务。
上述多家公司在公告中均表示,公司股价短期波动幅度较大,提醒投资者注意投资风险,理性决策。