2月4日,清越科技(688496)、元道通信(301139)相继发布公告,披露其均因涉及财务信息披露相关违法情形被中国证监会立案调查,后续均存在重大违法强制退市风险。
值得注意的是,公告还显示,两家公司部分证券账户、银行账户已被监管冻结,合计被冻结资金超1.4亿元。
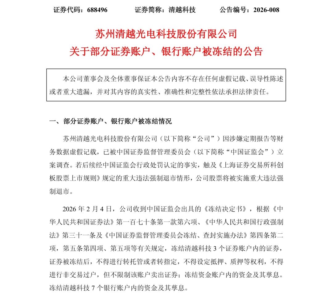
具体来看,清越科技公告,公司当日收到中国证监会出具的《冻结决定书》,决定冻结清越科技3个证券账户内的证券,冻结清越科技7个银行账户内的资金及其孳息。
据了解,本次冻结的3个证券账户合计冻结股份数量163.13万股,均为清越科技通过回购取得的股份;冻结的7个银行账户均为清越科技设立的募集资金专户,合计冻结募集资金本金1.34亿元,公司其余银行账户未受影响。

对于被冻结的银行账户,清越科技预计不会对公司正常生产经营产生重大影响。根据规定,证券被冻结后,不得进行转托管或者转指定,不得设定抵押、质押等权利,不得进行非交易过户,但不限制该账户卖出证券。
因涉嫌定期报告等财务数据虚假记载,中国证监会已于2025年11月决定对清越科技立案。
清越科技表示,目前证监会的调查尚在进行中,公司尚未收到就上述立案事项的结论性意见或决定。
清越科技日前披露的业绩预告显示,预计公司2025年度归母净利润将出现亏损,金额预计为亏损7400万元至1.1亿元。
清越科技称,亏损主要受全球电子纸市场结构性调整与终端价格竞争加剧影响,公司电子纸业务营业收入较上年同期有所下降,且库存产品计提的资产减值准备金额有所增加。对于立案调查的影响,清越科技在公告中称公司各项经营管理、业务及财务状况均正常。
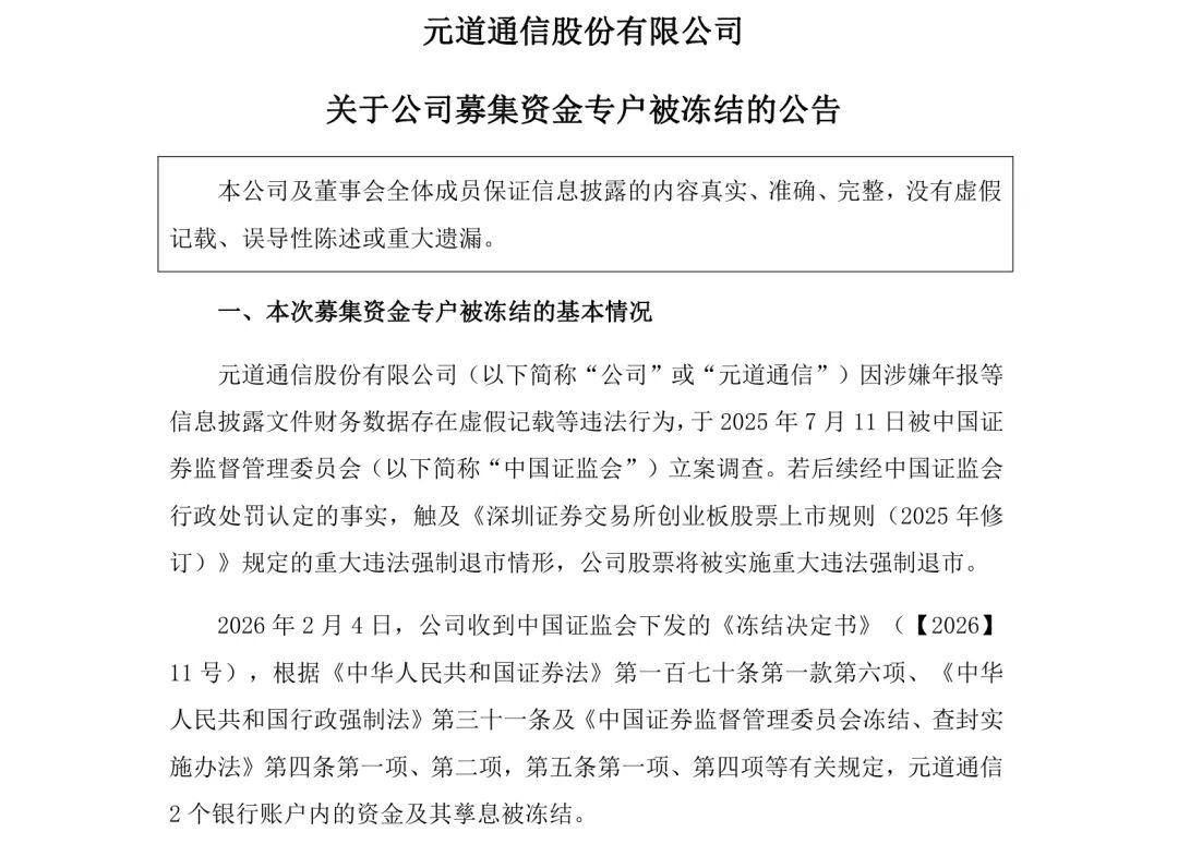
同日,元道通信公告称,收到中国证监会下发的《冻结决定书》。根据有关规定,元道通信2个银行账户内的资金及其孳息被冻结。具体来看,被冻结的是元道通信2个募集资金银行账户,截至公告披露日,实际被冻结金额为904.29万元。

元道通信同时称,因涉嫌年报等信息披露文件财务数据存在虚假记载等违法行为,公司已于2025年7月11日被中国证监会立案调查。若后续经中国证监会行政处罚认定的事实,触及《深圳证券交易所创业板股票上市规则(2025年修订)》规定的重大违法强制退市情形,公司股票将被实施重大违法强制退市。
回溯历史,上市公司在被立案调查时部分证券账户、银行账户被冻结的情形,也并非首次出现。
2025年3月,广道数字在被证监会立案调查时也曾被实施银行账户被冻结,涉及冻结金额合计为4693.71万元,冻结期限为6个月。
有证券法研究人士告诉记者,根据2020年修订的《中华人民共和国证券法》第一百七十条,证监会有权查询当事人和与被调查事件有关的单位和个人的资金账户、证券账户、银行账户以及其他具有支付、托管、结算等功能的账户信息,可以对有关文件和资料进行复制。
根据《中国证券监督管理委员会冻结、查封实施办法》第四条第二项,如发现存在“可能转移、隐匿违法资金、证券等涉案财产的”情形,证监会在对证券违法案件进行调查、审理或者执行时可以申请冻结、查封。
部分上市公司因涉财务虚假记载被立案并遭冻结部分账户,这既是监管利剑出鞘的即时行动,也是资本市场“零容忍”执法持续深化的必然体现。
证监会依法动用冻结措施,是落实“建制度、不干预、零容忍”方针,精准打击违法行为、防止涉案财产转移、保障调查顺利开展的重要手段。这虽然只是监管执法的环节之一,但对相关上市公司的警示意义与震慑作用均为深远。