一家被收购时已显现依赖关联交易之象的公司,在被装入上市公司后,竟成为虚增收入的关键一环。
近日,聚石化学(SH688669,股价25.66元,市值31.13亿元)发布公告称,公司收到《行政处罚事先告知书》,其2023年上半年虚增营业收入1.57亿元的案情随之曝光。
作为彼时被上市公司收购的标的,广东冠臻科技有限公司(以下简称冠臻科技)是开展虚假贸易业务的参与方之一。此外,在上市公司层面,以自行制作的货权转让单进行流转、销售货物后又加价购回,这些不具商业实质的操作,同样在当期发生。监管查明,聚石化学及其子公司共通过三种方式进行了收入虚增。
其中,冠臻科技最为突出,其虚构了与多家客户的业务往来,这些客户实际由冠臻科技直接控制。此外,《每日经济新闻》记者(以下简称每经记者)深入拆解聚石化学多年来发布的公告发现,冠臻科技虚增收入背后或存在一条环环相扣的链条:2021年提出收购事项时,冠臻科技仅是一家刚开展业务不久的企业,经营上依赖关联交易;2022年起,进入上市公司合并报表的冠臻科技便出现业绩下滑迹象;2023年,为掩盖经营困境或达成其他目的,冠臻科技通过设立空壳公司开展了虚假贸易。
根据《行政处罚事先告知书》,聚石化学时任董事长、总经理陈钢,时任副总经理刘鹏辉、财务总监伍洋、冠臻科技时任总经理徐建军均拟被处罚。
关联方撑起业绩:高溢价标的成色存疑
此次虚增收入的主体之一,正是聚石化学于2021年以6000万元收购55%股权的冠臻科技。不过,每经记者发现,在被收购前,标的公司的业务独立性、可持续性已存疑问。
首先,冠臻科技成立于2018年5月,2018年至2020年上半年为建设调试期,2020年开始生产销售,因此,收购时所披露的2020年及2021年报表区间列示的均为非完整年度运营数据,可比性较差。
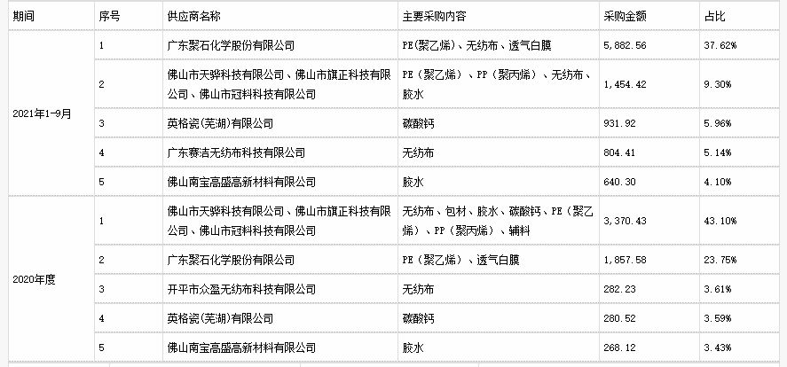
此外,每经记者发现,在收购前(2020年度及2021年前三季度),冠臻科技的前五大客户与供应商中均存在一个由相同方控制的关联企业群,包括佛山市天骅科技有限公司(以下简称天骅)、佛山市旗正科技有限公司(以下简称旗正)以及佛山市冠料科技有限公司(以下简称冠料)。
2021年1月~9月,冠臻科技前五大客户中,“天骅、旗正”组合位列第三,销售额1143.89万元,占比6.06%。2020年度,这两家关联公司更是冠臻科技的第一大客户,销售额1495.03万元,占比高达23.58%。

""
图片来源:公司公告截图
更值得注意的是,这些企业中还存在既是客户也为供应商的情况。2021年1月~9月,冠臻科技向这3家关联公司的采购额达到1454.42万元,占当期总采购额的9.30%;在2020年度,这一比例高达43.10%,采购额达3370.43万元。

""
图片来源:公司公告截图
需要说明的是,这3家公司均为徐建军、徐姜娜所控制,即冠臻科技当时的实控人。这也意味着,在收购前,冠臻科技无论是采购还是销售,都对关联方存在依赖。
对于冠臻科技向上述3家企业采购的原因,聚石化学曾介绍,这3家企业前期签订的采购合同未履行完,而供应商暂时无法将未交货合同转冠臻科技重新签约交货。同样的,因这些关联方在2020年10月前签订了未履行完的合同,而客户不同意转由冠臻科技重新签约出货,这才有了冠臻科技销售给天骅、旗正的操作。
根据当时的收购协议,收购后,徐建军、徐姜娜应尽快将3家公司中与冠臻科技业务类似、相关的资产、客户、业务、融资资源等转移至冠臻科技。聚石化学曾在2021年11月表示,2020年11月,3家公司已将生产设备、生产人员全部转移至标的公司,已停止经营活动,预计2022年将完成工商注销。
每经记者查询发现,这3家企业实际注销时间均是2023年2月。
“助力”延续:操控空壳公司开展虚假贸易
在徐建军承诺注销上述3家关联公司时,由冠臻科技控制的4家新公司相继成立,它们后来成为冠臻科技虚增收入的“主要力量”。该事项发生在收购完成后,彼时,冠臻科技的经营状况急转直下,甚至成为了聚石化学的业绩“包袱”。
这4家公司分别是佛山市亨诺德贸易有限公司、佛山市富倍奇贸易有限公司、佛山市汉科达贸易有限公司以及佛山市君利道贸易有限公司,为方便表述,以下分别简称亨诺德、富倍奇、汉科达以及君利道。
近日,记者查询工商信息发现,这4家贸易公司在2024年10月至2025年7月之间相继注销,且工商资料显示存在显著异常。
首先是成立时间集中:4家公司均成立于2022年10月至12月,即冠臻科技被收购后、业绩逐渐显现颓势之际。其中,亨诺德、君利道注册时间分别是2022年10月24日、26日,汉科达则成立于当年11月21日,富倍奇则成立于当年12月1日。
其次,人员交叉重叠的现象较严重:从人名上看,4家公司法定代表人、监事、财务负责人之间存在明显的交叉任职关系。例如,富倍奇的法定代表人、汉科达的监事名字均为“韦林方”;汉科达的法定代表人、富倍奇的监事名字均为“梁燕葵”;此外,“潘静”和“苏春桃”在另外2家公司有交叉任职。
此外,注册地址高度集中:除了最晚成立的富倍奇,其余3家公司的注册地均位于“佛山市禅城区张槎街道清水一街9号911室”。
需要说明的是,在《行政处罚事先告知书》下发之前,聚石化学并未对上述4家企业进行过具体披露,且上述韦林方、梁燕葵、潘静和苏春桃的名字也未曾出现在聚石化学历史公告中,因此外界并不能掌握上述信息。
广东证监局查明,组织冠臻科技与上述亨诺德等4家公司开展虚假贸易业务的人士,正是徐建军,其行为与聚石化学信息披露违法行为具有直接因果关系,是直接负责的主管人员。
承诺落空:标的业绩变脸,上市公司净利润“几经折腾”
在4家空壳公司“支撑”下,冠臻科技并未能如约完成业绩承诺。记者发现,该企业承诺期内业绩如下:2022年,扣非净利润981.85万元,低于承诺的1200万元;2023年,扣非净利润亏损4726.30万元,远低于承诺的1800万元;2024年,扣非净利润亏损3202.14万元,低于承诺的2400万元。

""
图片来源:公司公告截图
计算可知,冠臻科技三年累计扣非净利润为-6946.59万元,与承诺的累计不低于5400万元相差逾1.23亿元,业绩承诺完成率为-128.64%。且截至2024年末,冠臻科技净资产为-1251.41万元,已资不抵债。
面对已成为“负资产”的冠臻科技,聚石化学最终选择彻底剥离。
2025年4月,聚石化学提出,欲以5万元的价格将其持有的冠臻科技55%股权转回给徐建军、徐姜娜,同时二人向上市公司支付6000万元业绩补偿款。

""
图片来源:公司公告截图
“截至目前,冠臻科技仍在持续亏损,从市场环境和经营情况来看,短期内扭亏为盈的可能性较小其未来经营只能依靠公司提供借款,将严重拖累公司业绩。”聚石化学如是提到。
需要指出的是,这场围绕冠臻科技从收购至出售的风波,也对聚石化学造成了持续的财务影响。
2023年,因冠臻科技净利润未达到业绩承诺金额,聚石化学计提业绩补偿款5309.73万元,由此导致聚石化学2023年净利润相应增加。
2024年,冠臻科技继续亏损,聚石化学确认对其的长期股权投资减值准备6000万元,同时聚石化学评估徐建军、徐姜娜的偿债能力存在大幅度下降,因此冲回2023年已计提的业绩补偿款4361.67万元,这一年,聚石化学净利润因此减少1.04亿元,公司业绩出现大幅亏损。
2025年4月,聚石化学决定出售冠臻科技,报告期内带来了1600余万元的净利润提升。
罚单落地:整体虚增营收过亿元,一通操作反损利润
就上述内容提及的问题,每经记者于1月15日致电聚石化学欲联系采访,并将问题以采访提纲形式发送至公开邮箱,截至截稿尚未得到回复。
因涉嫌信息披露违法违规,去年11月,中国证监会向聚石化学下发了《立案告知书》。最终,广东证监局查明,聚石化学及其子公司涉嫌信披违法违规的事实主要围绕“虚假贸易”展开,通过三类方式虚增收入。
其一,聚石化学的原控股子公司冠臻科技,实际控制了亨诺德、富倍奇、汉科达及君利道4家公司,并与这些公司开展无实际货物存在的虚假贸易业务。
其二,聚石化学介入到第三方公司已开展的聚丙烯等贸易链条中,对应的采购和销售金额基本一致,货物仅以自行制作的货权转让单流转,相关交易不具有商业实质。
其三,聚石化学子公司安徽聚润贸易有限公司向两家石化公司销售异辛烷货物,但货物未实际出库,公司后期再加价购回。
经查明,聚石化学2023年半年度报告虚增营业收入约1.57亿元,虚增营业成本1.58亿元,导致虚减利润166.29万元。这些金额分别占当期营业总收入、总成本、利润总额绝对值的8.32%、8.51%和6.81%。
广东证监局拟对聚石化学责令改正、给予警告并处罚款240万元;对时任董事长兼总经理陈钢、时任董事兼副总经理刘鹏辉、时任董事兼财务总监伍洋、冠臻科技时任总经理徐建军四人分别处以180万元、90万元、80万元及80万元罚款,连同上市公司合计或将被罚款670万元。
一番操作下,聚石化学虽虚增了收入,但并未虚增利润。记者发现,上市公司层面上,虚增收入或主要为了融资——广东证监局在对伍洋违法的认定中指出,其“知悉公司为获取融资而开展无货物实际出入库贸易业务的情况”。