重庆广电数字传媒股份有限公司(下称“重数传媒”)第三次开启上市之路,这次目标是北交所。
近日,证监会公开发行辅导公示系统显示,重数传媒披露了向不特定合格投资者公开发行股票并在北京证券交易所上市辅导备案报告。
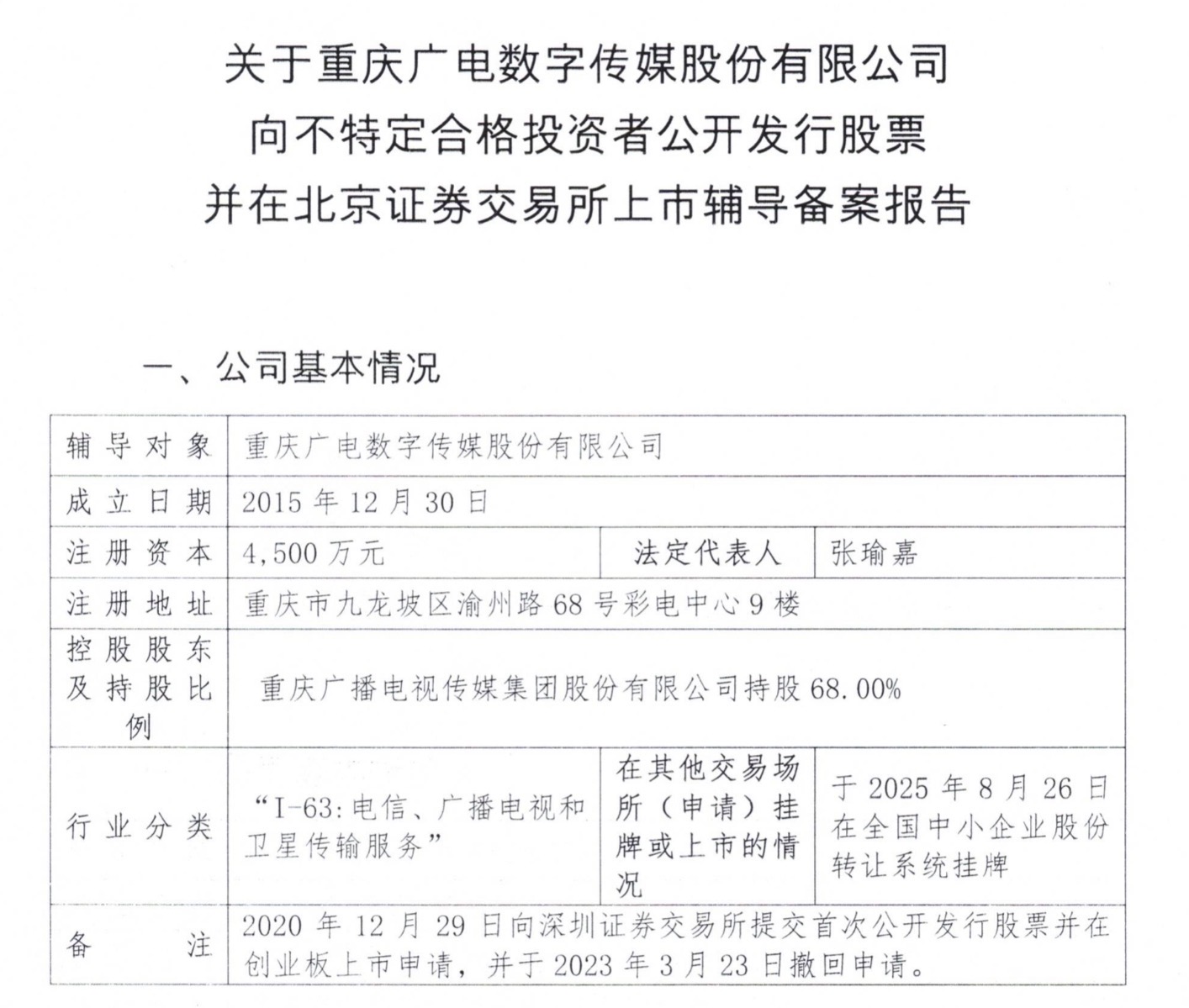
此次辅导备案信息显示,重数传媒在9月18日与光大证券签订辅导协议,将申请在北交所上市。
时代周报记者注意到,在此之前重数传媒刚刚在8月26日在全国中小企业股份转让系统(简称:新三板)挂牌,在挂牌不到一个月时间,重数传媒就申请了北交所上市。

来源:重数传媒辅导备案报告
重数传媒9月24日下午告诉时代周报记者,按照北交所上市规则规定,发行人申请公开发行并上市的,应当符合“发行人为在全国股转系统连续挂牌满 12 个月的创新层挂牌公司”的条件。全国股转系统即新三板。故重数传媒不能直接申请北交所上市,而是先在新三板挂牌并调为创新层后,才能申请北交所上市。
这也是重数传媒2016年以来,第三次开启上市之路。
9年3闯IPO
重数传媒是一家依托互联网、面向公众提供视听娱乐及智慧应用服务的广电新媒体公司,主营业务为以IPTV(交互式网络电视)为主的新媒体运营业务,实际控制人为重庆广播电视集团(总台)。
重数传媒的IPO之路颇为曲折,此前曾两次申报深交所创业板IPO均以失败告终。
2016年9月首次申报,保荐机构为安信证券,申报募投项目包括“内容版权采购项目”“面向新媒体的移动互联网项目”及“基于云计算与大数据的新媒体技术平台项目”,拟投入募集资金2.65亿元。
2017年11月,证监会召开的发审委会议,重数传媒未能通过审核。
2020年12月,重数传媒第二次申报创业板IPO并获深交所受理,保荐机构更换为光大证券。二次申报募投项目为“5G与物联网智慧屏OMO建设项目”“智能融合服务云平台建设项目”“优质版权库建设项目”,募集金额大幅增长至7.09亿元。
在等待了两年时间后,2023年2月,重数传媒撤回了创业板上市申请,2023年3月收到终止审核决定。
对于两次IPO失利,重数传媒9月24日下午对时代周报记者表示,2017年失利是因为当时重数传媒与重庆有线两家公司的实际控制人均为重庆广播电视集团(总台),存在同业竞争问题。之后随着重庆有线股权结构调整,其控股股东变更为中国广电网络股份有限公司,两家公司不再是同一实际控制人,同业竞争情形自然消除。
重数传媒表示,2023年是因为深交所于2022年12月30日发布《创业板企业发行上市申报及推荐暂行规定(2022年修订)》,经对比分析,公司暂时不满足创业板新规第三条中对于创业板定位相关量化指标的要求,故申请撤回上市申报材料。
深交所2022年发布的《创业板企业发行上市申报及推荐暂行规定(2022年修订)》第三条显示,深交所鼓励成长型创新创业企业在创业板发行上市:1、最近三年研发投入复合增长率不低于15%,最近一年研发投入金额不低于1000万元,且最近三年营业收入复合增长率不低于20%;2、最近三年累计研发投入金额不低于5000万元,且最近三年营业收入复合增长率不低于 20%;3、属于制造业优化升级、现代服务业或者数字经济等现代产业体系领域,且最近三年营业收入复合增长率不低于30%。
两次冲刺IPO失利后,重数传媒并未放弃上市计划,2023年到2025年期间,频频提及要加快IPO步伐。
2023年6月,时任重庆广播电视集团(总台)总裁提及,要擦亮重庆卫视品牌,焕新广播风采,积极推动重数传媒公司上市步伐;2024年6月,时任总裁再次提及加快重数传媒公司上市的步伐,力争取得重庆首家文化企业上市的突破和进入全国文化企业30强。重庆广播电视总台2025年2月提及,要加快重数传媒上市工作,深入推进数字广电建设。
先上新三板再进军北交所,这是重数传媒这一次的上市路线图。
时代周报记者注意到,在8月26日,重庆广播电视集团(总台)曾发布文章表示,在全国股转系统成功挂牌,是重数传媒发展历程中的一个重要里程碑。重数传媒将实现由视听内容集成运营商向智慧应用服务商的转型升级。在实现股转系统挂牌后,重数传媒将向更高层级资本市场迈进。
重数传媒也向时代周报记者表示,公司申请北交所上市辅导,是因为公司符合北交所规定的公开发行股票条件,且不存在不得在北交所上市情形。
IPTV业务占比超九成
重数传媒财务数据显示,公司2023年度、2024年度经审计的归属于挂牌公司股东的净利润(以扣除非经常性损益前后孰低者为计算依据)分别为1.128亿元、1.127亿元;加权平均净资产收益率(以扣除非经常性损益前后孰低者为计算依据)分别为22.98%、22.23%,符合北交所上市的财务条件。
在2025年上半年,重数传媒实现了净利润大幅增长。上半年,重数传媒实现营业收入1.69亿元,同比增长5.1%,净利润6795万元,同比增长31.79%。
对于净利润的大增,重数传媒在半年报中表示,是因为受区县联盟技术服务费分成比例下调、向未来电视收取的运营支撑服务收入增加等综合影响,毛利较上年同期增加;同时,国家税务总局于2024 年12月对经营性文化事业单位转制为企业的税收优惠政策续期,本期无需缴纳企业所得税。
重庆广播电视集团(总台)在多个场合也表示,重数传媒经营质量在全国同类型企业中位居前列。
IPTV业务收入是重数传媒最主要的收入来源。
2023年和2024年,重数传媒的IPTV业务收入分别为2.89亿元及3.21亿元,占公司当期主营业务收入比例分别为92.39%及93.16%。
不过,近年来IPTV业务市场已经趋于饱和。
新媒股份2024年年报显示,根据工信部数据,截至2024年末,全国IPTV总用户数达4.08亿户,全年净增653万户,IPTV用户增速放缓,可对比的是2023年的新增用户数量为2058万户,2022年新增用户数量为3192万户,2021年新增用户数量为3336万户。
重数传媒IPTV业务用户数,2023年为554.83万户,2024年为611.59万户。根据《2024 年重庆市国民经济和社会发展统计公报》重庆市常住人口为3190.47万人,按照每户三人计算,共计1063.49万户。据此计算重庆市IPTV业务家庭渗透率为57.51%。重数传媒终端用户数在全国各省份处于中游水平,西部领先,仍有上升空间。
重数传媒也认为,从未来发展趋势来看,随着IPTV在我国的家庭渗透率逐步达到饱和,IPTV业务发展将从用户数量的增长转变为服务潜力的挖掘。
对于未来发展,重数传媒对时代周报记者表示,公司在深耕IPTV主营业务的同时,以数字化生态为目标,加大云计算、大数据、智能化、信息网络安全技术的实际部署应用,以“人工智能+”为核心,多元开拓创新,重点向高清超高清应用、大数据线上线下融合应用、5G物联网人工智能应用方向拓展,实现由视听内容集成运营商向智慧应用服务商的转型升级。目前公司已经储备了医疗、养老、乡村系列智慧应用项目,其中“12320优医生”项目、“5G社区居家养老”项目被国家广电总局评为全国智慧广电网络新服务创新应用,“数字乡村信息服务”项目已在900多个镇街上线运行。
为此,重数传媒近两年也投入大量资金在研发上。2023年,公司研发投入资金为922.51万元,占营业收入比重2.94%;2024年进一步扩大到1559.06万元,占营业收入比重4.52%。