近日,陈光标向北京嫣然天使儿童医院定向捐赠1000万元的消息引发社会广泛关注。
对此,4月9日晚,李亚鹏在直播间回应此事称,“标哥的钱是真金白银捐了1000万元,已经到账了,而且没有限定用途,网上可能有一些误传,全力支持我们儿童医院,也是非常感恩感谢的!”
另据现代快报,陈光标对此回应称,“我跟亚鹏说得非常清楚,这笔钱可以买设备,可以建房子,可以修病房,可以作房租,也可以直接补贴手术费,只要切实帮助到嫣然的生存和发展,怎么有效怎么用。我不需要医院在墙上挂我的名字,我需要的是那间手术室能多做一些手术、多几个孩子能早一天做上手术。具体用途,让医院按实际需求来安排,我不搞硬性指定,慈善不是控制,因为我无条件地信任他。”
此前,“张雪机车”连续两次夺冠,打破欧美日摩托厂商对WSBK中量级组别的垄断,引发全网热议。
4月1日,慈善家陈光标在社交平台发布视频称将赠予张雪一台价值1300万元的劳斯莱斯。对此,张雪表示,若赠予属实,他将接受这份厚礼,但会立即以八折价格转售给二手车商,并将全部所得款项捐赠给嫣然天使基金。
嫣然天使基金发起人李亚鹏也在直播中表示:已经看到张雪捐车这个事了,很感谢张雪,能有这样一个心愿,如果有意愿捐款给嫣然,也代表了对嫣然的认可。

4月5日,陈光标发布视频并晒出1000万元的汇款凭证说:“鉴于张雪先生迟迟未来见面提车,现在我充分尊重张先生的意愿,特此前来将车辆变现的资金捐赠给嫣然医院。”


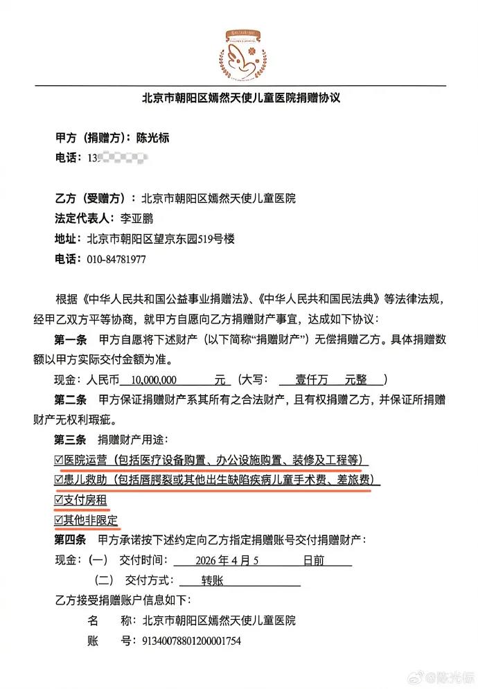
4月8日,陈光标在社交平台公布了其向嫣然天使儿童医院捐赠的1000万元善款的具体使用范围。捐赠协议第三条“捐赠财产用途”明确写明,该笔款项可用于医院运营、患儿救助、支付房租及其他非限定性支出。


4月7日,“北京嫣然天使儿童医院体检中心”官方账号发文感谢陈光标对嫣然医院的支持,并发布了颁发给陈光标的感谢证书。
证书内文写到:感谢您对北京嫣然天使儿童医院的大力支持。因为你们的帮助,更多的孩子在这里重建笑容。我们坚信,唯有怀抱着善良与爱,才能在公益之路上勇敢前行!
