一纸5000字的举报声明让中炬高新(600872)两大股东阵营战火再起。
针对中炬高新“宝能系”股东中山润田的举报,中炬高新国资股东“火炬系”已发布《关于中山润田发布不实信息的严正声明》称,举报是在肆意抹黑,捏造、歪曲事实。

而对于“火炬系”的回应,7月14日,中山润田再度在宝能集团官网发布一则《关于对工业联合及火炬集团声明的严厉驳斥和反问》。文章内容称,举报和报案是作为股东的中山润田的权利。

截至7月14日午间收盘,中炬高新报33.78元/股,下跌3.65%,最新市值265.3亿元。

火炬集团针对举报发布声明
7月12日,中山润田在宝能集团官网发表声明,举报火炬集团等一致行动人涉嫌虚假诉讼、操纵证券市场,导致中炬高新及其股东产生巨大经济损失约500亿元。
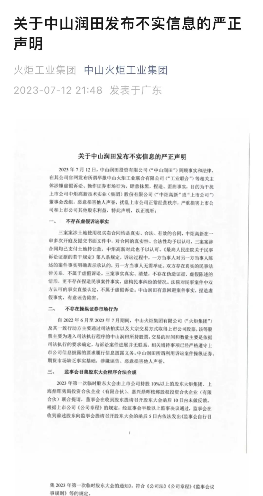
7月12日晚,火炬集团发布了《关于中山润田发布不实信息的严正声明》,声明称,中山润田此次发表声明举报,目的包括恶意损害他人声誉,扰乱上市公司正常经营秩序,严重损害了上市公司和上市公司其他股东利益。
声明称,不存在虚假诉讼事实。中山火炬认为,三起诉讼涉及的土地使用权买卖合同,均是真实、合法、有效的合同。中炬高新在一审的多次开庭及提交书面文件中,对合同的真实性、合法性均予以认可。三起诉讼涉及的合同均已支付土地转让款,中炬高新对此予以认可。
《最高人民法院关于民事诉讼证据的若干规定》第八条规定,诉讼过程中一方当事人对另一方当事人陈述的案件事实明确表示承认,另一方当事人无需举证。双方存在真实的民事法律关系不属于虚假诉讼。
声明内容显示:三起诉讼事实真实、清楚,不存在伪造证据、虚假陈述情形,更不存在捏造民事案件事实,虚构民事纠纷的情况。法院对民事案件中双方认可的事实直接认定,不属于虚假诉讼。中山润田有意回避案件事实,捏造虚假事实,有意诬告陷害。
声明同时回应称,不存在操纵证券市场行为。自2022年6月至2023年7月期间,火炬集团及其一致行动方主要通过司法拍卖以及大宗交易方式取得上市公司股票,该等股票主要为进入司法执行程序的中山润田所持股票,交易的时间和数量主要是依据司法执行的要求确定,与诉讼案件进展并无联系,相关增持事项已经严格遵守上市公司信息披露的要求履行信息披露义务。中山润田所谓利用诉讼案件操纵证券、期货市场缺乏事实基础,涉嫌诬告、恶意损害他人声誉。
中山润田继续发文驳斥
7月14日,对于火炬集团的声明,中山润田再度回击,抛出八连反问。
中山润田提出,中炬高新被索赔的三宗诉讼案件所涉土地使用权转让合同是否被中国证券监督管理委员会出具的《证监罚字[2003]33号》认定中炬高新交易时虚构了销售收入和虚假交易?中炬高新及其相关主管人员是否因此被行政处罚68万元?
中山润田还反问:当年操作虚假交易的中炬高新董事长冯梳胜同时还是“区资产经营公司”董事长兼法定代表人,是否属实?工业联合通过虚假诉讼索赔要求中炬高新赔偿约五十亿元的案件所涉三份合同是否就是当年被证监会《证监罚字[2003] 33号》、审计署函件认定为虚假和不真实交易的那三份合同?案件所涉三份合同是否经过股东大会审议?合法有效吗?
“火炬集团及其一致行动人当下急于清洗并换掉中炬高新的全部董事为自己指定的人,意欲何为?难道要再次重施2001年的虚假交易时恣意妄为的左右手?”中山润田在文中还提到了当下“罢免董事”一事。
中山润田强调“已在7月12日就上述事件作出详细声明,工业联合、火炬集团及其一致行动人伤害的不只是中山润田的利益,更是上市公司和6. 7万名股东投资者的整体利益”。
文中提及,中山润田已经携证据材料向证监部门、上交所等单位举报,并向中国公安部证券犯罪侦查局等部门刑事报案,并称举报和报案是作为股东的中山润田的权利,上述事件如有最新进展,中山润田将第一时间向全社会公开。
上交所发监管工作函
7月12日晚间,中炬高新发布公告称,当日收到上交所针对公司宝能系股东中山润田的《关于中炬高新技术实业(集团)股份有限公司有关媒体报道事项的监督工作函》。
监督工作函指,今日有媒体报道称,中山润田发布声明表示近期实名举报中山火炬工业联合有限公司、中山火炬集团有限公司及其一致行动人涉嫌虚假诉讼、操纵证券等事项。
为此,监督工作函要求,根据上交所《股票上市规则》第 13.1.1 条等有关规定,上市公司大股东需遵守法律法规相关规定,不得影响公司治理和经营正常运作。通过媒体向市场发布有关于上市公司的信息时,应当审慎客观,避免对市场和投资者产生误导。
此外,上交所监管工作函指出,上市公司大股东应当遵守信息披露原则要求,不得滥用上市公司信息披露渠道,发布不符合相关信息披露内容和格式要求的公告。