• 最近访问:
发表于 2025-10-11 17:50:30 股吧网页版
人民银行:采纳“增加对相关机构报送大额交易的补充要求”等意见
来源:新华财经

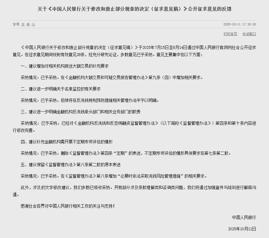
  新华财经北京10月11日电中国人民银行发布关于《中国人民银行关于修改和废止部分规章的决定(征求意见稿)》公开征求意见的反馈。《中国人民银行关于修改和废止部分规章的决定(征求意见稿)》于2025年7月15日至8月14日通过中国人民银行官网向社会公开征求意见。在征求意见期间收到有效意见28条,经充分研究论证,多数意见已予采纳。

  采纳“建议增加对相关机构报送大额交易的补充要求”的意见,在《金融机构大额交易和可疑交易报告管理办法》第九条(四)中增加相关要求。采纳“进一步明确关于名单监控的有关要求”的意见,后续将在反洗钱特别预防措施相关管理办法中予以明确。

29444b115cda4d7c87924e04ccaa8cfc.png
郑重声明:用户在财富号/股吧/博客等社区发表的所有信息(包括但不限于文字、视频、音频、数据及图表)仅代表个人观点,与本网站立场无关,不对您构成任何投资建议,据此操作风险自担。请勿相信代客理财、免费荐股和炒股培训等宣传内容,远离非法证券活动。请勿添加发言用户的手机号码、公众号、微博、微信及QQ等信息,谨防上当受骗!
作者:您目前是匿名发表   登录 | 5秒注册 作者:,欢迎留言 退出发表新主题
温馨提示: 1.根据《证券法》规定,禁止编造、传播虚假信息或者误导性信息,扰乱证券市场;2.用户在本社区发表的所有资料、言论等仅代表个人观点,与本网站立场无关,不对您构成任何投资建议。用户应基于自己的独立判断,自行决定证券投资并承担相应风险。《东方财富社区管理规定》

扫一扫下载APP

扫一扫下载APP
信息网络传播视听节目许可证:0908328号 经营证券期货业务许可证编号:913101046312860336 违法和不良信息举报:021-61278686 举报邮箱:jubao@eastmoney.com
沪ICP证:沪B2-20070217 网站备案号:沪ICP备05006054号-11 沪公网安备 31010402000120号 版权所有:东方财富网 意见与建议:4000300059/952500