• 最近访问:
发表于 2025-10-14 23:27:00 股吧网页版
券商公募掀监事会“取消潮”,中金、申万宏源同日跟进,用意何在
来源:北京商报

  两家券商同日发文取消监事会。10月13日,中金公司、申万宏源发布公告,宣布公司拟不再设立监事会。值得注意的是,9月以来,已有东兴证券、东方证券、国信证券等券商“组团”取消监事会。另外,华夏基金、方正富邦基金等公募也宣布不再设置监事会。据了解,上述行业动向与监管要求密切相关,监事会取消后,相关职责多由公司董事会审计委员会承接。有业内人士表示,监事会与董事会审计委员会存在监督职能重叠问题,取消监事会有助于加强董事会对公司整体运营的监督和把控,后续这项改革成功的关键在于要真正落实好审计委员会的独立性和专业性。

图片来源:中金公司

  券商公募“组团”取消监事会

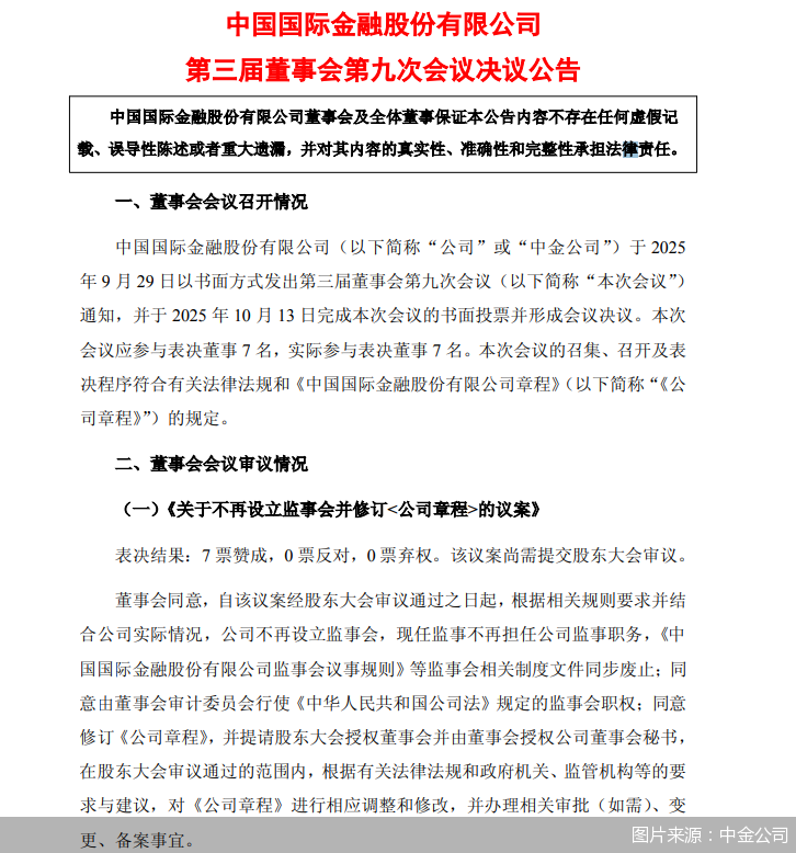
  10月13日,中金公司宣布,自《关于不再设立监事会并修订的议案》经股东大会审议通过之日起,公司不再设立监事会,现任监事不再担任公司监事职务,监事会相关制度文件同步废止;同意由董事会审计委员会行使《中华人民共和国公司法》(以下简称《公司法》)规定的监事会职权。同日,申万宏源也公告称,公司拟不再设置监事会,由董事会审计委员会行使监事会职权。

  拉长时间看,据不完全统计,9月以来,东兴证券、国盛金控、东方证券、国信证券、长城证券、华安证券、西南证券、浙商证券等机构均宣布不再设置监事会。在公告中,部分券商表示,监事会职责由公司审计委员会承接,同时,监事会相关制度也将相应废止。

  同期,也有不少公募机构采取了同样举措。例如,9月30日,华夏基金发布公告称,公司不再设置监事会、监事,由董事会审计委员会行使监事会职权。9月17日,方正富邦基金也宣布撤销监事会,免去4名监事职务,由董事会审计委员会行使监事会职权。而在7月,有类似动作的还有英大基金。

  就相关举措的具体考虑,部分机构回复北京商报记者表示,本次调整主要依据新《公司法》等最新法律法规进行。

  在经济学家、新金融专家余丰慧看来,券商、公募机构取消监事会主要出于优化公司治理结构、提高运营效率以及适应监管要求的考虑。取消监事会并由审计委员会代替其职能,可以使公司的监督机制更加集中高效,减少管理层级,从而加快决策速度,并确保监督活动更贴近企业的实际运营情况。此外,这种变化还能帮助公司在满足合规要求的同时,降低管理成本。对于公司而言,这不仅意味着治理结构的调整,更对其内部管理和风险控制能力提出了更高要求。

  有助于提升行业公司治理水平

  正如上述情况所言,这一行业动向与监管安排直接相关。2024年12月,中国证监会发布关于新《公司法》配套制度规则实施相关过渡期安排,其中提到证券基金期货经营机构同时设置审计委员会和监事会、监事的,应当在2026年1月1日前,在公司章程中明确选择监事会、监事或者审计委员会作为公司内部监督机构;选择审计委员会作为内部监督机构的,应当行使《公司法》规定的监事会的职权,不设监事会或者监事;选择监事会或者监事作为内部监督机构的,不设审计委员会。

  余丰慧表示,相关规定旨在通过简化和强化内部监督机制来提升证券基金期货经营机构的整体治理水平。董事会审计委员会相较于传统监事会,具有几个明显优势:首先,审计委员会成员通常由独立董事组成,这保证了其独立性,有助于增强监督的有效性和公正性。其次,审计委员会直接向董事会汇报工作,使得监督信息传递更为迅速和直接,有利于及时发现和解决问题。最后,审计委员会负责审查财务报表和内部控制体系,能更专业地评估公司的财务健康状况和风险管理水平,从而为股东提供更强有力的保障。这一变革体现了现代企业治理中对透明度和责任性的高度重视。

  北京市京师律师事务所律师卢鼎亮表示,监事会与董事会审计委员会存在监督职能重叠问题,取消监事会有助于推动董事会专业化运作,强化董事会核心地位,加强董事会对公司整体运营的监督和把控,以更好地应对市场变化、提升公司治理水平。同时,审计委员会成员需具备财务、审计背景,整体专业性优于传统监事会成员,能更有效地履行监督职责。

  整体来看,卢鼎亮指出,随着资本市场改革不断深化,通过调整证券基金期货经营机构的内部监督机制,能够提升行业整体的公司治理水平,以更好地适应资本市场的发展变化,防范金融风险。审计委员会作为董事会的专门委员会,直接对董事会负责,能够更紧密地与公司的战略决策和日常经营管理相结合,从更高层面监督公司的财务状况、内部控制、风控能力等关键环节,更加符合现代企业治理的要求。未来,这项改革成功的关键在于要真正落实好审计委员会的独立性和专业性。

郑重声明:用户在财富号/股吧/博客等社区发表的所有信息(包括但不限于文字、视频、音频、数据及图表)仅代表个人观点,与本网站立场无关,不对您构成任何投资建议,据此操作风险自担。请勿相信代客理财、免费荐股和炒股培训等宣传内容,远离非法证券活动。请勿添加发言用户的手机号码、公众号、微博、微信及QQ等信息,谨防上当受骗!
作者:您目前是匿名发表   登录 | 5秒注册 作者:,欢迎留言 退出发表新主题
温馨提示: 1.根据《证券法》规定,禁止编造、传播虚假信息或者误导性信息,扰乱证券市场;2.用户在本社区发表的所有资料、言论等仅代表个人观点,与本网站立场无关,不对您构成任何投资建议。用户应基于自己的独立判断,自行决定证券投资并承担相应风险。《东方财富社区管理规定》

扫一扫下载APP

扫一扫下载APP
信息网络传播视听节目许可证:0908328号 经营证券期货业务许可证编号:913101046312860336 违法和不良信息举报:021-61278686 举报邮箱:jubao@eastmoney.com
沪ICP证:沪B2-20070217 网站备案号:沪ICP备05006054号-11 沪公网安备 31010402000120号 版权所有:东方财富网 意见与建议:4000300059/952500