• 最近访问:
发表于 2025-10-17 12:35:42 股吧网页版
收购方独立IPO,借壳梦碎!“15连板王”天普股份再跌停
来源:南方都市报


K图 605255_0

  10月17日早盘,天普股份(605255.SH)再度封死跌停,报收100.15元/股。这已是公司10月16日复牌后的第二个一字跌停,两日累计蒸发市值超25亿元。而就在一个月前,其股价还凭借15个连续涨停,疯涨317.72%,公司市盈率一度飙升至482.85倍。

  小市值+借壳预期的炒作狂欢

  时间回溯至8月22日,天普股份股价启动前,市值仅35亿元,流通盘占比不足25%,这为游资拉抬提供了便利条件。

  真正点燃市场热情的,是收购方中昊芯英的“AI 芯片概念”。8月21日,双方签署股权转让协议,中昊芯英拟通过协议转让+增资方式取得控制权,交易完成后杨龚轶凡将成为实控人。

  市场随即脑补“借壳剧本”。作为AI芯片领域“准独角兽”,中昊芯英若注入资产,天普股份将从传统汽车零部件企业转型为科技公司。在AI 概念热潮中,这一预期迅速发酵。

图片

  然而,从基本面来看,天普股份今年上半年实现营收1.51亿元,同比降3.44%;净利润1129.8万元,同比降16.08%,主营燃油车管路业务持续承压。

  “这是典型的资金炒作。” 市场人士直言,“小流通盘+跨界重组预期,完全脱离了基本面支撑。” 在此期间,天普股份7次触发异常波动、2次严重异常波动,上交所早已启动重点监控,指出存在“误导投资者决策” 的异常交易。

  收购方独立IPO,击碎借壳幻想

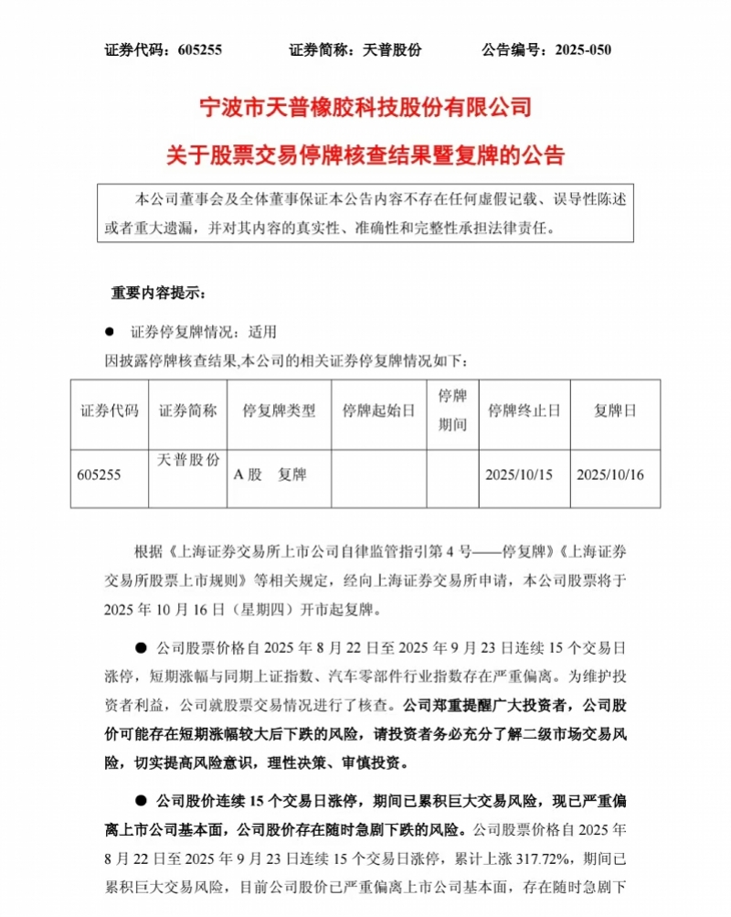
  10月15日,天普股份发布核查公告,明确两大核心利空:其一,中昊芯英已启动独立 IPO,进入股份制改制阶段,其资本证券化路径与收购天普股份无关;其二,收购方明确“无资产注入计划”,未来12个月无重组、主业调整计划。

  这意味着市场追捧的“借壳逻辑”从根源上不成立。更值得关注的是,中昊芯英自身财务数据存疑,公司2024年营业收入5.98亿元,净利润为8590.78万元;今年上半年,其营业收入1.02亿元,净利润为亏损1.43亿元,尚未满足IPO盈利门槛。

图片

  然而,中昊芯英却与投资方签订对赌协议,要求2026年底前完成“合格 IPO”。市场人士表示,其一边抢壳一边独立上市的“双轨策略”,更像是应对对赌的权宜之计。

  市场人士表示,跨界收购本就难通过监管。2023年重组新规要求标的与主业 “有显著协同效应”,而天普股份的燃油车管路业务与AI芯片毫无交集,“即便借壳预期不假,审核通过概率也极低”。

  4名知情人窗口期买卖股票,收益已上缴

  两连跌停背后,监管风险亦在累积。据天普股份10月15日发布的公告,核查中发现,4名内幕信息知情人在2月14日至8月14日期间买卖公司股票,所获收益已上缴。

  天普股份在公告中表示,上述人员的股票交易行为均发生在内幕消息形成或知悉之前,上述交易不属于内幕交易。若后续查出内幕交易或操纵市场的情形,控制权变更可能直接终止。

  17日,天普股份跌停板封单超4万手,成交额仅3716.5万元,换手率仅0.31%,显示资金出逃通道拥堵。有投资者称 ,“追高时以为能翻十倍,如今本金亏了30%”。

  从15连板到两连跌停,天普股份的“过山车”行情,成为A股炒作退潮的典型样本。市场人士介绍,2023年重组新规实施后,“炒壳” 早已非政策鼓励方向,跨界重组审核趋严,叠加注册制下IPO通道畅通,中昊芯英选择独立上市实属必然。

  “这是市场理性的回归。”市场分析人士强调,投资者需警惕概念先行的陷阱,即便短期股价受资金推动上涨,缺乏业绩支撑的泡沫也终将破裂。

郑重声明:用户在财富号/股吧/博客等社区发表的所有信息(包括但不限于文字、视频、音频、数据及图表)仅代表个人观点,与本网站立场无关,不对您构成任何投资建议,据此操作风险自担。请勿相信代客理财、免费荐股和炒股培训等宣传内容,远离非法证券活动。请勿添加发言用户的手机号码、公众号、微博、微信及QQ等信息,谨防上当受骗!
作者:您目前是匿名发表   登录 | 5秒注册 作者:,欢迎留言 退出发表新主题
温馨提示: 1.根据《证券法》规定,禁止编造、传播虚假信息或者误导性信息,扰乱证券市场;2.用户在本社区发表的所有资料、言论等仅代表个人观点,与本网站立场无关,不对您构成任何投资建议。用户应基于自己的独立判断,自行决定证券投资并承担相应风险。《东方财富社区管理规定》

扫一扫下载APP

扫一扫下载APP
信息网络传播视听节目许可证:0908328号 经营证券期货业务许可证编号:913101046312860336 违法和不良信息举报:021-61278686 举报邮箱:jubao@eastmoney.com
沪ICP证:沪B2-20070217 网站备案号:沪ICP备05006054号-11 沪公网安备 31010402000120号 版权所有:东方财富网 意见与建议:4000300059/952500