深地经济龙头神开股份、石化机械四连板超10家A股上市公司互动平台回应相关业务情况
来源:财联社
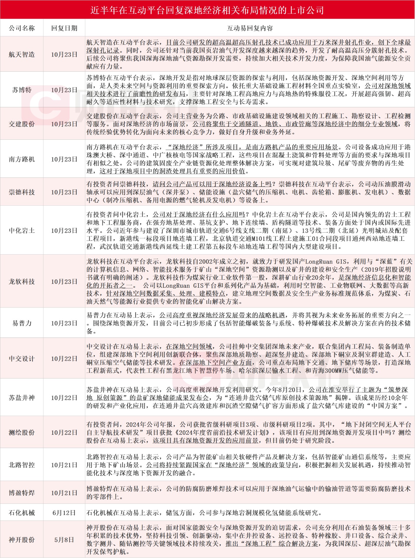
近日,自然资源部表示,“十五五”期间,将加快抢占深海、深地等新兴和未来产业的标准化制高点。截至收盘,推出“深地工程”综合解决方案的神开股份、参与深地岩洞规模化氢储能系统研究的石化机械均斩获4连板,主要产品包括石油钻采机械装备的山东墨龙录得5天4板。据财联社不完全统计,截至发稿,包括航天智造、苏博特、交建股份、南方路机、崇德科技、中化岩土、龙软科技、易普力、中交设计、苏盐井神、测绘股份、北路智控、博盈特焊、石化机械和神开股份在内的15家上市公司近半年在互动平台回应“深地经济”相关业务情况。

郑重声明:用户在财富号/股吧/博客等社区发表的所有信息(包括但不限于文字、视频、音频、数据及图表)仅代表个人观点,与本网站立场无关,不对您构成任何投资建议,据此操作风险自担。请勿相信代客理财、免费荐股和炒股培训等宣传内容,远离非法证券活动。请勿添加发言用户的手机号码、公众号、微博、微信及QQ等信息,谨防上当受骗!
评论该主题
帖子不见了!怎么办?作者:您目前是匿名发表 登录 | 5秒注册 作者:,欢迎留言 退出发表新主题
温馨提示: 1.根据《证券法》规定,禁止编造、传播虚假信息或者误导性信息,扰乱证券市场;2.用户在本社区发表的所有资料、言论等仅代表个人观点,与本网站立场无关,不对您构成任何投资建议。用户应基于自己的独立判断,自行决定证券投资并承担相应风险。《东方财富社区管理规定》