【导读】华脉科技易主事项终止,自10月27日开市起复牌
中国基金报记者闻言
10月24日晚间,华脉科技发布公告称,交易双方决定终止筹划公司控制权变更事项。
华脉科技自10月20日开市起停牌,将于10月27日开市起复牌。截至10月17日收盘,华脉科技股价报15.98元/股,总市值为25.66亿元。

交易双方核心事项未达成共识
实控人此前大比例质押股份
公告显示,华脉科技10月19日收到其实控人胥爱民通知,胥爱民正在筹划华脉科技部分股份协议转让事宜,可能导致华脉科技控制权变更。
华脉科技公告称,交易双方终止筹划公司控制权变更事项,主要是涉及事项较多,以及与交易对方就核心事项未达成共识。

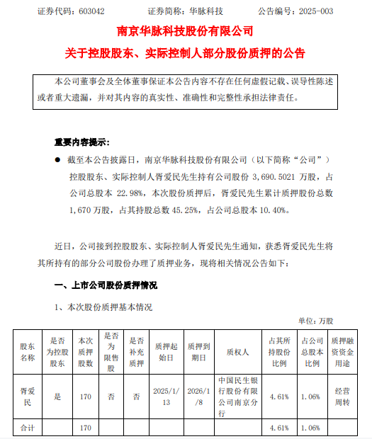
截至2025年9月30日,胥爱民直接持有华脉科技3690.50万股股份,占华脉科技总股本的比例为22.98%,其中胥爱民质押了1670万股华脉科技股份。

查询可见,胥爱民质押所持华脉科技部分股份的用途,包括经营周转、补充流动资金、生产经营等。
比如,胥爱民自2025年1月13日起,质押所持华脉科技170万股股份,用途为经营周转,质押股份到期日为2026年1月8日。

参照此前多家上市公司筹划易主,当股份出让方存在质押股份的情况时,监管通常关注解除股份质押是否为交易的前提条件。
2025年前三季度营收同比下降
华脉科技近年来业绩持续亏损
10月24日晚间,华脉科技发布的2025年三季报显示,公司2025年前三季度的营业收入同比下降5.07%至5.77亿元,归母净利润、扣非后净利润分别为-3078.01万元、-3638.47万元。

华脉科技公告称,公司2025年前三季度归母净利润亏损,主要原因包括收入同比下降、信用减值损失增加、优化人员结构等。
华脉科技2017年6月2日在上交所主板上市,是一家信息通信网络基础设施解决方案提供商,专注为国内外电信运营商、电信主设备商、网络集成商和政企客户,提供通信网络物理连接、无线接入、数据中心解决方案、物联网与系统集成和通信信息增值服务。
近年来,华脉科技的主营业务业绩均处于亏损状态。2022年至2024年,华脉科技的扣非后净利润分别为9777.85万元、-1.05亿元、-1071.24万元。
