• 最近访问:
发表于 2025-10-25 17:22:40 股吧网页版
工控界“小华为”业绩创新高但增速放缓 押注机器人、重返储能可破局吗?
来源:界面新闻


K图 300124_0

  工业自动化龙头汇川技术(300124.SZ)交出了一份不错的三季报成绩单。

  根据最新季报,今年前三季度,汇川技术营收达316.63亿元,同比增长24.67%,是历史同期首超300亿元;实现归母净利润42.54亿元,几乎达到2024年全年水平,同比增长26.84%,再创新高。

  在三季度业绩说明会上,该公司表示,在收入增长的同时,该公司对费用实施了审慎控制,使得前三季度销售、管理及财务费用的增速整体低于营收增速。此外,投资收益也为利润增长作出了贡献。

  然而,其营业收入高增长的背后,面临增长动能不足、毛利率持续承压等问题。

  今年以来,汇川技术加快布局人形机器人,并高调重返储能赛道,能否破局?

  增长动能面临挑战,毛利率持续承压

  汇川技术成立于2003年,于2010年在深交所创业板上市。因创始团队成员主要来自华为,该公司在工控界素有“小华为”之称。

  汇川技术的创始人为朱兴明,出生于1967年,毕业于燕山大学。在成立汇川技术之前,朱兴明曾先后在华为电气和美国艾默生公司担任高层管理人员。

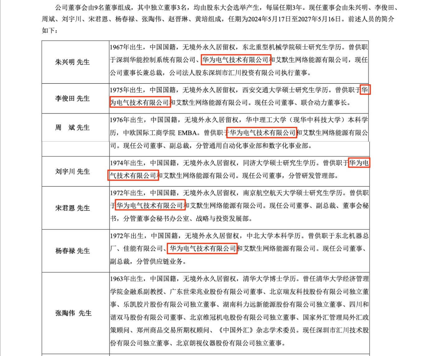
  至今,该公司核心管理层中仍保留着深厚的华为基因。在现任董事、监事及高级管理人员中,多名核心成员具有华为背景,其中董事会9个席位中,有6名成员出自华为。

  汇川技术部分董事会成员图片来源:汇川技术2024年年报

  回顾近年表现,汇川技术的业绩整体表现强劲。自2010年上市至今,汇川技术的营业收入一直保持两位数增速。

  制图:蒋习

  然而,界面新闻发现,近年来汇川技术的业绩呈现出典型的“规模持续扩张,但增速逐步放缓”的态势。

  制图:蒋习

  近年来,随着国内经济增速放缓,制造业需求整体承压,工业自动化行业需求减少。MIR睿工业数据显示,去年中国整体自动化市场规模近3000亿元,同比下降1.7%。中国主要自动化厂商中,约七成企业的营收同比增速低于15%。

  在此背景下,汇川技术的营业收入从2020年的115.11亿元一路攀升至2024年的370.41亿元,仍实现了超三倍增长。但其营收的同比增速已明显步入下行通道,从2020-2021年高达55%以上的迅猛增速,逐步回落至2024年的21.77%。

  净利润的同比增速放缓更为显著。该公司的归母净利润从2020年的21亿元增长至2023年的47.42亿元,同比增速则从2020年的120.62%这一高位开始连续四年下滑,并在2024年出现负增长,净利润降至42.85亿元,同比下滑9.62%。

  此外,汇川技术的毛利率也在不断下滑。2020年汇川技术的毛利率为38.96%,至2024年已降至28.7%。这五年时间内,该公司的毛利率水平下降了超过10个百分点。

  今年前三季度,汇川技术毛利率为29.27%,同比下滑1个百分点。这一变动主要受到毛利率更低的新能源汽车业务收入占比提升的影响。

  制图:蒋习

  汇川技术目前的业务主要分为四大板块:通用自动化、新能源汽车、智慧电梯、轨道交通。

  此前,毛利率较高的通用自动化业务,是该公司营收贡献最大者。但自2024年起,该业务占比下滑,被新能源汽车业务所超越,但后者毛利率相对较低。

  今年前三季度,该公司新能源汽车和轨道交通业务实现销售收入约148亿元,同比增长约38%,占比约47%,是第一大营收来源。

  通用自动化业务实现销售收入约131亿元,同比增长约20%,占营业收入比例约四成;智慧电梯业务实现销售收入约36亿元,同比基本持平。

  在自动化领域,汇川技术的竞争对手主要是外资品牌公司,包括西门子、ABB、安川、三菱、松下、施耐德、发那科等。

  2022年前,这些外资企业凭借着技术优势、品牌影响力和全球化的运营经验,曾主导中国工业自动化市场。近些年,外资企业们在中国市场上面临的本土化竞争日渐激烈。

  汇川技术在2024年年报中指出,其作为本土企业,与外资品牌相比,拥有国产化政策支持、行业定制化解决方案、性价比高、客户需求响应及时等优势。这使其在全球供应链并不稳定的背景下,仍能加速扩大市场份额。

  不过,截至目前,汇川技术国产替代主要集中在中低端市场,高端市场大多仍由外资企业占据。

  汇川技术曾在去年年报中指出,随着外部环境的变化与国产品牌的持续崛起,在工业自动化领域,尤其是在高端应用场景和流程行业,仍然有着较大的国产化提升空间。

  年报数据显示,去年汇川技术通用伺服系统、低压及中高压变频器产品在中国的市场份额均为第一,工业机器人产品排名第三。

  汇川技术工业自动化领域细分产品市场份额图片来源:汇川技术2024年财报

  布局人形机器人,开拓新增长曲线

  业绩增速承压,汇川技术也在调整业务布局,寻求新的增长点。

  在2025年三季度业绩说明会上,汇川技术表示,将智能机器人业务视为新的增长曲线。

  依托在运动控制、伺服驱动、直线导轨和丝杠等关键领域的技术积累,汇川技术在2024年正式布局人形机器人业务,并启动了部分核心零部件的研发工作。

  2024年,该公司研发出人形机器人所需要的高性能关节部件样机,涵盖低压高功率驱动器、无框力矩电机及模组、行星滚柱丝杠等。在内部测试中,低压高功率驱动器和无框力矩电机等样机产品的性能表现超出预期;行星滚柱丝杠完成了样机设计,并积累了螺纹磨削等相关工艺路线以及多体动力学仿真方法。

  据2024年财报披露,2025年该公司将持续开展小脑领域的研发工作,包含人形机器人肢体的运动控制及结合AI技术完成高柔性动作等;推动零部件产品走向市场,并逐步开发面向工业场景的具身智能解决方案。

  在9月的工博会上,汇川技术公司正式展出了人形机器人相关的零部件产品,包括七自由度仿生臂、行星关节执行器、直线执行器、无框力矩电机、低压直流驱动器和行星滚柱丝杠等。

  汇川表示,目前已经形成了人形机器人的小订单采购,其中一个客户采购了零部件,大部分客户仍然处于交流阶段。

  同时,汇川技术也在进行组织调整,将工业机器人与人形机器人结合,组建全新的“工业智能机器人”业务部门。目前该业务部门的主要班子已经基本确定,任命尚未发布。

  今年前三季度,汇川技术研发费用达29.94亿元,同比增长约36%。汇川技术表示,研发费用增长主要用于软件、人形机器人零部件及智能汽车底盘的研发。

  当前正值人形机器人爆发期。第二届中国人形机器人与具身智能产业大会发布的《2025人形机器人与具身智能产业研究报告》显示,2025年,中国人形机器人市场规模预计达82.39亿元,占全球约50%。

  2025年虽被冠以“人形机器人商业化元年”之称,但在预示着前景广阔的同时,也意味着人形机器人行业仍面临核心技术尚未成熟、研发成本居高不下,以及商业化落地仍不明朗等困境。

  如“人形机器人第一股”优必选(09880.HK),即使频获大额订单,也仍陷亏损泥潭,上半年亏损达4.4亿元。

  宇树科技的创始人王兴兴曾表示,“人形机器人行业还处于早期阶段,想要在家庭或工厂大规模应用,目前的技术水平还不够。”

  再度进军储能市场,能成功吗?

  今年5月,在公司股东大会上,董事长朱兴明突然宣布汇川技术将高调重返储能领域。

  此前,汇川技术在储能领域已有积淀。2021年前后,汇川技术快速布局了储能变流器(PCS)业务。储能领跑者联盟(EESA)统计数据显示,汇川技术在2022年中国企业国内储能中大功率PCS出货量排名第三。但随后汇川技术出人意料地放缓了储能业务节奏,未将其作为战略重点。

  直至今年5月,汇川技术明确“重返储能”,随后一系列合作迅速落地。当月,汇川技术与中储科技、Genaspi Energy就共建澳洲Bundey项目战略签约,三方就南半球最大储能电站——澳大利亚Bundey项目(1.2GW/3.9GWh)达成深度合作,将共同提交核心技术方案至澳洲国家电网认证。

  此外,汇川技术还与星纪云能建立战略合作伙伴关系,实现储能电站投资和电力运营的生态闭环;与南网能源(003035.SZ)就“综合能源解决方案、工商业储能投资、新型电力系统建设”三大方向达成合作。

  在8月举办的2025 EESA储能峰会上,汇川技术发布多款全球首发储能产品,包括液冷430kW组串式PCS、3.5MW大功率集中式PCS、6.9MW及7MW升压一体机。

  9月,同花顺将汇川技术新归类于“储能-储能变流器”细分方向,此举被视为其战略布局与业务进展已获得资本市场的正式认可。

  但当前国内储能行业已是红海一片,竞争白热化。根据中国化学与物理电源行业协会数据,锂电储能系统价格近三年暴跌近八成,目前市场均价已低于成本价,全行业面临普遍亏损。

  界面新闻通过天眼查APP,统计了经营范围内含“储能”关键词且目前仍存续/在业的企业数据,截至2025年10月23日,相关企业注册量超33万家。处于注销、吊销、撤销、清算、停业、歇业等异常状态的储能企业数量已经超过5万家。

  在5月的股东大会上,朱兴明表示,时隔三年重回储能,主要是看好未来能源供给结构会从化石向多能源供给转变背景下,电网也将从过往分配和传输为重心向控制调节为主的发展方向。该公司看好联网储能管理机遇。另外,随着全球制造业趋向短平化、去中心化,海内外电力供应需求高速增长,储能需求预计也将增长。

  截至10月24日收盘,汇川技术股价报78.38元/股,跌幅为1.10%,总市值约2121亿元。

郑重声明:用户在财富号/股吧/博客等社区发表的所有信息(包括但不限于文字、视频、音频、数据及图表)仅代表个人观点,与本网站立场无关,不对您构成任何投资建议,据此操作风险自担。请勿相信代客理财、免费荐股和炒股培训等宣传内容,远离非法证券活动。请勿添加发言用户的手机号码、公众号、微博、微信及QQ等信息,谨防上当受骗!
作者:您目前是匿名发表   登录 | 5秒注册 作者:,欢迎留言 退出发表新主题
温馨提示: 1.根据《证券法》规定,禁止编造、传播虚假信息或者误导性信息,扰乱证券市场;2.用户在本社区发表的所有资料、言论等仅代表个人观点,与本网站立场无关,不对您构成任何投资建议。用户应基于自己的独立判断,自行决定证券投资并承担相应风险。《东方财富社区管理规定》

扫一扫下载APP

扫一扫下载APP
信息网络传播视听节目许可证:0908328号 经营证券期货业务许可证编号:913101046312860336 违法和不良信息举报:021-61278686 举报邮箱:jubao@eastmoney.com
沪ICP证:沪B2-20070217 网站备案号:沪ICP备05006054号-11 沪公网安备 31010402000120号 版权所有:东方财富网 意见与建议:4000300059/952500