• 最近访问:
发表于 2025-10-27 11:14:01 股吧网页版
新国盛证券时代正式开启,新简称,新官网,呈现五大变化
来源:财联社

  财联社10月27日讯(记者林坚)“新国盛”来了!

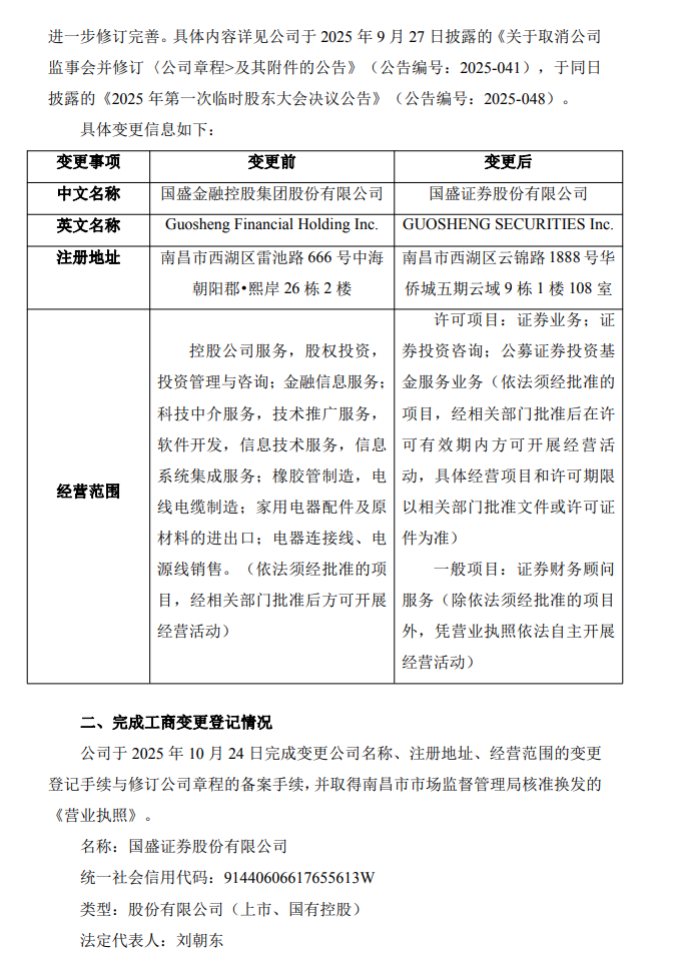
  国盛金控10月26晚间披露公告,公司已于10月24日完成名称、注册地址、经营范围的工商变更登记及《公司章程》修订备案手续,正式更名为“国盛证券股份有限公司”,并取得新《营业执照》,原有的橡胶制造、电线电缆等非金融业务已全部剥离,仅保留证券相关的许可项目与一般项目,业务集中度显著提升。

  据公开信息,国盛证券官网已完成焕新调整,例如Logo由原国盛证券有限责任公司的蓝色标识,变更为原国盛金控的红色标识;官网首页公司名称更新为“国盛证券股份有限公司”,公司简介同步调整,突出“江西省省属唯一证券全牌照企业”的定位;此外,原国盛金控官网已跳转至新国盛证券官网,实现品牌渠道的统一。

  图为国盛证券新官网样式。

  图为国盛金控变更国盛证券的细节展示。

  记者整理并复盘了这次更名以及带来的影响,具体有五大看点。

  一是本次为何变更?核心目的在于通过吸收合并全资子公司“国盛证券有限责任公司”,实现“聚焦主业、优化治理、提升效率”的战略目标。

  国盛证券曾对此有过解释,一方面,国盛证券为江西省省属唯一证券全牌照企业,吸收合并后以“国盛证券”为主体运营,可进一步强化这一身份属性,提升品牌效应;另一方面是为优化管理流程,通过合并减少母公司与子公司间的决策层级,解决“管理决策等流程过多的限制和制约”,进而节约管理成本、提升决策与运营效率。如今来看,“新国盛”的核心优势在于资源整合能力。

  图为国盛证券曾在两年前对更名做出的解释。

  二是国盛金控A股简称即将变化。公司披露,后续将向深交所申请变更公司A股证券简称。

  近年来,已有金融街证券、麦高证券、高盛(中国)证券、国新证券、诚通证券、国投证券、华源证券、天府证券、国泰海通证券、国联民生证券、北京证券等11家券商更名,而国盛证券此次更名工作自2024年初启动至2025年10月落地历时近2年。

  2024年1月30日,国盛金控召开2024年第一次临时股东大会,审议通过《关于公司拟吸收合并全资子公司国盛证券有限责任公司的议案》,明确吸收合并后将注销国盛证券有限责任公司法人资格,公司自身承接其全部业务、资产及负债。今年2月19日,公司中国证监会出具的批复文件,正式核准上述吸收合并事项,并完成业务许可证更新、客户与员工衔接等工作。

  10月24日工商变更的完成,标志着吸收合并的核心法律程序落地,公司聚焦证券主业的战略进入实质运营阶段。

  三是同日披露的2025年三季报显示,公司前三季度营收、净利同比均大幅增长,证券经纪业务为主要增长动力。

  2025年前三季度,国盛证券实现营业收入18.56亿元,同比增长46.84%;实现归属于上市公司股东的净利润2.42亿元,同比增长191.21%,净利增速显著高于营收增速,盈利水平大幅提升。

  公司在三季报中解释,营收增长“主要系本期证券经纪业务收入同比增加所致”。证券经纪业务收入增长通常与市场交易活跃度、客户资产规模提升相关,反映公司证券主业中的基础业务表现亮眼,为整体业绩增长提供支撑。

  整体来看,国盛证券近三年基本面持续回暖,2022年因市场环境承压,营业收入15.46亿元同比下滑24.49%;2023年迅速反弹,营业收入17.13亿元同比增长10.81%;2024年营业收入进一步增至19.07亿元,营业利润、净利润分别同比大增46.44%、56.06%;2025年上半年交出“营业收入10.82亿元(+32.51%)、净利润2.43亿元(+109.92%)”的成绩单。

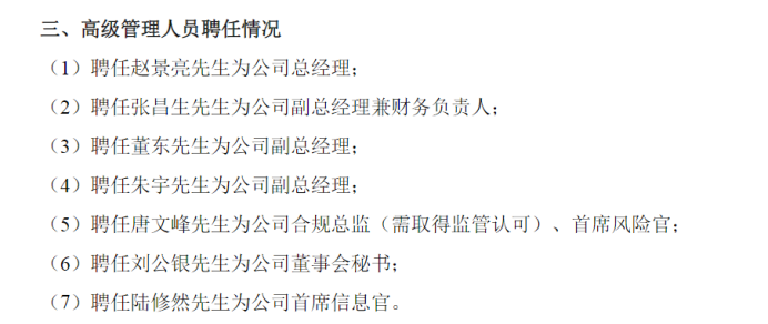
  四是新旧交替平稳过渡,公司新高管团队已经就位。

  不久之前的10月24日,国盛证券刚完成董事会换届选举,并聘任新一届高级管理团队,任期自2025年10月24日起计算,任期三年。有行业观点认为,专业化管理团队有望为公司在财富管理、风险管理等领域带来新动能。截至目前,为推进好新国盛证券的工作,国盛证券招聘不少市场化人才。

  一方面,国盛证券新一届管理团队共7人,涵盖经营管理、财务、合规、信息技术等关键领域,平均拥有超过20年金融行业从业经验。

  最受关注的就是新总经理赵景亮的到岗。财联社已在《国盛证券总经理即将到位,财达证券副总赵景亮担纲,年龄与能力都是硬指标》报道中有过跟踪。履历显示,赵景亮在金融领域深耕多年,工作经验覆盖银行、基金、券商三大金融领域,这与“新国盛”多元化业务布局的需求匹配。

  图为国盛证券新一届高管团队。

  五是行业关注国盛证券财务报表口径调整等事项。

  国盛证券在三季报中特别说明,“因吸收合并国盛证券有限责任公司事项尚未完全完成财务整合,本次季报仍按一般企业财务报表口径披露”;待吸收合并完成后,“将按照财政部关于证券类金融企业的财务报表格式进行披露”。财务报表口径的调整,将影响资产负债结构、利润表项目分类等呈现方式,投资者需关注后续年报中财务数据的口径变化,避免数据对比偏差。

郑重声明:用户在财富号/股吧/博客等社区发表的所有信息(包括但不限于文字、视频、音频、数据及图表)仅代表个人观点,与本网站立场无关,不对您构成任何投资建议,据此操作风险自担。请勿相信代客理财、免费荐股和炒股培训等宣传内容,远离非法证券活动。请勿添加发言用户的手机号码、公众号、微博、微信及QQ等信息,谨防上当受骗!
作者:您目前是匿名发表   登录 | 5秒注册 作者:,欢迎留言 退出发表新主题
温馨提示: 1.根据《证券法》规定,禁止编造、传播虚假信息或者误导性信息,扰乱证券市场;2.用户在本社区发表的所有资料、言论等仅代表个人观点,与本网站立场无关,不对您构成任何投资建议。用户应基于自己的独立判断,自行决定证券投资并承担相应风险。《东方财富社区管理规定》

扫一扫下载APP

扫一扫下载APP
信息网络传播视听节目许可证:0908328号 经营证券期货业务许可证编号:913101046312860336 违法和不良信息举报:021-61278686 举报邮箱:jubao@eastmoney.com
沪ICP证:沪B2-20070217 网站备案号:沪ICP备05006054号-11 沪公网安备 31010402000120号 版权所有:东方财富网 意见与建议:4000300059/952500