中体产业集团被责令改正,责任人被监管谈话
来源:蓝鲸新闻
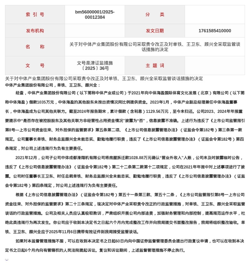
蓝鲸新闻10月28日讯,近日,天津证监局发布决定,剑指对中体产业集团股份有限公司及其相关责任人。
决定内容显示,中体产业集团股份有限公司于2021年向中体海盈国际体育文化发展(北京)有限公司借款1035万元,中体海盈的其他股东未按出资情况同比例提供资金。2023年1月,中体产业副总经理兼任中体海盈董事长,中体海盈成为公司其他关联方。截至2024年报告期末,累计借款(含利息)1129.56万元,至今未归还。公司2023、2024年年报重要提示中“是否存在被控股股东及其他关联方非经营性占用资金情况”披露为“否”,信息披露不准确。
上述行为违反了《上市公司监管指引第8号—上市公司资金往来、对外担保的监管要求》、《上市公司信息披露管理办法》相关规定。公司董事长单铁、财务总监顾兴全未能忠实、勤勉地履行职责,违反了《上市公司信息披露管理办法》相关规定,对公司上述违规行为负有主要责任。
2021年12月,公司子公司中体成都滑翔机有限公司将房屋拆迁款1028.88万元确认“营业外收入”入账,公司未及时披露临时公告,违反了《上市公司信息披露管理办法》相关规定,公司在2021年年报中对上述事项进行了披露。
公司时任董事长王卫东、时任总裁单铁、财务总监顾兴全未能忠实、勤勉地履行职责,违反了《上市公司信息披露管理办法》相关规定,对公司上述违规行为负有主要责任。
根据相关规定,天津证监局决定对中体产业集团采取责令改正的行政监管措施,对单铁、王卫东、顾兴全采取监管谈话的行政监管措施。

郑重声明:用户在财富号/股吧/博客等社区发表的所有信息(包括但不限于文字、视频、音频、数据及图表)仅代表个人观点,与本网站立场无关,不对您构成任何投资建议,据此操作风险自担。请勿相信代客理财、免费荐股和炒股培训等宣传内容,远离非法证券活动。请勿添加发言用户的手机号码、公众号、微博、微信及QQ等信息,谨防上当受骗!
评论该主题
帖子不见了!怎么办?作者:您目前是匿名发表 登录 | 5秒注册 作者:,欢迎留言 退出发表新主题
温馨提示: 1.根据《证券法》规定,禁止编造、传播虚假信息或者误导性信息,扰乱证券市场;2.用户在本社区发表的所有资料、言论等仅代表个人观点,与本网站立场无关,不对您构成任何投资建议。用户应基于自己的独立判断,自行决定证券投资并承担相应风险。《东方财富社区管理规定》