21个涨停 涨了152%!603843 再停牌核查!
来源:每日经济新闻
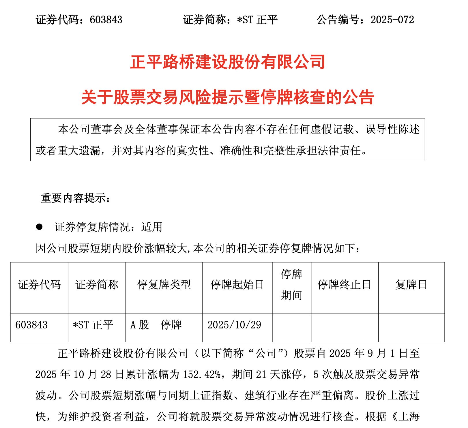
10月28日晚,*ST正平(603843.SH)公告称,公司股票自2025年9月1日至10月28日累计涨幅为152.42%,期间多次触及股票交易异常波动。公司股价短期涨幅与同期上证指数、建筑行业存在严重偏离,可能存在市场情绪过热和非理性炒作情形。公司将自10月29日起停牌核查,预计停牌时间不超过10个交易日。此外,公司2024年年报被出具无法表示意见的审计报告,存在终止上市风险;矿产资源开采能力不足,后续开发进展和收益存在重大不确定性;非经营性资金占用尚未解决;业绩持续亏损。

近段时间,*ST正平股价大幅上涨。自2025年9月1日至2025年10月28日,其间21个交易日涨停,5次触及股票交易异常波动。
此前,*ST正平已经进行了一次停牌核查,并于2025年10月15日披露了核查结果并复牌。*ST正平在公告中表示,经公司自查,公司目前生产经营情况正常,未发生重大变化,未发现其他可能对公司股价产生较大影响的重大事件,不存在应披露而未披露的重大信息。
复牌后,*ST正平股票于10月16日、10月22日、10月23日、10月24日、10月27日、10月28日再次涨停,其间触及一次股票交易异常波动。
最新半年报显示,*ST正平主要从事基础设施建设、文旅+产业综合开发和有色金属矿业。
近年来*ST正平业绩持续亏损。2024年*ST正平实现营业收入13.62亿元,归母净利润-4.84亿元;2025年上半年公司实现营业收入3.44亿元,归母净利润-0.88亿元。
郑重声明:用户在财富号/股吧/博客等社区发表的所有信息(包括但不限于文字、视频、音频、数据及图表)仅代表个人观点,与本网站立场无关,不对您构成任何投资建议,据此操作风险自担。请勿相信代客理财、免费荐股和炒股培训等宣传内容,远离非法证券活动。请勿添加发言用户的手机号码、公众号、微博、微信及QQ等信息,谨防上当受骗!
评论该主题
帖子不见了!怎么办?作者:您目前是匿名发表 登录 | 5秒注册 作者:,欢迎留言 退出发表新主题
温馨提示: 1.根据《证券法》规定,禁止编造、传播虚假信息或者误导性信息,扰乱证券市场;2.用户在本社区发表的所有资料、言论等仅代表个人观点,与本网站立场无关,不对您构成任何投资建议。用户应基于自己的独立判断,自行决定证券投资并承担相应风险。《东方财富社区管理规定》