日前,赤子城科技(09911)创始人刘春河因一封13年前的邮件被告上法庭。早期合作伙伴王平起诉追讨3%股权,涉案价值近5亿港元,同时向港交所举报公司招股书隐瞒股权争议与潜在法律风险。
2025年10月21日,王平在微信朋友圈发文称已经起诉赤子城及其创始人刘春河。

目前,济南市中区法院已正式受理,香港联交所亦启动信息披露调查。这场官司不仅关乎诉讼双方个人清白,也撕开了这家192亿港元市值公司的信任裂缝。
2025年9月19日,赤子城收于13.60港元,创出上市以来新高,市值达到192亿港元。而10月28日,赤子城收报11港元,市值回调至155亿港元。

来源:Choice数据
人情交织:从“大哥”到证婚人
赤子城是一家主打社交与内容应用出海的互联网公司,业务遍及中东、东南亚及拉美市场。
诉讼缘起于2010年。王平创办智明远扬公司,从事IT培训,并为关联游戏企业输送人才。2011年,刘春河加入,任总经理,成为公司首位员工。
两人合作密切。王平多次个人垫资维持运营,公司账目由两人共管。智明远扬培训项目以“赤子城”为名,刘春河亲授课程。他在邮件中频称王平为“大哥”,汇报必言“请指示”。2013年,王平出席刘春河婚礼并担任证婚人,关系亲如兄弟。
彼时,智明远扬开始涉足游戏业务,与关联企业同址办公。刘春河持有另一壳公司——注册资本3万元的联创思壮,后更名为赤子城教育科技(北京)有限公司。
人情与利益纠缠在一起,也为日后分拆埋下最难厘清的隐患。
分拆关键:邮件锁定3%赠与
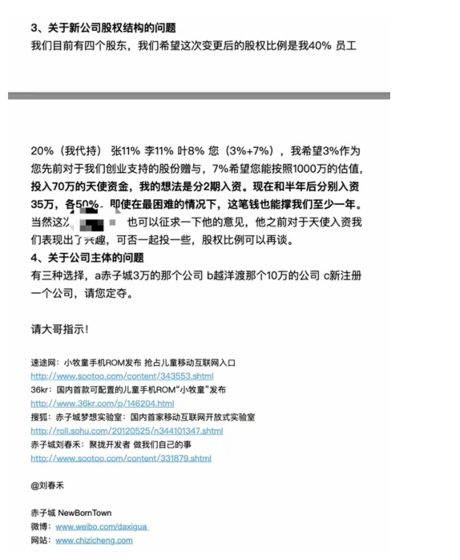
2012年10月,游戏业务分拆启动。刘春河提出三种方案,最终决定以赤子城为承载主体。10月11日,他在邮件中列出股权结构:本人40%、员工20%(代持)、其他三人分别11%、11%、8%,王平为“3%+7%”。邮件明确,“3%作为您对我们创业支持的股份赠与”。

王平出示的2012年10月11日关键邮件
王平拒绝追加70万元换取7%股权,但同意使用赤子城壳公司,并回复:“赠与部分可待主体确定后协议明确。”2013年,赤子城正式独立运营。王平多次催促确权,却被以“公司尚未过生死线”搪塞。
这封邮件成为唯一书面凭证,却始终未转化为协议。合作延续,裂痕也随之潜伏。此后数年,赤子城从教育培训彻底转型为出海社交平台,并获得多轮融资。
IPO后沉默:口头安抚代替行动
2019年12月,赤子城登陆港交所,发行价1.68港元,公开发售超购1441倍。刘春河持股25.33%,为第一大股东。招股书对早期合作及3%赠与只字未提。王平称,上市后再次询问时,刘春河回应:“吃水不忘挖井人,会有妥善安排。”
2020年起,公司通过并购米可世界切入直播赛道;2022年参与蓝城兄弟私有化;2024年收购NBTSocialNetwork。业绩随之起飞:营收从3.9亿元增至50.92亿元,净利润从6841万元升至4.8亿元。
2024年初,两人仍保持联系。微信群中,刘春河称“平哥,你对我的启发太大了”,并将群名改为“兄弟初心”。然而年底,当王平提出资金需求并摊牌要求兑现3%股权或返还117万元投入后,未获任何回应。
从“平哥”到“原告”,仅隔一年。王平的耐心最终耗尽,愤然起诉。
诉讼与举报:双管齐下效力存疑
这场股权纠纷的核心问题,引发了外界对赤子城信息披露合规性的质疑。
据王平主张,赤子城在2019年《招股书》中,既未披露对他的“3%股权承诺”,也未披露其早期117万元的资金投入。更关键的是,公司在上市后也未及时披露这起股权争议。正是基于此,王平向港交所举报赤子城涉嫌隐瞒重大股权争议,违反了信息披露义务。
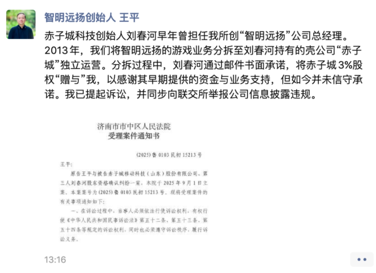
2025年9月1日,济南市中区法院立案,案由为股东资格确认纠纷。王平同时向港交所举报,指赤子城招股书隐瞒股权争议与潜在法律风险。10月25日,港交所确认受理。

法律界对此分歧明显。一方认为邮件属明确赠与,若具约束力,则属有效承诺;另一方指出股权转让须经股东会决议及工商变更,邮件仅为初步意向。13年未履行,诉讼时效成为关键争执点。
王平的代理律师强调,赠与系对早期117万元出资与业务支持的回报,不是白给,是王平前期出资出力、刘春河给股权的双向合同,符合道德义务赠与,不得随意撤销。赤子城方面尚未提交答辩,法院已要求提供2012-2013年股权变更记录及董事会决议。
赤子城未对此事作任何披露或回应。公司正被公众置于放大镜下对照那封13年前的邮件。
早期空白:海外扩张甩不开创始灰影
赤子城自称产品覆盖全球200多个国家,累计用户超13亿。2024年营收50.92亿元,其中社交业务占91%。
公司官网追溯创始时间至2009年,但招股书里程碑自2013年起算。2009-2013年的空白,仅以“刘春河个人开发者阶段”带过。然而业内人士指出,这段时间正是赤子城早期核心产品与技术团队形成的关键阶段。
这段被删减的历史,恰是王平投入与业务分拆的关键期。早期投入117万元、邮件赠与、公司独立运营,均未出现在上市文件中。
上市后,赤子城利润飙升——净利从6841万元至4.8亿元。2025年上半年收入31.81亿元,同比增长40%。TopTop等社交产品在中东爆红,但高速扩张的光环难掩创业起点的灰影。从3万元壳公司到192亿港元市值,公司成长迅猛,而被隐藏的3%“人情股”,至今仍如一根未拔出的钉子。
诉讼中,“3%股份赠与”可能成为决定5亿港元归属的关键。如法院认定有效,赤子城的早期隐瞒将成为合规风险焦点;港交所的调查,也可能牵出招股书披露的真空带。