财联社10月30日讯今日港股医药股呈现明显分化格局。截至发稿,方达控股(01521.HK)、泰格医药(03347.HK)均涨超4%;而药明康德(02359.HK)与药明生物(02269.HK)则承压跌超3%。

消息方面,第十一批国家组织药品集中采购近日在上海正式开标。本次集采共涵盖55个品种,涉及企业超过400家,平均每个品种有14家企业参与竞争。与以往批次相比,本次国采规则得到全面优化,因此行业对本次集采过程、企业体验以及拟中选结果均给予高度关注。
据此前现场报道,在集采常态化的背景下,参与第十一批国采的企业代表表现出更加从容与理性的态度。在拟中选结果公布后,多位企业代表表示结果“符合预期”或“比去年好很多”,反映出企业对集采规则的适应能力增强。
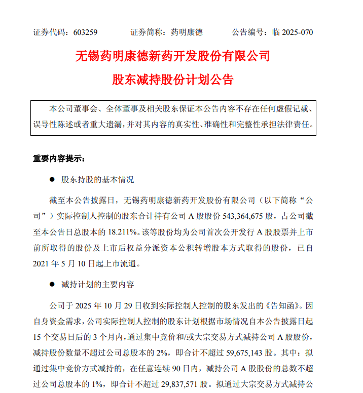
药明康德减持引发市场关注
药明康德和药明生物的表现弱于其他医药股。药明康德在A股发布公告称,实际控制人控制的股东拟减持不超过2%的公司股份。

受此消息影响,截至发稿,药明康德A股已跌超8%,H股也跌超6%。

机构称医药板块估值已呈现显著结构性修复趋势
银河证券指出,医药板块估值经历长期调整后,近期已出现显著的结构性修复态势。然而,公募基金对医药板块的重仓配置比例仍低于历史均值。展望2025年,在政策引导商业保险发展的推动下,支付端有望迎来边际改善,创新药和医疗器械板块将受益。
该机构持续看好医药创新领域,预计下半年创新药的BD活动仍将活跃,叠加全球主要央行降息趋势,有望进一步提振板块估值。此外,二级市场行情回暖有望带动一级市场投融资复苏,CXO及产业链上游景气度预计持续向好。医疗器械板块也已呈现触底回升态势,招投标数据有所好转,叠加以旧换新带来的积压需求逐步释放,行业复苏动能增强。
中信建投认为,当前医药板块估值及机构持仓均处于较低水平,后续需关注基药目录调整与“十五五”规划相关进展。长期来看,中药企业正积极向生物药和化药创新领域转型,中药消费品公司则凭借品牌优势具备延伸发展的潜力。