• 最近访问:
发表于 2025-10-30 23:46:30 股吧网页版
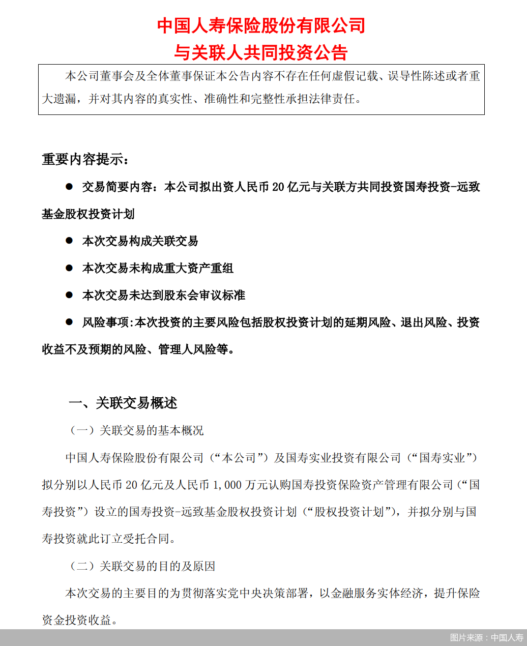
中国人寿:拟出资20亿元投资股权投资计划,主要投资半导体等领域
来源:北京商报

K图 601628_0

  北京商报讯(记者胡永新)10月30日,中国人寿保险股份有限公司发布与关联人共同投资的公告称,公司及国寿实业投资有限公司(以下简称“国寿实业”)拟分别以20亿元及1000万元认购国寿投资保险资产管理有限公司(“国寿投资”)设立的国寿投资—远致基金股权投资计划(“股权投资计划”),并拟分别与国寿投资就此订立受托合同。公司将通过股权投资计划主要投资于半导体、数字能源、智能电动车等相关领域。

图片来源:中国人寿
郑重声明:用户在财富号/股吧/博客等社区发表的所有信息(包括但不限于文字、视频、音频、数据及图表)仅代表个人观点,与本网站立场无关,不对您构成任何投资建议,据此操作风险自担。请勿相信代客理财、免费荐股和炒股培训等宣传内容,远离非法证券活动。请勿添加发言用户的手机号码、公众号、微博、微信及QQ等信息,谨防上当受骗!
作者:您目前是匿名发表   登录 | 5秒注册 作者:,欢迎留言 退出发表新主题
温馨提示: 1.根据《证券法》规定,禁止编造、传播虚假信息或者误导性信息,扰乱证券市场;2.用户在本社区发表的所有资料、言论等仅代表个人观点,与本网站立场无关,不对您构成任何投资建议。用户应基于自己的独立判断,自行决定证券投资并承担相应风险。《东方财富社区管理规定》

扫一扫下载APP

扫一扫下载APP
信息网络传播视听节目许可证:0908328号 经营证券期货业务许可证编号:913101046312860336 违法和不良信息举报:021-61278686 举报邮箱:jubao@eastmoney.com
沪ICP证:沪B2-20070217 网站备案号:沪ICP备05006054号-11 沪公网安备 31010402000120号 版权所有:东方财富网 意见与建议:4000300059/952500