合计被罚超2亿元!5家银行领千万级罚单                                                            
                            来源:中国证券报
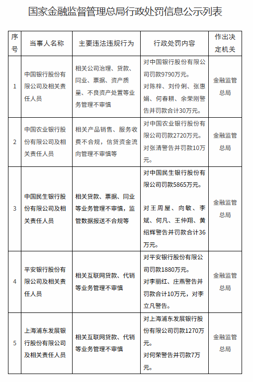
 10月31日,金融监管总局网站披露的行政处罚信息公示列表显示,中国银行、民生银行、农业银行、平安银行、浦发银行5家银行合计被罚款2.1525亿元,多位相关责任人员被处以警告或罚款。
从公布的处罚信息来看,5家银行违法违规行为涉及多个业务领域,包括不良资产处置、产品销售、贷款业务管理、监管数据报送等。

来源:金融监管总局网站
据金融监管总局披露,因相关公司治理、贷款、同业、票据、资产质量、不良资产处置等业务管理不审慎,中国银行被金融监管总局罚款9790万元,相关责任人员陈梓、刘伶俐、张惠娟、何春耕、余荣刚被警告并罚款合计30万元。
民生银行被罚款5865万元,主要涉及相关贷款、票据、同业等业务管理不审慎,监管数据报送不合规等违法违规行为,王周屋、向敏、李斌、何凡、王仲翔、黄绍辉6位相关责任人员被警告并罚款合计36万元。
其余3家银行罚款金额均不超过3000万元。
其中,农业银行因相关产品销售、服务收费不合规,信贷资金流向管理不审慎等,被金融监管总局罚款2720万元,相关责任人员张清被予以警告并罚款10万元。
因相关互联网贷款、代销等业务管理不审慎,平安银行被金融监管总局罚款1880万元,两位相关责任人员李丽红、庄燕被警告并罚款合计10万元,1位相关责任人员李立凡被予以警告。
此外,浦发银行因相关互联网贷款、代销等业务管理不审慎,被罚款1270万元,1位相关责任人员何荣被警告并罚款7万元。
在9月底的“高质量完成‘十四五’规划”系列主题新闻发布会上,金融监管总局局长李云泽表示,“十四五”期间,金融监管总局聚焦影响金融稳定的“关键事”、造成重大金融风险的“关键人”、破坏市场秩序的“关键行为”,果断出手,形成震慑,真正做到“长牙带刺”、有棱有角。
                            郑重声明:用户在财富号/股吧/博客等社区发表的所有信息(包括但不限于文字、视频、音频、数据及图表)仅代表个人观点,与本网站立场无关,不对您构成任何投资建议,据此操作风险自担。请勿相信代客理财、免费荐股和炒股培训等宣传内容,远离非法证券活动。请勿添加发言用户的手机号码、公众号、微博、微信及QQ等信息,谨防上当受骗!
                        
                    评论该主题
 帖子不见了!怎么办?作者:您目前是匿名发表   登录 | 5秒注册 作者:,欢迎留言 退出发表新主题
                
            温馨提示: 1.根据《证券法》规定,禁止编造、传播虚假信息或者误导性信息,扰乱证券市场;2.用户在本社区发表的所有资料、言论等仅代表个人观点,与本网站立场无关,不对您构成任何投资建议。用户应基于自己的独立判断,自行决定证券投资并承担相应风险。《东方财富社区管理规定》
        
                 
    