有人还记得那句“吃了忘不了,记忆会更好”的广告语吗?

图片来源:视频截图
对于不少80后、90后而言,“忘不了”牌脑营养补品是学生时代书桌上的记忆,也代表着那时父母对自己的期盼。而今,这个昔日知名品牌的缔造者——禹王生物营养有限公司(以下简称“禹王生物”),正以“全球最大食品级精制鱼油供应商”的全新身份,站在港交所的门前。
10月20日,禹王生物首次向港交所递交招股书,拟在主板上市,联席保荐人为招银国际、建银国际。
当年那个直接面向消费者、靠广告打响知名度的品牌商,早已悄然转型,隐身于众多国际大牌身后,成为幕后的超级代工厂。但其招股书揭示的,却是一条既闪耀着“隐形冠军”光芒,又布满毛利率下滑、渠道依赖与品牌乏力等暗礁的资本航路。
从明星产品到幕后代工,两代人不同的经营方针
禹王生物的故事,要从“中国大豆”品牌提出者刘锡潜讲起。
公开资料显示,刘锡潜在1951年出生于山东省禹城市。1979年,一则报道引起了他的注意,其内容是吉林省某学院发明了一种用高温脱脂豆粕制作的植物蛋白肉,这种植物蛋白肉的营养和口感跟肉差不多。在那个物资匮乏的年代,刘锡潜认为这个产品很符合当时的人民生活需要,于是他创办了禹城县城关镇蛋白质厂。这正是禹王集团非转基因大豆产业链的前身。
1994年,国外开始规模化种植转基因大豆。在国际市场的冲击下,中国大豆产业遭受重创。在中国大豆产业的危机关头,刘锡潜提出必须打造中国非转基因大豆品牌。为此,他带领团队研发出了新型低温豆粕,这使国内大豆蛋白加工企业产品品质大大提高,达到了出口水平。
同样在1994年,刘锡潜敏锐地捕捉到健康产业的潜力。他于1989年成立的禹城县制药厂,与美国天然药物公司合资成立山东禹王制药有限公司(以下简称禹王制药),并以该公司开展食品级鱼油的业务运营,初代明星产品“忘不了”牌3A脑营养胶丸也就此诞生。

刘锡潜,图片来源:禹王集团官网截图
凭借对“健脑益智”需求的精准定位和强势的电视广告营销,“忘不了”迅速风靡全国。
2000年,禹王制药成为国内首家获批生产DHA(二十二碳六烯酸)和EPA(二十碳五烯酸)标准品的企业。
进入21世纪,公司的舵盘也开始逐步向年轻人交接。2015年前后,刘锡潜之子刘汝萃接手其事业。与父辈不同,拥有更全球化视野的刘汝萃,选择了一条“闷声发大财”的路径:将战略重心转向代工业务。这一转型随后被证明是成功的,凭借产能和成本优势,禹王制药接下了大量国际膳食补充剂品牌的订单。
2022年、2023年、2024年以及2025年上半年(以下简称报告期),公司分别实现营业收入约5.34亿元、6.61亿元、8.32亿元以及3.43亿元,分别实现净利润约6729.7万元、1.02亿元、1.25亿元以及2276.4万元。

禹王生物主要财务资料
以2024年全球食品级精制鱼油及其制品销量计,禹王生物是全球最大的食品级精制鱼油供应商,全球市场份额达到8.1%。2022年至2024年,公司是中国最大的鱼油软胶囊制造商。
招股书显示,禹王制药已于2014年变为内资企业,并于2018年改制为有限责任公司。禹王集团官网显示,除禹王制药外,禹王集团还通过山东禹王生态食业有限公司开展上文提到的非转基因大豆全产业链业务,通过山东禹王营养生物科技有限公司开展销售业务,以及通过山东国晶新材料有限公司等公司开展新材料业务。
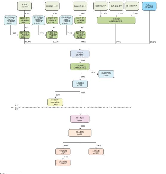
为了登陆资本市场,禹王制药在今年完成了一系列精密操作。2025年4月22日,禹王生物在开曼群岛注册成立,为一家获豁免有限责任公司。通过系列重组,禹王制药及其子公司注入禹王生物(参考下图)。

禹王制药等已置入禹王生物(禹王生物即图中的“本公司”)
值得一提的是,禹王生物在8月引入了Bayland Health旗下的Velantra作为战略投资者,Bayland Health为美国最大的健康营养公司之一。
命悬“鱼”线的供应链,失落的“忘不了”
“全球最大”的光环,似乎并不能掩盖禹王生物商业模式的一些软肋。
成本结构便是其中一项软肋。2022年至2025年上半年,公司原材料成本占销售成本的比重始终在86%以上。而其核心原料毛鱼油,主要从秘鲁进口,供应链极易受到厄尔尼诺现象、秘鲁捕鱼配额政策等因素扰动,存在价格波动风险。
比如在2025年上半年——也就是在禹王生物递表前夕,毛鱼油价格就在经历“过山车”的下坡阶段(如上图)。毛鱼油此时价格已经明显下滑,这直接导致禹王生物陷入“高价采购,平价出售”的窘境。其核心业务精制鱼油的毛利率从2024年上半年的24.7%跌至2025年上半年的8.3%。
在销售端,为快速打开国际市场,禹王生物依赖第三方贸易商销售其产品。报告期内,通过贸易公司产生的销售收入在总收入中始终占比超过50%。
这种模式是一柄双刃剑。它让禹王生物迅速做大了营收,但也让出了定价权和主导地位。2025年上半年,其来自前五大客户的销售收入占其总销售额的比例升至22.7%,其中最大的一家贸易商贡献了公司8.7%的营收。但如果客户采购意愿下降,也会成为禹王生物产品降价的原因之一。今年上半年,公司鱼油软胶囊的平均售价就从去年同期的每百万粒15.5万元降至2025年上半年的9.9万元。
昔日的“忘不了”已成为一代人的回忆,禹王生物试图在新时代重塑自有品牌。但在2025年上半年,其通过线上自营店及药房直接面向消费者获得的销售收入仅为900万元,占当期总收入的2.7%。10月31日,《每日经济新闻》记者查询发现,“忘不了”天猫旗舰店有不到2.51万个粉丝,相比起来,一些知名品牌的天猫旗舰店则有数百万粉丝。公司旗下另一品牌“小禹甄纯”的淘宝企业店仅有76个粉丝。
此番奔赴港交所,禹王生物意在募资以补短板。根据招股书,募集资金将用于:建设海外生产设施,通过新建及并购扩充国内产能;建设高纯度鱼油新生产线,商业化其鱼油纯化技术;在美国和中国市场推广品牌。
此次赴港上市,对于禹王生物而言,更像是一场更为严苛大考的开始。它需要向市场证明,自己不仅能做好一个幕后的超级供应商,更能构建起一条兼具成本韧性、渠道自主性和品牌影响力的坚固护城河。从这个角度看,“鱼油大王”全新的创业故事,才刚刚翻开序章。
 
    