本周市场情况
一级市场:
据新华财经统计,本周(10月27日至31日)共发行21笔中资离岸债券,其中包括3笔人民币债券、16笔美元债券、1笔港币债券、1笔欧元债券。发行规模分别为72.5亿人民币、47.05亿美元、1亿港币、0.25亿欧元。本周发行方式为直接发行的债券共19只,担保发行的债券共 1只,维好协议+担保发行的债券共1只。
在离岸人民币债券领域,本周人民币企业债单笔最大发行规模为50亿元人民币,由美团发行。本周人民币债券发行最高票息6.9%,由潍坊市海洋投资集团有限公司发行。
在中资美元债券市场,本周美元企业债单笔最大发行规模30亿美元,由亚洲开发银行发行。本周最高美元债发行票息 6%,由中泰金融国际有限公司发行。
二级速览:
本周中资美元债收益率多数下跌。截至北京时间10月31日18时,Markit iBoxx 中资美元债综合指数下跌0.11%,报251.13;投资级美元债指数周度下跌0.12%,报243.57;高收益美元债指数周度上行0.05%,报246.01。本周,地产美元债指数周度下跌0.21%,报186.96;城投美元债指数周度上涨0.04%,报152.91;金融美元债指数周度下跌0.04%,报290.65。
基准利差:
截至北京时间10月31日18时,中美10年期基准国债利差扩大至228.87bp,较前一周扩大13.88bp。

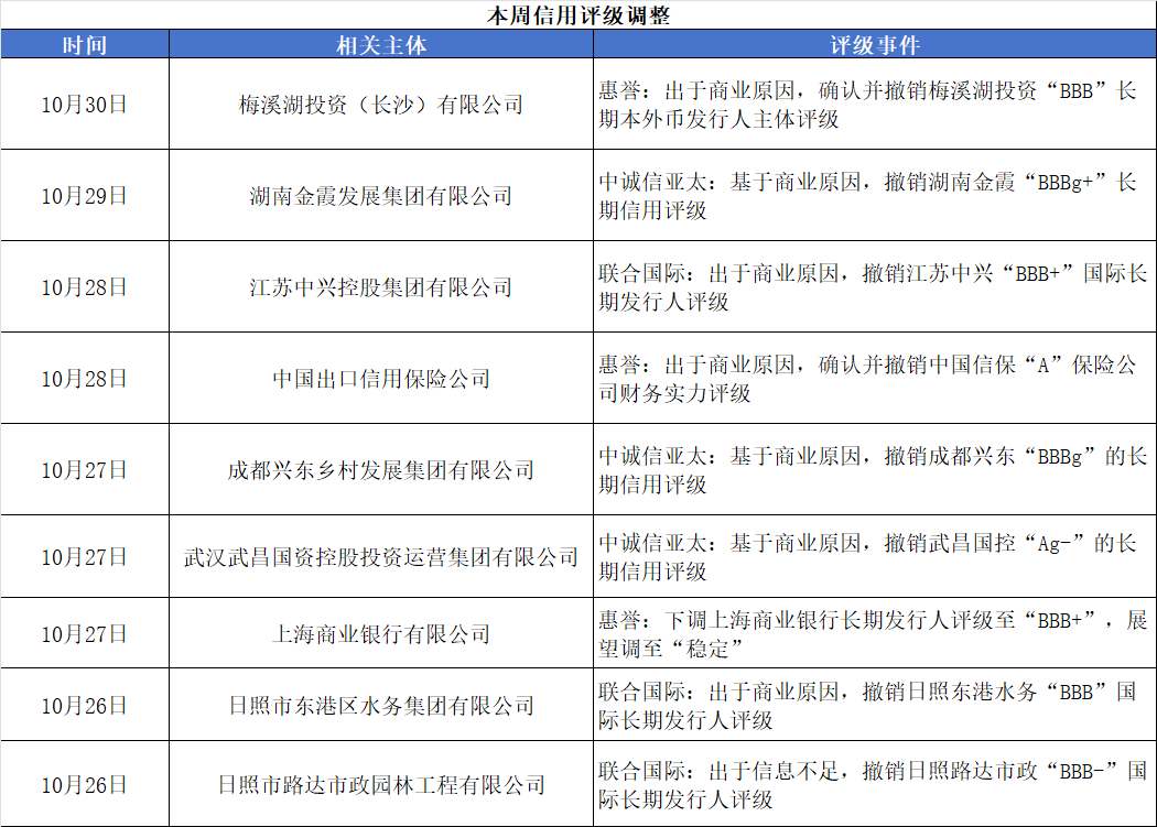
评级异动:

违约与展期: 无
本周市场要闻
国内要闻:
1. 央行宣布将恢复公开市场国债买卖
10月27日,2025金融街论坛年会开幕。中国人民银行行长潘功胜出席开幕式并表示,去年,人民银行落实中央金融工作会议部署,在二级市场开始国债买卖操作。实践中,人民银行根据基础货币投放需要,兼顾债券市场供求和收益率曲线形态变化等情况,灵活开展国债买卖双向操作,保障货币政策顺畅传导和金融市场平稳运行。今年初,考虑到债券市场供求不平衡压力较大、市场风险有所累积,人民银行暂停了国债买卖。目前,债市整体运行良好,人民银行将恢复公开市场国债买卖操作。
2.央行:截至9月末境外机构在中国债券市场的托管余额3.8万亿元
10月31日,央行披露9月份金融市场运行情况显示,9月份,债券市场共发行各类债券81027.8亿元。截至9月末,境外机构在中国债券市场的托管余额3.8万亿元,占中国债券市场托管余额的比重为2%。
3.巴克莱将“入局”熊猫债市场
10月29日,英国巴克莱银行宣布计划11月5日(按起息日计算)在中国银行间债券市场首次发行“熊猫债”,预计募集资金总额不超过40亿元人民币。这标志着又一家全球系统重要性银行(G-SIB)登陆中国债券市场。
海外要闻:
1.欧洲央行继续维持三大利率不变
当地时间10月30日,欧洲央行在货币政策会议上宣布,将存款机制利率维持在2%不变,主要再融资利率维持在2.15%,边际贷款利率维持在2.40%。这已是该行连续第三次按兵不动。上一次降息是在今年6月,当时欧元区通胀率降至2%的目标水平。
2.美联储再次降息25个基点
美国联邦储备委员会29日结束为期两天的货币政策会议,宣布将联邦基金利率目标区间下调25个基点到3.75%至4.00%之间。这是美联储继9月17日降息25个基点后再次降息,也是自2024年9月以来第五次降息。
离岸债预警:
1.泛海控股:因信披违规被罚400万元,相关责任人受罚
10月31日晚间,泛海控股发布公告,公司因未及时披露2022年至2023年未能清偿到期债务的情况,违反《证券法》相关规定,被北京证监局处以400万元罚款。时任董事长栾先舟、总裁刘国升等高管也因未勤勉尽责受到警告及罚款。
2. 东风集团股份:“25东风K1”债务承继安排议案未获通过
10月31日,东风汽车集团股份有限公司公告,“25东风K1”持有人会议已召开,议案1:《关于东风汽车集团股份有限公司实施吸收合并及“25东风K1”债务承继安排的议案》表决结果为不通过。
3.天津银行:前三季度净利润35.27亿元,同比增5.47%
10月31日,天津银行发布公告称,2025年前三季度,该行实现营业收入人民币129.39亿元,较上年同期增长人民币0.62亿元,增幅0.48%;实现利润总额人民币39.70亿元,较上年同期增长人民币1.32亿元,增幅3.44%;实现净利润人民币35.27亿元,较上年同期增长人民币1.83亿元,增幅5.47%。实现每股收益人民币0.57元,较上年同期增长3.64%。
4.TCL科技:拟于境外发行20亿元人民币或等额美元债券
10月30日晚,TCL科技发布公告称,拟通过境外全资子公司TCL Technology Capital Limited在境外发行总额不超过20亿人民币(含20亿人民币)或等值其他币种的境外债券,发行币种为美元或人民币,期限不超过5年,面向境外合格机构投资者,拟采用固定利率发行。募集资金用于一般公司经营用途及现有债务置换等。公司为本次债券发行提供担保。