红星资本局11月1日消息,昨晚,寒武纪(688256.SH)公告称,公司近日收到了原副总经理兼首席技术官(CTO)梁军提起的劳动争议诉讼。梁军起诉要求确认与公司自2017年10月18日至2022年2月10日期间存在劳动关系,并要求公司赔偿股权激励损失42.87亿元。

目前案件已获法院立案受理,公司收到法院送达的起诉状副本,尚未开庭审理。
寒武纪表示,本劳动争议诉讼案件处于法院受理送达阶段、尚未开庭审理,案由为劳动争议纠纷,涉案金额仅为梁军起诉状所载诉讼请求的金额,不代表法院最终审理结果。
这起天价索赔案,源于寒武纪与梁军之间早已开始的另一场股权回购诉讼。
根据公告,梁军自2022年初离职后,公司依据其本人签署的《持股计划》已执行回购安排,但梁军拒绝配合办理回购手续。于是,寒武纪的股权激励相关主体于2023年先行起诉梁军(下称“回购案件”),要求其配合办理股权回购手续,该“回购案件”目前正在等待法院判决。
原副总经理兼CTO索赔股权激励损失
涉案金额近43亿元
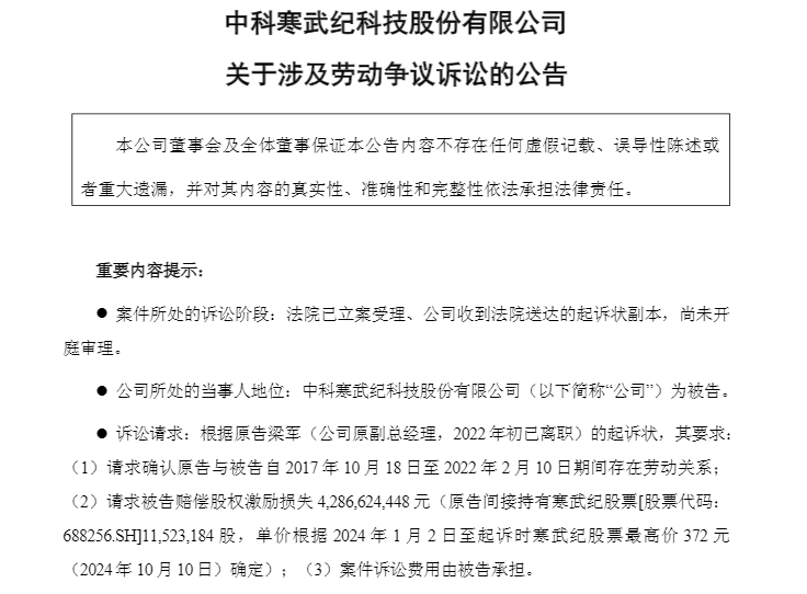
寒武纪10月31日晚间披露的《关于涉及劳动争议诉讼的公告》,详细列出了原CTO梁军的诉讼请求。
一是请求确认原告(梁军)与被告(寒武纪)自2017年10月18日至2022年2月10日期间存在劳动关系;二是请求被告赔偿股权激励损失,金额高达42.87亿元。

公告显示,2017年7月31日,被告寒武纪向原告梁军发出《入职意向书》,双方协商原告于2017年11月30日之前入职被告处,并约定了原告年薪、股权授予等内容。原告自入职被告后担任首席技术官岗位,并获得被告股权激励。寒武纪在2020年7月20日在科创板成功上市,原告梁军间接持有被告股票1152.3184万股。
梁军称,2022年2月10日,被告未履行《入职意向书》的约定,且未按照劳动合同约定提供劳动条件,原告被迫解除劳动合同;2024年1月2日,其间接持有的寒武纪股票解禁。原告曾提出减持申请,被告不配合减持。
梁军要求索赔的42.866亿元的股权激励损失的单价根据是据2024年1月2日至起诉时寒武纪股票最高价372元(2024年10月10日)确定。
对此,寒武纪表示,在梁军离职前,其并未直接持有公司股份。
据介绍,2019年,梁军与其他参与公司持股计划的主体共同签署了《持股计划》。本次诉讼,梁军诉讼请求中提及的“股权激励”,对应公司股东暨员工持股平台北京艾溪科技中心(有限合伙)的出资额25067.4元,以及员工持股平台天津玄算九号企业管理合伙企业(有限合伙)的出资额27574.1元。
寒武纪称,《持股计划》明确约定,持股主体在持股权益不得被处分的期间内离职的,触发回购条件,其持有的持股权益应按约定被回购。
寒武纪:股权激励相关主体已起诉梁军
请求判令梁军配合完成回购
值得注意的是,在31日晚的公告中,寒武纪同时披露了公司相关主体起诉梁军的“回购案件”的进展。
两起案件的标的,指向的是同一笔股权,但双方对其价值的认定却“天壤之别”。
寒武纪称,梁军因与公司存在分歧,于2022年2月10日通知公司解除劳动合同。因梁军离职时间处于其持有的持股权益不得被处分的期间,其在员工持股平台的出资额及对应的持股权益被要求按照《持股计划》约定转让给指定的股权激励相关主体。
此前,梁军自公司离职后,公司依据其本人签署的《持股计划》已执行回购安排,但梁军拒绝配合办理回购手续。公司股权激励相关主体已于2023年起诉梁军,请求人民法院判令梁军配合完成回购所涉工商变更登记,回购案件已开庭审理,正在等待法院判决中。
公司委托的律师经分析认为,梁军于2022年初自公司离职,离职时间处于持股权益不得被处分的期间,依据梁军本人签署的公司《持股计划》的约定,梁军持有的持股权益应按照约定的程序和价格被回购,梁军现起诉要求赔偿“股权激励损失”,与其已签署的《持股计划》的约定不符。
换言之,寒武纪的诉求是,公司认为梁军离职已触发《持股计划》中的回购条款,因此他必须按约5.26万元加利息的价格,将这笔股权还给公司。但对于寒武纪要求的回购,梁军显然并不认同,他在起诉公司时主张,这笔股权应被视为其劳动报酬的一部分。
对于此次劳动争议诉讼对公司的影响,寒武纪表示,因回购案件正在等待法院判决,同时本次诉讼仅收到法院送达的起诉状副本、尚未开庭审理,公司预计本次诉讼事项对公司本期利润没有影响,对期后利润的影响尚需依据前述案件的法院生效裁判结果进一步评估。
寒武纪表示,公司收到法院相关材料后已聘请律师团队对梁军诉讼请求进行全面分析、论证,公司将积极应诉、答辩,全力应对离职高管对公司的不当诉求,全力维护公司及投资者的合法权益。
数度对簿公堂
梁军曾两次败诉
红星资本局注意到,这起天价索赔案并非双方首次对簿公堂。
公告显示,梁军自离职后,因持股权益被依约回购,曾先后提起两起诉讼,一起在人民法院,一起在仲裁机构。最终,这两起案件均驳回了梁军的请求,且裁判文书已发生法律效力。
相关案件具体为,梁军先后在人民法院及仲裁机构提起诉讼,要求确认其签署的员工持股平台天津玄算九号企业管理合伙企业(有限合伙)最新一版《合伙协议书》中的仲裁条款不成立,以及要求撤销其签署的员工持股平台北京艾溪科技中心(有限合伙)最新一版《合伙协议书》。
人民法院及仲裁机构经审理认为,梁军承认该等文件上的签名均为其本人签字,梁军提出的请求缺乏事实及法律依据,两案均驳回了梁军的请求,裁判文书已发生法律效力。
此外,关于梁军在本次诉讼起诉状中提及的《入职意向书》里股权激励的约定,生效仲裁裁决书认定,不论《入职意向书》自身应作何种解释,双方均可合意进行变更,梁军在签署《持股计划》时已经了解其基本内容,并同意根据该内容来确定自己接受股权激励的具体条件,应受其后续签署的相关文件的约束。
公开资料显示,梁军现年49岁,为中国科学技术大学通信与信息系统硕士。2000年至2003年,梁军就职于华为技术有限公司北京研究所,任工程师;2003年至2017年,就职于华为技术有限公司基础业务部、深圳市海思半导体有限公司,历任高级工程师、高级技术专家等;2017年至2022年,任寒武纪副总经理兼首席技术官(CTO)。
在寒武纪任职期间,梁军曾主导推出了寒武纪首颗7nm训练芯片,梁军还曾在接受媒体采访时表示他对寒武纪的发展做出了重要贡献。
关于梁军的离职,寒武纪方面后来曾回应称,分歧主要集中在公司未来发展方面,公司希望“聚焦产品广泛落地以及抢抓机遇期,而梁军想在技术方面进行更多投入和钻研”。
如今,离职之后的梁军也已经另起炉灶。2024年8月,梁军正式出任上海昉擎科技有限公司(下称“昉擎科技”)的CEO,一个月后,他成为昉擎科技的法定代表人。
昉擎科技成立于2022年9月(梁军离职寒武纪后不久),业务方向是专注于“上下文相关”与“上下文无关”解耦的分布式计算架构研发,目标是为客户提供AI计算产品与服务。2025年7月30日,昉擎科技宣布完成了总计数亿元的天使轮融资,领投方包括小米战略投资部、蔚来资本和上海临港科创投。
综合自财联社、澎湃新闻、公开资料