作为华润置地的主要发债平台,华润置地控股有限公司(以下简称“华润置地控股”)近日完成核心高管调整:徐荣正式出任董事长,并与新任财务总监赵伟组成新的管理团队。北京商报记者注意到,近一年来华润置地核心管理层已完成多轮更替。具体来看,2024年12月,徐荣获委任为华润置地总裁;2025年2月,张鑫接替徐荣出任华润置地控股总经理;2025年9月,郭世清因工作安排辞任华润置地执行董事、首席财务官等职务,赵伟与郝忠明同步接任上市公司相关职务。
此次境内发债平台换帅,正值华润置地面临业绩增长压力的关键时期。尽管2024年公司营收达2787.99亿元,同比增长11%,销售额行业排名升至第三,但其盈利能力呈现疲软态势,股东应占溢利降至255.77亿元,为近五年最低。2025年上半年,增长放缓趋势依旧,股东应占溢利同比下降18.45%。

管理层新阵确立
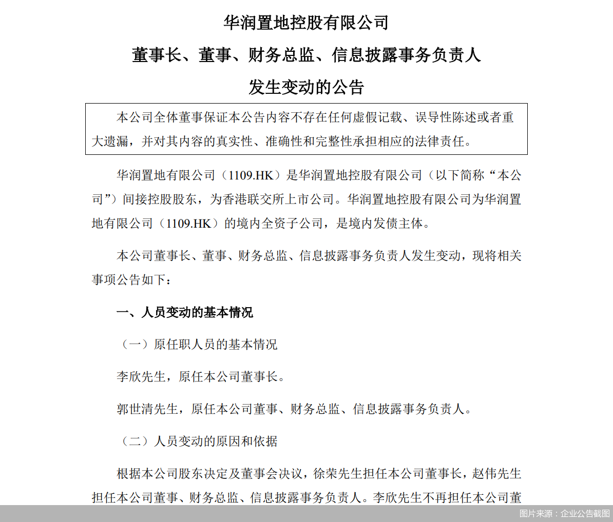
根据华润置地控股公告及相关披露信息,经公司股东决定及董事会审议通过,公司核心管理层已完成重要调整:徐荣获任董事长,赵伟获任董事、财务总监及信息披露事务负责人。李欣不再担任董事长,郭世清不再担任董事、财务总监及信息披露事务负责人。
从履历来看,近一年间徐荣已历经三次重要职务变动:2023年1月加入华润置地并出任副总裁;2024年10月获任执行董事及执行委员会成员;2024年12月被任命为总裁及可持续发展委员会成员;2025年2月卸任华润置地控股总经理。
中国城市房地产研究院院长谢逸枫指出,当前央国企体系内的岗位调整属于常规人事轮换,一方面为保障人才梯队衔接,实现团队新老交替;另一方面也为应对市场变化,助力企业落实战略目标。
华润置地控股方面表示,此次变动属日常经营中的正常管理层调整,不会对公司治理、生产经营及偿债能力产生不利影响。
值得注意的是,此次人事调整并非孤立事件,华润置地核心管理层一年多来经过多轮更迭。2025年2月,张鑫接任华润置地控股总经理;2025年9月,郭世清因工作安排辞任执行董事、执行委员会成员、首席财务官、董事会秘书及授权代表等职务,郝忠明获任执行董事及执行委员会成员,赵伟则接任执行董事、执行委员会成员、首席财务官、董事会秘书及授权代表。
上海易居房地产研究院副院长严跃进表示,调整优化核心岗位配置与权责,有助于提升管理协同能力和资源整合效率,既推动集团战略落地,也契合央国企改革对组织协同与决策精准性的要求。
“增收不增利”困局待解
从行业环境与企业经营现实来看,房企的人事调整亦是对经营压力的主动应对。财报数据显示,2024年华润置地实现营业收入2787.99亿元,创近五年新高,同比增长11.01%,且营收已连续三年保持增长,业务规模持续扩大。
然而,“增收不增利”已成为华润置地当前发展的核心挑战。2024年,华润置地股东应占溢利为255.77亿元,同比下滑18.45%,不仅与营收增长态势脱节,也降至近五年最低水平,盈利端承压明显。
严跃进分析指出,若经营效益持续下滑,不仅会削弱企业核心竞争力,还可能引发信用评级下调,进而推高融资成本、压缩融资空间。通过优化管理层以提升效益,可避免陷入“效益下滑—评级下调—融资受阻”的恶性循环,保障企业稳定发展。
从华润置地控股新任财务总监赵伟的履历来看,他于2003年加入华润体系,曾历任华润啤酒(天津)有限公司、华润医药商业集团有限公司等华润系企业的财务关键岗位,拥有超过20年的跨板块财务管理经验。
严跃进认为,徐荣与赵伟的搭配预示着企业后续融资动作或将进一步加码。在当前融资环境宽松、央国企信用优势受投资者关注的背景下,强化财务团队有望拓宽融资渠道、降低成本,为业务发展提供资金支持。