“十五五” 规划作为国民经济与产业发展的重要指南,其政策导向既是产业升级的 “指挥棒”,也会对资本市场产生重要影响。本次“十五五”规划释放了哪些政策信号?在以往的五年规划期间,A股市场又呈现出怎样的表现特征?
“十五五”规划释放的政策信号
“十五五”时期(2026-2030年)被定位为全面发力、夯实基础的关键五年。规划在延续“十四五”政策框架的基础上,结合新的形势变化作出重要调整。
规划提出“战略机遇和风险挑战并存”的新判断,意味着政策取向上将更加积极主动。对外方面,通过深入参与全球治理,塑造有利国际环境;对内则以自身增长的确定性应对外部不确定性,强化经济增长诉求,提升全要素生产率和居民消费率。
为增强大国博弈中的综合竞争力与安全水平,规划将建设现代化产业体系、发展新质生产力置于更加突出的位置。具体推进中,兼顾“拓展优势”与“补强短板”。一方面,推动传统产业“提质升级”,以稳住基本盘;另一方面,分类推进新兴产业,包括新能源、新材料、航空航天、低空经济等战略性新兴产业,以及量子科技、生物制造、氢能、核聚变、脑机接口、具身智能、第六代移动通信等未来产业。在关键核心技术上,聚焦集成电路、工业母机、高端仪器、基础软件、先进材料、生物制造等环节强化原始创新与攻关突破。
针对“有效需求不足”的挑战,规划强调通过结构调整,做好内循环。政策重点在于提升居民消费率:一是提升消费能力,优化初次分配,“提高劳动报酬在初次分配中的比重”。二是释放消费潜力,提升消费倾向,大力破除服务消费限制、取消针对汽车、住房等领域的不合理消费限制、鼓励创新消费场景。同时,投资端也将更聚焦于服务经济转型。
在制度保障方面,对内则是通过破除阻碍全国统一大市场建设的堵点,以反内卷措施提升经济效率。对外则通过扩大自主制度性开放,维护多边贸易体制,共建“一带一路”、推动出口结构转向等方式,扩展外部需求。
五年规划下的市场特征
以往五年规划期间,资本市场有怎样的表现?通过梳理“十五”到“十四五”的数据,可以看到,从“十五”计划(2001年)至今,中国资本市场呈现出规模与质量的协同发展。上证指数在每个五年规划周期中的低点逐步抬高,年化波动率整体收窄,彰显市场稳定性在持续增强。此外,A股平均总市值与日均成交额也在稳步增长,表明市场容量与流动性不断提升。

来源:万得,淡水泉投资。截至2025年10月24日。
五年规划的日历效应
五年规划的发布对A股市场存在一定的日历效应。五年规划的发布分为三个关键节点:中央全会闭幕后的会议通稿、数日后发布的五年规划建议,以及次年两会期间正式发布的五年规划纲要。若以五年规划建议和纲要的发布作为事件日,并统计万得全A指数在事件窗口期(前后5、10、15个交易日)内的表现,从市场过往走势看,政策出台对市场往往具有短期驱动效应,可能源于市场对政策细则的积极反应。


风险揭示:过往业绩不预示未来表现,市场有风险,投资需谨慎。来源:万得,中国政府网,淡水泉投资。截至2025年10月24日。
产业政策叠加基本面支撑的板块表现更持续
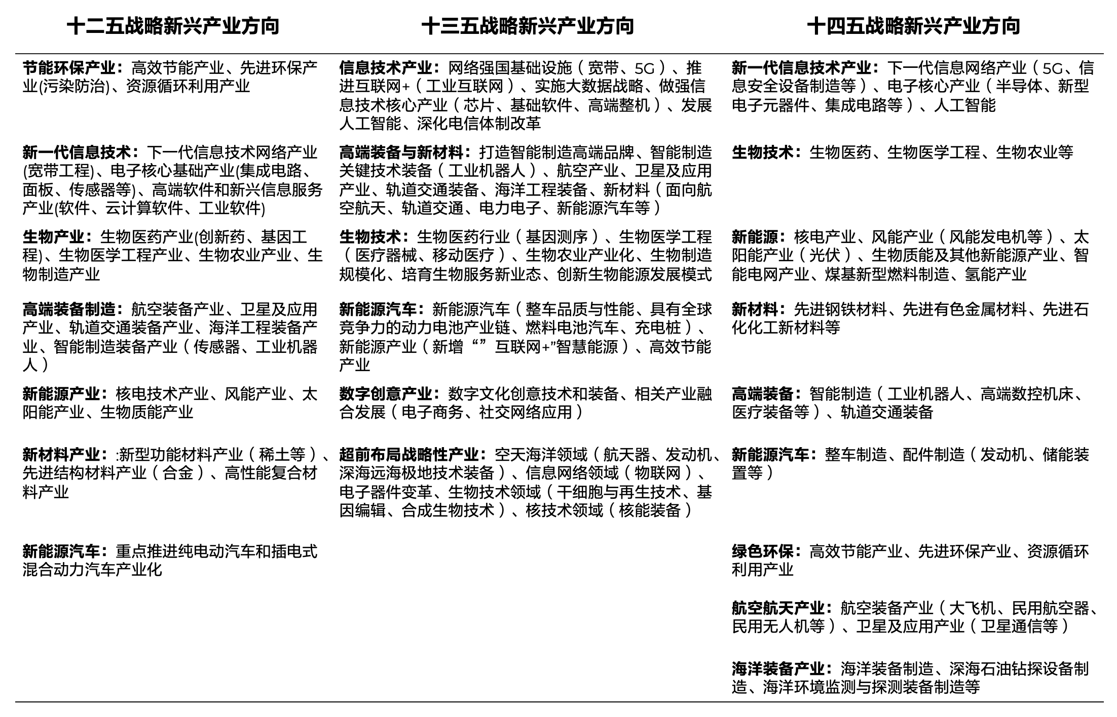
从行业角度来看,“十二五”至“十四五”规划所提及的新兴产业在市场中又有哪些表现呢?通过梳理三个规划期内相关新兴产业的市场表现可以发现,各行业表现存在一定差异。

来源:中国政府网,广发证券,淡水泉投资。内容来自“十二五”国家战略性新兴产业发展规划,“十三五”国家战略性新兴产业发展规划,"十四五"纲要与战略性新兴产业分类目录。
从市场表现看,仅有部分板块能够跑赢万得全A指数,例如“十二五”的环保、“十三五”的芯片、“十四五”的新能源等。其背后的原因在于,这些板块不仅受益于政策推动,更关键的是其本身正处在技术突破或产品需求爆发的产业周期中。政策更多是扮演“加速器”的角色,放大了内在的成长趋势。

风险揭示:过往业绩不预示未来表现,市场有风险,投资需谨慎。来源:万得,广发证券,淡水泉投资。数据自2010年10月27日至2015年12月29日。以“十二五”建议稿出台时间为基准标准化。

风险揭示:过往业绩不预示未来表现,市场有风险,投资需谨慎。来源:万得,广发证券,淡水泉投资。数据自2015年11月3日至2019年3月31日。以“十三五”建议稿出台时间为基准标准化。

风险揭示:过往业绩不预示未来表现,市场有风险,投资需谨慎。来源:万得,广发证券,淡水泉投资。数据自2020年11月3日至2024年3月31日。以“十四五”建议稿出台时间为基准标准化。
“十五五”作为对产业中长期的发展蓝图,其政策引领将对产业转型升级产生积极影响。但在投资中,更重要的是评估、验证微观基本面变化能否与宏观信号形成共振。
(本文不构成淡水泉关于任何证券或投资工具的投资意见或建议,市场有风险,投资须谨慎)