红星资本局11月3日消息,泉果基金创始人王国斌突然离世。

图片来源:泉果基金官网
据证券时报报道,公司稍晚一些将发布相关公告。
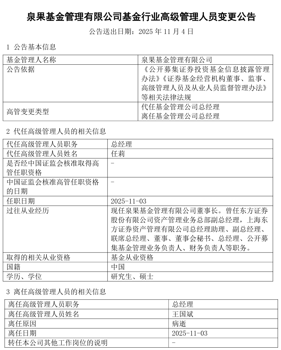
泉果基金官网3日发布《泉果基金管理有限公司基金行业高级管理人员变更公告》,显示王国斌病逝,董事长任莉代任总经理。

资料显示,王国斌,出生于1968年,北京大学硕士,中欧国际工商学院EMBA,拥有27年证券从业经验。他是东方红资产管理创始人,打造了国内首家券商系资产管理公司,并带领公司获得业内首张券商资管公募牌照。2007年被评为“上海十大杰出青年”。2022年出版个人首部著作《投资中国》。
官网资料显示,泉果基金成立于2022年2月8日,也是2022年唯一获批的一家“个人系”公募。这家自然人持股的全国性公募基金管理公司,发起股东包括王国斌、任莉、姜荷泽、李云亮等,注册资本为人民币1亿元,总部位于上海。
从公司股权结构来看,王国斌、任莉均持有泉果基金35%股权,姜荷泽、李云亮分别持有7.04%、3%股权,上海泉至清企业管理中心(有限合伙)、上海泉至澈企业管理中心(有限合伙)、上海泉至澄企业管理中心(有限合伙)、上海果至行企业管理中心(有限合伙)这四家公司则均持有泉果基金4.99%股权。

Wind数据显示,截至2025年9月30日,泉果基金在管资产规模合计为237.87亿元,旗下基金数量共6只。其中混合型基金规模为237.25亿元,债券型基金规模为0.63亿元。基金经理共五位,分别为赵诣、刚登峰、钱思佳、戴骏、孙伟。
公开信息显示,3月20日,泉果基金召开2025年春季策略会上,泉果基金创始人王国斌、泉果旭源基金经理赵诣等分享了最新观点。
王国斌认为,中国资产近期的强劲表现主要得益于人工智能等领域的创新优势,在多个高端制造和前沿领域,中国已经取得了全球性的竞争优势。尽管长期面临人口老龄化压力,但未来10年,中国仍将受益于工程师红利与完整的产业链优势,人工智能等新技术的发展不仅不会导致就业危机,反而会创造新的就业机会。