泉果基金创始人王国斌病逝 总经理由董事长任莉代任
来源:深圳商报·读创
深圳商报·读创客户端记者詹钰叶

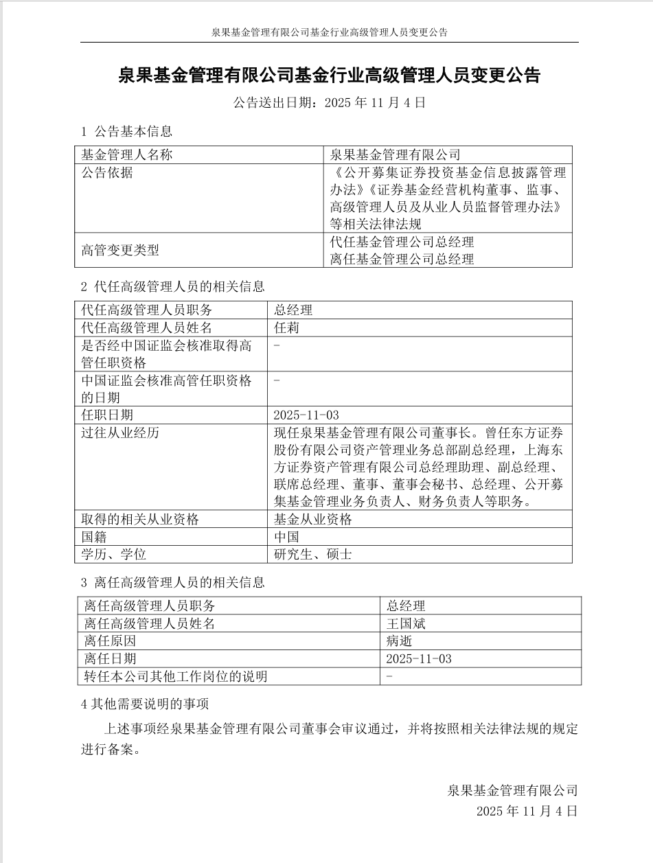
11月3日下午,泉果基金发布公告称,公司创始人王国斌病逝。目前泉果基金官网已变为灰色。目前总经理一职由公司董事长任莉代任。

根据公司当日发布的高级管理人员变更公告,公司总经理王国斌因病逝离任,董事长任莉代任总经理一职。
在今年三月的泉果基金2025年春季策略会上,鲜少公开露面的泉果基金创始人王国斌也罕见亮相并分享了他最新投资观点。他指出,当前市场需关注技术迭代与消费升级的双重驱动,同时需警惕短期噪音对长期判断的干扰。他提到,中国经济的底层韧性来源于完整的产业链与持续的技术创新,而政策定力则为市场提供了托底支撑。经济越复杂,国家的经济韧性和增长潜力越强。中国拥有完整的产业链和强大的供应链,这为制造业的组装和融合创新提供了基础。他还提到,中国在海权和空权时代的竞争力不断提升,民营企业的发展显示出强大的市场适应能力。
他在策略会上还呼吁,投资者要以深度研究为基础,在不确定性中挖掘确定性,关注那些能够抵御未来不确定性的企业,中国经济正在孕育新的发展周期,要对未来的市场充满信心。
据公开信息,东方红资产管理公司由王国斌在2005年创立,于2010年获得业内首张券商资管公募牌照,是国内首家券商系资产管理公司。2022年2月,王国斌联合创立泉果基金,并担任创始人及总经理;发起股东还包括任莉、姜荷泽、李云亮等,是当年唯一获批的一家“个人系”公募。
郑重声明:用户在财富号/股吧/博客等社区发表的所有信息(包括但不限于文字、视频、音频、数据及图表)仅代表个人观点,与本网站立场无关,不对您构成任何投资建议,据此操作风险自担。请勿相信代客理财、免费荐股和炒股培训等宣传内容,远离非法证券活动。请勿添加发言用户的手机号码、公众号、微博、微信及QQ等信息,谨防上当受骗!
评论该主题
帖子不见了!怎么办?作者:您目前是匿名发表 登录 | 5秒注册 作者:,欢迎留言 退出发表新主题
温馨提示: 1.根据《证券法》规定,禁止编造、传播虚假信息或者误导性信息,扰乱证券市场;2.用户在本社区发表的所有资料、言论等仅代表个人观点,与本网站立场无关,不对您构成任何投资建议。用户应基于自己的独立判断,自行决定证券投资并承担相应风险。《东方财富社区管理规定》