
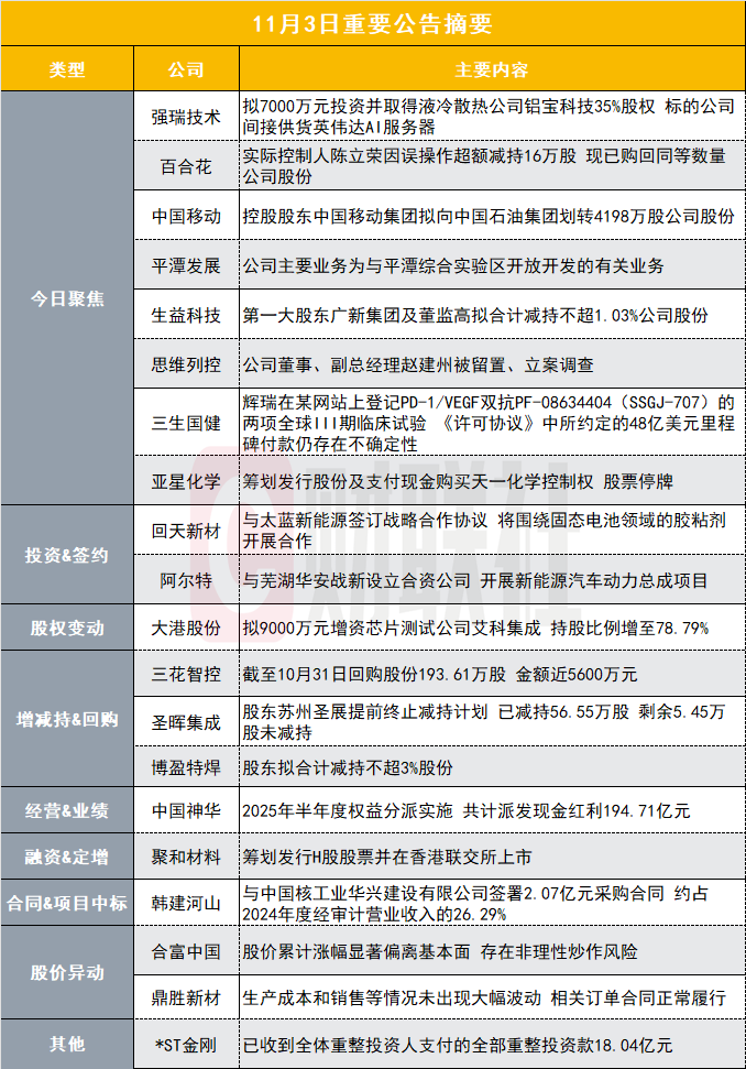
今日聚焦
【强瑞技术:拟7000万元投资并取得液冷散热公司铝宝科技35%股权标的公司间接供货英伟达AI服务器】
强瑞技术(301128.SZ)公告称,公司拟使用自有资金7000万元对东莞市铝宝金属科技有限公司进行投资,其中4000万元用于增资,取得其20%股权;另3000万元用于受让原股东持有的15%股权,共计取得铝宝科技35%股权。标的公司主要从事算力领域的铝合金精密结构件的研发、生产和销售,产品主要配套用于AI服务器、显卡(GPU)、新能源汽车电子、PC服务器等领域的散热模组之中,起到支撑和散热的作用。2025年以来,标的公司收入结构中,AI服务器专用散热模组精密结构件的收入占比最高,约为40%,该等产品最终主要应用于英伟达AI服务器的液冷散热模组之中,部分用于谷歌等的AI服务器散热模组。
【两连板百合花:实际控制人陈立荣因误操作超额减持16万股现已购回同等数量公司股份】
百合花(603823.SH)发布股票交易异常波动公告,经核实,截止2025年10月31日,实控人陈立荣通过集中竞价交易方式已减持306万股,公司本次股票异常波动期间,陈立荣于2025年10月31日因误操作通过集中竞价交易方式减持33.94万股,导致实际减持数量超过其减持计划16万股,涉及交易金额为256.48万元(16.03元/股);为纠正前述误操作,陈立荣已于2025年11月3日通过二级市场购回同等数量(16万股)公司股份,涉及交易金额为273.92万元(17.12元/股)。
【中国移动:控股股东中国移动集团拟向中国石油集团划转4198万股公司股份】
中国移动(600941.SH)公告称,公司控股股东中国移动集团拟通过国有股份划转方式,将其持有的公司4198.13万股A股股份(占公司总股数的0.19%)划转给中国石油天然气集团有限公司。小财注:截至三季度末,中国移动集团合计持有中国移动149.32亿股股份,约占公司已发行股份总数的69.05%,其中直接持有公司4236.7万股A股股份,通过中国移动香港(BVI)有限公司间接持有公司148.9亿股香港普通股股份。值得注意的是,中国石油9月2日公告,中国石油集团拟通过国有股份划转方式将其持有的5.41亿股中国石油A股股份划转给中国移动通信集团有限公司。
【12天9板平潭发展:公司主要业务为与平潭综合实验区开放开发的有关业务】
平潭发展(000592.SZ)公告称,公司股票连续8个交易日收盘价格涨幅偏离值累计超过100%,属于股票交易严重异常波动情形。公司主要业务为造林营林、林木产品加工与销售、贸易业务、与平潭综合实验区开放开发的有关业务。目前公司的生产经营正常,经营情况及内外部经营环境未发生重大变化。
【生益科技第一大股东广新集团及董监高拟合计减持不超1.03%公司股份】
生益科技(600183.SH)公告称,持股5%以上股东广新集团因自身经营需要,计划在2025年11月26日至2026年2月25日期间,通过集中竞价或大宗交易方式减持不超过2,429.12万股,占公司总股本比例不超过1.000%;董事长陈仁喜因个人资金需求,计划通过集中竞价方式减持不超过63.66万股,占公司总股本比例不超过0.0262%;总会计师林道焕因个人资金需求,计划通过集中竞价方式减持不超过15.00万股,占公司总股本比例不超过0.0062%。小财注:截至三季度末,广新集团位列生益科技第一大股东,直接持股5.92亿股,占公司总股本的24.38%。二级市场上,生益科技自4月9日低点迄今股价累计最大涨幅达259%。
【思维列控:公司董事、副总经理赵建州被留置、立案调查】
思维列控(603508.SH)公告称,公司于2025年11月3日收到公司董事、副总经理赵建州家属通知,赵建州于同日收到由天津市滨海新区监察委员会签发的关于其被留置、立案调查的通知书。截至公告披露日,公司及子公司未收到相关机关的通知,也未被要求协助调查。公司其他董事、监事和高级管理人员均正常履职,生产经营秩序正常。公司将持续关注后续进展,并及时履行信息披露义务。
【回天新材:与太蓝新能源签订战略合作协议将围绕固态电池领域的胶粘剂开展合作】
回天新材(300041.SZ)公告称,公司与重庆太蓝新能源有限公司签订《战略合作协议》,双方拟在固态电池及关键材料领域开展战略合作。固态电池在离子导电率、固固界面及粉末状正负极粘接方面的特殊要求,为胶粘剂创造了更多应用场景,同时也提出了更高技术挑战。依托乙方在电池胶粘剂领域的技术积累,甲乙双方将围绕固态电池领域的胶粘剂开展合作,联合攻关关键技术课题。太蓝新能源是集固态电池研发、制造、销售于一体的国家高新技术企业,多年来深耕固态电池及关键材料领域,现已拥有超过800件固态电池相关专利,核心技术与关键工艺设备实现自主可控。
【博盈特焊:股东拟合计减持不超3%股份】
博盈特焊(301468.SZ)公告称,合计持股5%以上股东前海股权投资基金(有限合伙)与中原前海股权投资基金(有限合伙)计划合计减持不超过390.34万股,占公司总股本的3%,减持方式为集中竞价和大宗交易,减持原因为自身经营需要,减持期间为公告披露之日起15个交易日后的2个月内。
【三花智控:截至10月31日回购股份193.61万股金额近5600万元】
三花智控(002050.SZ)公告称,截至2025年10月31日,公司通过股票回购专用证券账户以集中竞价交易方式回购公司股份193.61万股,占公司总股本的0.0460%,最高成交价为47.00元/股,最低成交价为22.69元/股,成交总金额为5598.33万元(不含交易费用)。本次回购符合公司既定的回购方案。小财注:三花智控10月17日公告,公司拟将回购股份价格上限从35.75元/股调整为60元/股,并延长回购实施期限至2026年2月28日。
【中国神华:2025年半年度权益分派实施共计派发现金红利194.71亿元】
中国神华(601088.SH)公告称,公司2025年半年度利润分配方案已获股东会审议通过,将以总股本198.69亿股为基数,每股派发现金红利人民币0.98元(含税),共计派发现金红利人民币194.71亿元(含税)。其中,A股股本164.91亿股,派发A股现金红利人民币161.61亿元(含税)。股权登记日为2025年11月7日,现金红利发放日为2025年11月10日。
【三生国健:辉瑞在某网站上登记PD-1/VEGF双抗PF-08634404(SSGJ-707)的两项全球III期临床试验 《许可协议》中所约定的48亿美元里程碑付款仍存在不确定性】
三生国健(688336.SH)发布异动公告,公司及三生制药和沈阳三生共同授予被许可方辉瑞公司在许可区域及领域的独家开发、生产和商业化许可产品707项目(即同时靶向PD-1和VEGF的双特异性抗体产品)的权利。对于被许可方支付给许可方的所有款项将在公司和沈阳三生之间分配。《许可协议》于2025年7月24日正式生效。2025年10月30日,辉瑞在ClinicalTrials.gov网站上登记了PD-1/VEGF双抗PF-08634404(SSGJ-707)的两项全球III期临床试验。鉴于《许可协议》中所约定的里程碑付款需要满足一系列特定条件,其最终付款尚存在不确定性,敬请广大投资者注意投资风险。
【亚星化学:筹划发行股份及支付现金购买天一化学控制权股票停牌】
亚星化学(600319.SH)公告称,公司正在筹划以发行股份及支付现金的方式购买山东天一化学股份有限公司控制权,或同步收购其他股东所持标的公司股份。本次交易预计构成重大资产重组。公司股票自2025年11月4日开市起停牌,预计停牌时间不超过10个交易日。
【圣晖集成股东苏州圣展提前终止减持计划已减持56.55万股剩余5.45万股未减持】
圣晖集成(603163.SH)公告称,股东苏州圣展原计划减持公司股份不超过62万股,不超过公司总股本的0.62%。苏州圣展自2025年10月20日至2025年10月31日期间通过集中竞价方式共计减持公司股份56.55万股,占公司股份总数的0.5655%,剩余5.45万股未减持。苏州圣展决定提前终止本次减持计划。本次减持完成后,苏州圣展持有公司股票131.48万股,占公司目前总股本比例1.31475%。
【韩建河山:与中国核工业华兴建设有限公司签署2.07亿元采购合同约占2024年度经审计营业收入的26.29%】
韩建河山(603616.SH)公告称,公司与中国核工业华兴建设有限公司签署钢筋混凝土排水管采购合同,合同总金额2.07亿元(含税),约占公司2024年度经审计营业收入的26.29%。产品为钢筋混凝土排水管,用于徐圩陆域取排水项目。
投资&签约
【阿尔特:与芜湖华安战新设立合资公司开展新能源汽车动力总成项目】
阿尔特(300825.SZ)公告称,公司与芜湖华安战新签订《合资协议书》,共同出资67,151.00万元设立合资公司阿尔特新能源动力总成(繁昌)有限公司,其中阿尔特以全资子公司四川阿尔特新能源汽车有限公司100%股权和相关技术作价60,151.00万元,占注册资本的89.5757%;芜湖华安战新以货币方式出资7,000.00万元,占注册资本的10.4243%。该投资有助于延伸公司在汽车核心动力系统的业务深度,增强综合竞争力,并为公司“技术+供应链”出海战略提供支撑。
股权变动
【大港股份:拟9000万元增资芯片测试公司艾科集成持股比例增至78.79%】
大港股份(002077.SZ)公告称,公司全资子公司上海旻艾拟使用自有资金9000万元增资艾科集成,认缴新增注册资本3715.26万元,增资完成后,艾科集成注册资本增至4715.26万元,上海旻艾持股比例增至78.79%,艾科集成成为上海旻艾控股子公司并纳入公司合并报表范围。增资资金主要用于购置高算力和高可靠性芯片测试设备,扩充产能。艾科集成主营集成电路测试业务,与公司全资子公司上海旻艾主业一致。艾科集成为江苏艾科全资子公司,属于江苏艾科旗下唯一的集成电路测试业务经营主体。
【格林美:拟2.8亿元转让格林循环材料100%股权】
格林美(002340.SZ)公告称,公司控股子公司江西格林循环产业股份有限公司与河南循环科技产业集团有限公司签署协议,将其持有的江西格林循环材料有限公司100%股权转让给河南循环集团,转让款为2.8亿元,债权转让价款为6.82亿元。此次股权转让旨在优化公司再生资源资产,发展关键金属资源回收业务,预计可实现投资收益约1000万元。转让完成后,公司将不再持有江西格林循环材料有限公司股权,该孙公司将不再纳入公司合并报表范围。
【宝兰德:控股股东易存道拟协议转让7.50%公司股份给天阳科技】
宝兰德(688058.SH)公告称,公司控股股东、实际控制人易存道拟以协议转让方式将其持有的5,830,000股公司股份(占公司总股本的7.50%)转让给天阳科技,转让价格为26.56元/股,总价款为1.55亿元。转让完成后,易存道仍持有公司27.79%股份,天阳科技将持有公司7.50%股份。此次协议转让不涉及公司控制权变更,不会对公司治理结构和持续经营产生重大影响。
增减持&回购
【佰维存储:10月份累计回购股份41万股占总股本0.09%】
佰维存储(688525.SH)公告称,公司于2025年8月8日和9月5日审议通过回购股份方案2025年10月,公司通过集中竞价交易方式已累计回购公司股份411,239股,占公司总股本的0.09%,回购均价97.24元/股,成交金额3999万元。公司将继续严格按照相关规定执行回购计划。
融资&定增
【聚和材料:筹划发行H股股票并在香港联交所上市】
聚和材料(688503.SH)公告称,为推进全球化发展战略及海外业务布局,提升品牌影响力与核心竞争力,公司正在筹划发行境外股份(H股)并在香港联合交易所有限公司上市事宜。
合同&项目中标
【凯伦股份:控股子公司与成都京东方签订1.98亿元设备采购合同】
凯伦股份(300715.SZ)公告称,公司控股子公司苏州佳智彩光电科技有限公司与成都京东方显示技术有限公司签订了《设备采购合同》,合同含税总金额为1.98亿元。
股价异动
【合富中国:股价累计涨幅显著偏离基本面存在非理性炒作风险】
合富中国(603122.SH)公告称,公司股价自2025年10月28日至11月3日连续5个交易日以涨停价收盘,累计涨幅达61.23%,明显高于同期行业及上证指数涨幅,且显著偏离公司基本面,存在市场情绪过热、非理性炒作风险,随时存在快速下跌风险。此外,公司最新市盈率水平显著高于同行业上市公司水平,存在股价严重偏离同行业上市公司合理估值的风险。同时,公司业绩下滑,出现亏损,第三季度归属上市公司股东的净利润为-504.79万元,较上年同期下降225.26%。公司提醒投资者关注经营业绩风险,勿受市场情绪过热影响,理性决策,审慎投资,注意交易风险。
【鼎胜新材:生产成本和销售等情况未出现大幅波动相关订单合同正常履行】
鼎胜新材(603876.SH)公告称,经公司自查,生产成本和销售等情况未出现大幅波动,内部生产经营秩序正常,相关订单合同正常履行,市场环境、行业政策未发生重大调整。公司目前生产经营活动正常。公司不存在应披露而未披露的重大事项。公司未涉及市场热点概念,董事、高级管理人员等在股票交易异常波动期间未买卖公司股票。
【2连板利通电子:公司目前经营状况正常不存在应披露而未披露的重大事项】
利通电子(603629.SH)发布异动公告,经公司自查,公司目前经营状况正常,公司主营业务为算力云服务,应用于液晶电视等液晶显示领域的精密金属结构件、电子元器件的设计、生产、销售,主营未发生变化,公司内外部经营环境或行业政策未发生重大变化,公司不存在影响公司股票交易价格异常波动的重大事项,公司不存在应披露而未披露的重大信息。
其他
【ST张家界:法院裁定受理公司重整并叠加实施退市风险警示】
ST张家界(000430.SZ)公告称,公司于2025年11月3日收到湖南省张家界市中级人民法院送达的《民事裁定书》和《决定书》,法院裁定受理公司的重整申请。根据《上市规则》,公司股票将于11月4日停牌一天,自11月5日起被实施退市风险警示,股票简称改为“*ST张股”,日涨跌幅限制为5%。公司存在因重整失败而被宣告破产的风险,进而面临终止上市的风险。
【*ST金刚:已收到全体重整投资人支付的全部重整投资款18.04亿元】
*ST金刚(300093.SZ)公告称,公司已收到管理人账户收到全体重整投资人支付的全部重整投资款,合计金额18.04亿元。法院已裁定批准重整计划,公司重整计划进入执行阶段。若公司2025年度经审计的财务会计报告出现相关财务指标触及《上市规则》第10.3.11条的相关规定,公司股票将被终止上市。
【长春高新:子公司GenSci134注射液境内生产药品注册临床试验申请获得批准】
长春高新(000661.SZ)公告称,子公司金赛药业GenSci134注射液的境内生产药品注册临床试验申请获国家药监局批准,拟用于特发性身材矮小(ISS)治疗。该产品已获批开展用于成人生长激素缺乏症的临床试验,并已获得儿童生长缓慢(PGHD)的境内生产药品注册临床试验申请批准。如临床试验进展顺利,将有利于公司拓宽业务结构、优化产品结构。医药产品具有高科技、高风险、高附加值的特点,药品前期研发及产品从研制到投产周期长、环节多,存在不确定性。
【海联讯:公司股票拟自11月5日起停牌直至收购选择权申报期结束后复牌】
海联讯(300277.SZ)公告称,公司股票拟自2025年11月5日开市起停牌,直至收购选择权申报期结束并履行相关信息披露义务后复牌。本公司异议股东收购请求权股权登记日为2025年11月4日。海联讯异议股东在本次海联讯换股吸收合并股东会股权登记日之后发生股票卖出行为(包括但不限于被司法强制扣划等)的,享有收购请求权的股份数量相应减少;海联讯异议股东在本次海联讯换股吸收合并股东会股权登记日之后发生股票买入行为的,享有收购请求权的股份数量不增加,该等股份不享有收购请求权。
【海南海药:子公司获得富马酸伏诺拉生片药品注册批件】
海南海药(000566.SZ)公告称,全资子公司海口市制药厂有限公司近日获得国家药品监督管理局核准签发的化学药品“富马酸伏诺拉生片”的《药品注册证书》。该药品适用于反流性食管炎,与适当的抗生素联用以根除幽门螺杆菌。这是首个应用于中国RE患者的P-CAB,具有“首剂全效”+“持久抑酸”的临床特点。