• 最近访问:
发表于 2025-11-03 22:37:20 股吧网页版
57岁王国斌因病逝离任泉果基金总经理,董事长任莉代为履职
来源:澎湃新闻

  泉果基金管理有限公司(简称“泉果基金”)创始人、总经理王国斌,因病医治无效,于2025年11月3日不幸逝世,享年57岁。

  泉果基金于11月3日16:02发布讣告称,对王国斌为公司创建和发展所做出的巨大努力和卓越贡献由衷感谢,对他的离世表示沉痛哀悼。

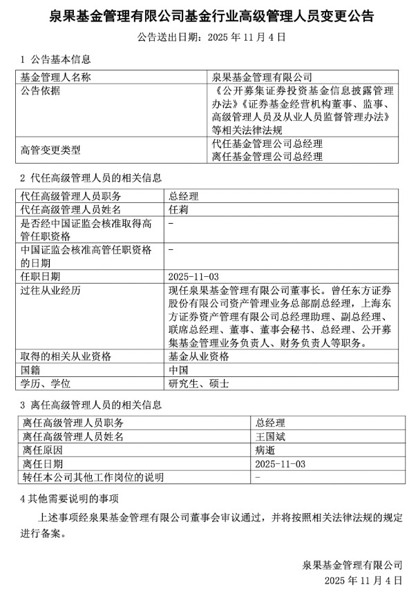
  11月3日,泉果基金公告称,王国斌因病逝离任,公司董事长任莉代任总经理职位,变动日期为2025年11月3日。

  澎湃新闻记者注意到,泉果基金官网已变黑白,而任莉的微信头像也已变成黑白的泉果基金logo。

  被业内誉为“企业家型投资人”

  王国斌在国内二级市场里拥有很多名号,如国内资本市场入行最早的一批投资老将,国内率先提出并引领价值投资的理念、“企业家型投资者人”等,被业内视为A股最成功的价值投资者,其建立的价值投资体系与框架影响了业内一批知名基金经理。他在证券市场从业超过三十年,系东方红资产管理创始人、首任董事长,君和资本联合创始人。

  公开资料显示,王国斌,1968年2月生,浙江金华人,中共党员,上海市人大代表。

  1986年,王国斌考入北京大学化学系,后转入社会学系,本科毕业后在北京大学光华管理学院攻读硕士,拥有中欧国际工商学院EMBA,拥有30年证券从业经验,具备投行、一级和二级市场复合投资经历。

  早年,王国斌曾任职于中经开证券总部交易部,担任总经理助理;后历任东方证券证券投资业务总部总经理、东方证券副总裁等职务。2005年,王国斌创立东方红资产管理,并带领公司于2010年获得业内首张券商资管公募牌照,成为国内首家券商系资产管理公司。2007年,时任东方证券副总裁、年仅39岁的王国斌被评为第十四届“上海十大杰出青年”。

  作为国内证券市场入行最早的资深专业人士之一,王国斌在国内最早提出并引领价值投资理念,他提出的“幸运的行业+能干的企业+合理的价格”的选股思路对行业投研体系产生了深远影响。“东方红”系列产品长期业绩优异,声名鹊起,并跻身一流资产管理机构,王国斌也被公认为行业威望最高的人之一。

  2016年,王国斌离开东证资管,结束在东方证券18年的投资生涯。同年,王国斌联合数位有着多年企业经营实践经验的合伙人创立私募股权投资基金管理机构——君和资本。在君和资本任职期间重点覆盖医疗健康、先进制造、TMT、大消费等行业领域。君和资本出资人以大型产业集团、地方国企、金融机构为主,参与了多家上市公司的IPO,均获得了显著的长期收益。

  2019年至2022年期间,王国斌担任国家制造业转型升级基金投委会委员。

  始终积极地看待中国发展

  2022年2月,王国斌怀揣“投资中国”之心,作为主要股东之一于2022年创办了泉果基金,始终积极地看待中国发展,坚定地相信中国资本市场和资产管理行业的未来。

  同月,王国斌首部著作《投资中国》出版,书中总结其投资理念及企业经营心得。

  官网资料显示,泉果基金成立于2022年2月8日,也是2022年唯一获批的一家“个人系”公募。这家自然人持股的全国性公募基金管理公司,发起股东包括王国斌、任莉、姜荷泽、李云亮等,注册资本为人民币1亿元,总部位于上海。

  从公司股权结构来看,王国斌、任莉均持有泉果基金35%股权,姜荷泽、李云亮分别持有7.04%、3%股权,上海泉至清企业管理中心(有限合伙)、上海泉至澈企业管理中心(有限合伙)、上海泉至澄企业管理中心(有限合伙)、上海果至行企业管理中心(有限合伙)这四家公司则均持有泉果基金4.99%股权。

  Wind数据显示,截至2025年9月30日,泉果基金在管资产规模合计为237.87亿元,旗下基金数量共6只。其中混合型基金规模为237.25亿元,债券型基金规模为0.63亿元。基金经理共五位,分别为赵诣、刚登峰、钱思佳、戴骏、孙伟。

  从泉果基金的微信公众号上不难发现,王国斌的产业“朋友圈”遍及传媒、医学、航空航天、宏观经济、智能汽车、量子力学、区块链、ESG投资等各领域。

  2025年3月,在泉果基金春季策略会上,王国斌表示,中国只要保持市场化竞争的土壤,加上知识经济和数字经济的发展,就有能力去培养出自己的企业。互联网在中国的发展就是一个例证,AI的发展也会带来新的经济增长动能。这些创新都会逐渐地推动中国经济的转型,促进大家信心的修复。

  “中国经济正孕育着新的发展周期,不管从政策的角度,从企业基本面的角度,我们对今年的市场都可以充满信心。”王国斌彼时称。

  泉果基金在11月3日发布的讣告中进一步表示,“做资产管理是受人之托,守住‘忠信’是我们的本分,也是我们的承诺。”泉果基金所有员工将继续秉承王国斌的思想和精神,寻清泉,种良木,以投资者长期价值最大化为宗旨,力争交付投资硕果。

郑重声明:用户在财富号/股吧/博客等社区发表的所有信息(包括但不限于文字、视频、音频、数据及图表)仅代表个人观点,与本网站立场无关,不对您构成任何投资建议,据此操作风险自担。请勿相信代客理财、免费荐股和炒股培训等宣传内容,远离非法证券活动。请勿添加发言用户的手机号码、公众号、微博、微信及QQ等信息,谨防上当受骗!
作者:您目前是匿名发表   登录 | 5秒注册 作者:,欢迎留言 退出发表新主题
温馨提示: 1.根据《证券法》规定,禁止编造、传播虚假信息或者误导性信息,扰乱证券市场;2.用户在本社区发表的所有资料、言论等仅代表个人观点,与本网站立场无关,不对您构成任何投资建议。用户应基于自己的独立判断,自行决定证券投资并承担相应风险。《东方财富社区管理规定》

扫一扫下载APP

扫一扫下载APP
信息网络传播视听节目许可证:0908328号 经营证券期货业务许可证编号:913101046312860336 违法和不良信息举报:021-61278686 举报邮箱:jubao@eastmoney.com
沪ICP证:沪B2-20070217 网站备案号:沪ICP备05006054号-11 沪公网安备 31010402000120号 版权所有:东方财富网 意见与建议:4000300059/952500