000851 终止上市!
来源:证券时报
终止上市。
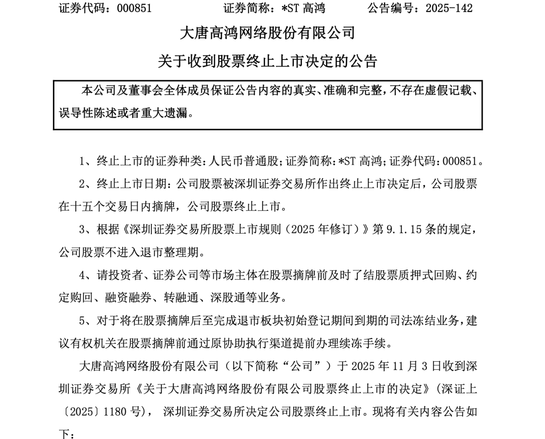
*ST高鸿(000851.SZ)11月3日夜间发布公告称,公司于当日收到深圳证券交易所《关于大唐高鸿网络股份有限公司股票终止上市的决定》,决定公司股票终止上市。公司股票在2025年9月1日至9月26日期间,连续二十个交易日的股票收盘价均低于1元,触及交易类强制退市情形。公司股票不进入退市整理期,将于被作出终止上市决定后十五个交易日内摘牌。公司已与太平洋证券签订《委托股票转让协议》,聘请其为代办机构。

值得注意的是,*ST高鸿还存在重大违法退市情形。今年8月8日,*ST高鸿收到中国证监会下发的《行政处罚事先告知书》。证监会称近日对深交所主板上市公司*ST高鸿涉嫌信息披露违法违规行为依法作出行政处罚事先告知,拟对相关责任主体罚款1.6亿元,对配合造假的第三方罚款700万元。*ST高鸿涉嫌触及重大违法强制退市情形,深交所将依法启动退市程序。
经证监会调查,*ST高鸿长期开展无商业实质的笔记本电脑等“空转”“走单”业务,大幅虚增收入和利润,违反证券法律法规。对于可能涉及的犯罪线索,证监会表示,将坚持应移尽移的工作原则,严格按照《刑法》《最高人民检察院公安部关于公安机关管辖的刑事案件立案追诉标准的规定(二)》的规定移送公安机关。
除了财务造假,*ST高鸿还触及“欺诈发行”这一“红线”。公司在2020年申请非公开发行股票时,相关文件引用了2018—2020年的虚假收入和利润数据。2021年4月,这次非公开发行获得中国证监会批准,*ST高鸿成功募集资金12.50亿元。这一行为被认定为欺诈发行,也触发了重大违法强制退市情形。
综合自:公司公告、e公司此前报道
郑重声明:用户在财富号/股吧/博客等社区发表的所有信息(包括但不限于文字、视频、音频、数据及图表)仅代表个人观点,与本网站立场无关,不对您构成任何投资建议,据此操作风险自担。请勿相信代客理财、免费荐股和炒股培训等宣传内容,远离非法证券活动。请勿添加发言用户的手机号码、公众号、微博、微信及QQ等信息,谨防上当受骗!
评论该主题
帖子不见了!怎么办?作者:您目前是匿名发表 登录 | 5秒注册 作者:,欢迎留言 退出发表新主题
温馨提示: 1.根据《证券法》规定,禁止编造、传播虚假信息或者误导性信息,扰乱证券市场;2.用户在本社区发表的所有资料、言论等仅代表个人观点,与本网站立场无关,不对您构成任何投资建议。用户应基于自己的独立判断,自行决定证券投资并承担相应风险。《东方财富社区管理规定》