他因病突然离世 年仅57岁!公司官网已变黑白!                                                            
                            来源:上观新闻
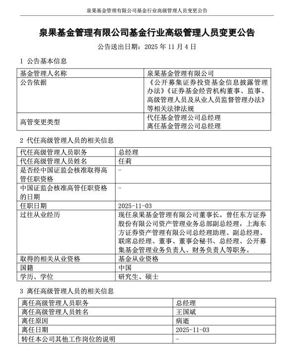
 今天(11月3日),泉果基金发布公告称,总经理王国斌已于当日离任,离任原因为病逝。董事长任莉代任总经理。

记者从业内了解到,泉果基金创始人王国斌于近期因病突发离世,年仅57岁。 公告发出后,泉果基金官网已变黑白。


公开资料显示,王国斌,北京大学硕士,中欧国际工商学院EMBA,拥有27年证券从业经验。他是东方红资产管理创始人,打造了国内首家券商系资产管理公司,并带领公司获得业内首张券商资管公募牌照。2007年被评为“上海十大杰出青年”。2022年2月,王国斌首部著作《投资中国》出版,书中总结其投资理念及企业经营心得。2023年,王国斌当选为上海市第十六届人民代表大会代表。
早年,王国斌曾任职于中经开证券总部交易部,担任总经理助理;后历任东方证券证券投资业务总部总经理、东方证券副总裁等职务。
2005年,王国斌创立东方红资产管理,带领公司于2010年获得业内首张券商资管公募牌照,成为国内首家券商系资产管理公司。
2022年2月,王国斌联合创立泉果基金管理有限公司,担任创始人及总经理。
王国斌在国内二级市场里拥有很多名号,如国内资本市场入行最早的一批投资老将,国内率先提出并引领价值投资的理念、A股最成功的价值投资者之一等。
根据官网介绍,泉果基金以企业家视角投资,通过全面分析和深入调研,以合理的价格配置幸运且能干的企业,践行基本面投资。
截至今年三季度末,泉果基金基金管理总规模为237.87亿元,管理基金数6个,旗下基金经理共5位。
综合自中国基金报、第一财经
                            郑重声明:用户在财富号/股吧/博客等社区发表的所有信息(包括但不限于文字、视频、音频、数据及图表)仅代表个人观点,与本网站立场无关,不对您构成任何投资建议,据此操作风险自担。请勿相信代客理财、免费荐股和炒股培训等宣传内容,远离非法证券活动。请勿添加发言用户的手机号码、公众号、微博、微信及QQ等信息,谨防上当受骗!
                        
                    评论该主题
 帖子不见了!怎么办?作者:您目前是匿名发表   登录 | 5秒注册 作者:,欢迎留言 退出发表新主题
                
            温馨提示: 1.根据《证券法》规定,禁止编造、传播虚假信息或者误导性信息,扰乱证券市场;2.用户在本社区发表的所有资料、言论等仅代表个人观点,与本网站立场无关,不对您构成任何投资建议。用户应基于自己的独立判断,自行决定证券投资并承担相应风险。《东方财富社区管理规定》